登录社区云,与社区用户共同成长
邀请您加入社区
本文介绍了一个PB级院线级电影多模态数据集,包含3万小时高质量影视资源。该数据集将每部电影拆解为视频、音频和字幕三条独立数据流,保持严格时间对齐,并附带完整元数据信息。数据优势包括高清画质、专业内容、丰富场景和多模态拆解,适用于文生视频模型训练、多模态融合研究、视频检索和影视编辑等多种应用场景。该数据集解决了现有视频语料在质量、多样性和工程处理上的不足,为视频大模型训练提供了优质基座。
“智能体部署是不是噱头?”“几十万的投入,真的能回本吗?”
央行数字货币(CBDC)离线交易安全测试实践 央行数字货币(CBDC)的离线交易功能在提升支付便利性的同时,也带来重放攻击、数据篡改、隐私泄露等安全风险。本文从测试视角出发,系统分析离线交易的安全挑战,并提出分层测试策略,包括黑盒测试、白盒测试、渗透测试等,结合2026年前沿技术(如抗量子加密)提供可落地的测试用例与工具建议(如BurpSuite、MobSF)。文章强调自动化测试与持续集成(CI)
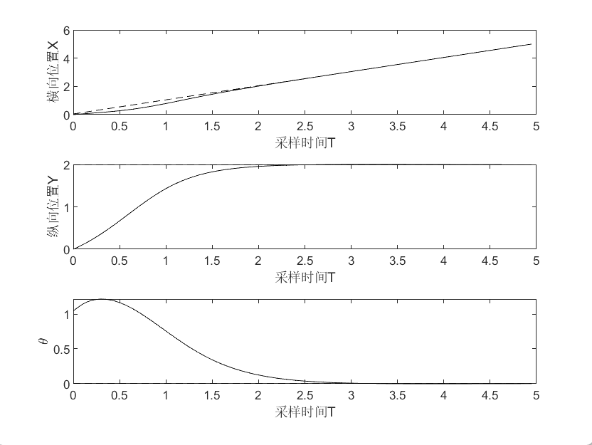
preface: This article is written for a nifty girl who I cherish.(0)Introductions:slam全称:Simultaneous Localization And Mapping(同时定位与地图构建);slam可解决的problems:机器人室内、室外精准定位问题;机器人精准避障;3D建图;slam根据维度分类:二维slam(
目前的设计研究的方向大体可以分成以下几点:多个DNN模型之间并行化执行,重新设计NPU架构来有效支持DNN模型的多样性,调度策略的优化等。
分布式实时通信技术DDS介绍
它的底层逻辑其实挺有意思——让电机自己的数学模型当裁判,再搞个能随时调整的观测器当选手,两个家伙在线掰手腕,谁输谁输就赶紧改动作。当负载突变时,传统降阶观测器可能会像踩急刹车的轮胎一样打滑,但全阶结构凭借其双模型互怼机制,能像猫科动物甩头保持平衡那样快速恢复跟踪。有个有趣的发现:当把K值设为电机极对数的0.7倍时,系统常常能获得不错的动态响应,这或许和旋转磁场的空间分布特性有关。这两部分具有相同物
最近两年,自动驾驶俨然已经成为一个大众话题,但很多问题的讨论仍然聚焦在表面。比如,对于自动驾驶的讨论更多还是集中在感知领域,涉及到要用多大算力的芯片、要不要上激光雷达,上几颗等争论,看不看得懂,看不看得清的问题。但其实随着智能驾驶产品(主要是辅助驾驶产品)的规模量产,越来越多的普通用户其实已经能够体验到自动驾驶到底是司机的福音,还是带来更多驾驶难题?当智能驾驶开始交付给普通用户的时候,作为乘用车的
今年,大疆车载推出了「成行平台」,低至32TOPS的算力,7V/9V的纯视觉配置,通过“强视觉在线实时感知、无高精地图依赖、无激光雷达依赖”,实现了包括城区记忆行车(32TOPS)/ 城区领航驾驶(80TOPS)在内的L2+智能驾驶功能。其中,星宇股份在地平线感知方案基础上,自研控制系统功能及算法的开发。经纬恒润(ADAS业务)则是依靠Mobileye起家,也在布局一系列低成本、中低算力的行泊车一
摘要:卫星雷达(分布式雷达)将信号处理计算迁移至中央域控,雷达端仅负责数据采集,带来多方面影响:雷达端成本与功耗降低,中央域控需升级接口与算力(千兆以太网/SERDES,增加DSP内核)。主流厂商推出专用MMIC芯片,支持1D FFT预处理后数据传输。该架构可实现原始数据/点云级融合,提升感知精度(如角度分辨率、目标分类),满足L3-L5自动驾驶对360°覆盖、多雷达协同和成本控制的需求。系统模块
华映资本2021年会上,机智云创始人兼CEO黄灼发表了主题演讲《物联网底座建设的千亿级机会》。黄灼在演讲中指出,5G时代,物联网+人工智将为产业升级创造近5万亿美元的新增价值。现在,硬件成本越来越低、算力越来越强、算法迭代越来越快,物联网把最先进的技术和最优秀的供应链资源整合起来,通过数字赋能传统行业,助力各行各业智能升级。以下为黄灼在华映资本年度大会上的演讲实录,经华映资本精编整理,有删减:很高
伴随传统巨头在产品研发、团队与生产各方面的本土化,以及面向中国市场的全面开放,智能汽车产业的竞争将更加激烈。这意味着,主机厂对于芯片、操作系统自主可控的需求将井喷式增长。及早谋划,掌握研发主动权已成为从政策制定到产业升级的共识。突破车规级芯片、车用操作系统、新型电子电气架构,突破车载智能计算平台,搭建开放共享、协同演进的良好生态也多次在数个汽车产业规划中被提及。具体来讲,整车计算平台需要高算力车规
高校自动驾驶科研数据撕裂、模型不收敛?多传感器时序错位、实验难复现如何破解?本方案深度解析康谋XTSS时间同步体系通过“PTP主时钟+硬件级时间戳+同步触发”构建纳秒级时间基准,为高校自动驾驶研究提供高质量、可复现、省算力的可信数据基础!
从早期基于规则的模块化设计,到BEV+Occupancy的空间感知,最终迈向端到端神经网络,特斯拉始终致力于让AI更像人类一样“思考”和驾驶。从最开始基于规则的 “if-else” 到现在 VLA、 World Model,从封闭的测试场景到现在马路上随处可见的“智驾小蓝灯”,每一次技术的跃迁都离不开每个企业,每个工程师的努力。36 年过去,自动驾驶技术正在重塑我们的出行方式,我们已能把更高的算力
神经网络作为深度学习的核心技术,凭借其强大的自动特征提取和非线性建模能力,已成为人工智能应用的基础。它在多个领域展现出广泛的应用前景,包括计算机视觉(如图像分类、目标检测、人脸识别)、自然语言处理(如机器翻译、文本生成)、语音处理(如语音识别、语音合成)、自动驾驶与机器人(如场景识别、路线规划)、医疗健康(如医学影像诊断、疾病预测)、金融科技(如风险评估、智能反欺诈)、推荐系统(如电商推荐、视频推
对此,四维图新在半年报中指出,面对日益激烈的市场竞争,公司需要在高精度地图、高精度定位、数据合规、自动驾驶整体解决方案、汽车电子芯片、汽车智能座舱等汽车相关领域继续投入,新产品研发及产品化路径能否经受市场验证并快速形成竞争优势,面临一定风险。相比较而言,7nm工艺的芯擎科技龍鹰一号,则具备高达90K DMIPS的CPU算力,并具备8TOPS的AI算力。此外,为了弥补在感知算法上的短板,四维图新与地
摘要: 自动驾驶技术中的“电车难题”从哲学假设演变为工程挑战,要求测试从业者将抽象伦理规则转化为可测试的编码框架。本文分析核心挑战(场景建模复杂性、伦理模糊性、实时性需求),提出技术路径:通过标准化道德框架(如ISO21448)、动态权重算法及仿真工具链(CARLA/SUMO)构建可量化测试环境。行业实践(特斯拉、Mobileye)显示局限性,未来需AI伦理沙盒与区块链审计。测试团队需在需求阶段嵌
摘要: 2015至2025年,深度学习从CNN/RNN主导的监督学习时代(百万参数、ImageNet分类)跃升至万亿级多模态大模型(VLA)时代,实现自监督、量子加速和具身智能。中国从跟随ResNet/BERT发展为全球领跑者,华为盘古、阿里通义千问等推动模型规模从百万级飙升至十万亿级,零样本泛化率超99%。2015–2018年以CNN/RNN为主;2019–2022年进入千亿级预训练+MoE扩展
珠宝真伪鉴定App的图像识别测试需采用分层策略,结合功能、性能和用户体验测试。核心包括:单元/集成测试确保算法精度(误报率<1%),系统测试模拟真实环境(响应时间<2秒),数据驱动测试构建多样化样本库(准确率>98%)。主要挑战是图像质量变异、误报漏报和性能瓶颈,可通过预处理优化、混淆矩阵分析和负载测试解决。建议采用敏捷迭代、用户中心测试和AI工具融合,未来需关注3D扫描功能测试
摘要: 2015-2025年,小模型经历了从移动端辅助到边缘智能核心的跃迁。早期以MobileNet为代表的手工压缩CNN(百万参数/几瓦功耗)主导手机分类;2019年后NAS自动搜索和Transformer轻量化(千万参数/<1W)支撑智驾实时应用;2023年起大模型蒸馏推动端侧VLA小模型(十亿参数/<100mW)实现量子加速和具身智能。中国从跟随MobileNet到引领蒸馏VLA
摘要: 2015-2025年,模仿学习从依赖手工标注的小样本行为克隆(BC)发展为多模态VLA大模型驱动的自进化系统。中国从学术跟随(DAgger/GAIL)跃升为全球领跑者,银河通用、宇树等企业推动技术迭代:2019年实现第三人称多任务模仿(85%泛化率),2021年万级并行仿真突破92%泛化,2023年VLA模型实现视频/语言多模态输入。至2025年,量子级不确定性恢复和亿级自进化使零样本泛化
巡检机器人十年跃迁(2015–2025) 从2015年轮式遥控的初级工具到2025年多模态具身智能体,中国巡检机器人完成三级跳:早期(2015–2018)以优艾智合轮式机器人为代表,实现室内固定路线巡检;中期(2019–2022)宇树四足机器人突破户外复杂地形,5G云控实现舰队管理;近期(2023–2025)无图VLA导航+量子鲁棒技术推动全域自主巡检,银河通用、智元等产品实现社交级避障与自愈能力
和英伟达联合定制的Thor芯片成本比友商节省15%的算力冗余,现在极氪9X、领克900、深蓝S09,腾势N9这些都即将上市,就是为了实现吉利之前发布的“千里浩瀚”的L3自动驾驶,极氪9X的域控制架构比友商普遍少了两组ECU,我预计极氪9X普通版会在37万-47万之间,40万的“杭州湾库里南”许多人是轻而易举,这意味着更低的故障率和更高的OTA效率,超过这个价格,问界M8的竞争力会更强,人送外号杭州
在Attention大模型发展的过程中,面对高算力需求、高训练成本、高落地难等挑战,毫末正在通过低碳超算来降低自动驾驶成本,通过改进车端模型和芯片的设计来实现大模型的车端落地,通过数据的组织让Attention大模型发挥更大效力。在这场自动驾驶的冰与火之歌中,资本也趋于冷静,“渐进式”这一自动驾驶行业的发展路线受到了资本的青睐。资金总是追寻优质标的,行至2022年,毫末不仅是中国量产自动驾驶的第一
自从自动驾驶技术开始兴起,汽车行业便一直在追求所谓的"自动驾驶奇点"——那个能让汽车在没有人工干预的情况下,完全自主驾驶的里程碑。而让自动驾驶真正实现的关键,在于如何摆脱对高精地图的依赖,让汽车能够像人类驾驶员一样,通过感知周围环境实现自主驾驶。高精地图在自动驾驶技术中扮演了至关重要的角色。:随着技术的发展,未来的自动驾驶汽车将提供多样化的解决方案,包括完全自主驾驶、辅助驾驶以及特定场景下的自动驾
大模型的发展对云端和车端算力、感知端、执行端以及商业模式都产生了深远影响。BEV+Transformer技术通过整合多模态数据,提供全局视角,消除遮挡和重叠问题,从而提高物体检测和跟踪的精度。这种技术还通过注意力机制增强了智能驾驶的泛化能力,促使智能驾驶从机械式学习向总结归纳转变。在车端,大模型可赋能自动驾驶的感知和预测环节,并逐渐向决策层渗透,驾驶策略或将从规则驱动向数据驱动转变。在云端,大模型
在这样的趋势下,百度智能云快速完成迭代,将汽车云解决方案已经升级到了3.0版,为车企提供了强大的算力支撑、精准的算法适配、高质量仿真场景及车路协同等核心技术,针对端到端智能驾驶进行了重点的适配,有力推动了自动驾驶的量产落地。智能驾驶进入AI时代,智算基础设施与算法、数据三者协同发展,端到端智驾正成为业内共识,车企和供应商不断加码算力集群采购、新算法架构搭建、仿真测试等资本支出,头部客户算力花销和算
随着大算力智驾平台在未来几年的规模化落地以及辅助驾驶普及的加快,配套的车载传感器市场也进入一个高增长周期。去年11月,英伟达率先发布DRIVE Hyperion 8参考设计平台(计算架构和传感器套件),基于两颗Orin芯片(后续可扩展至Atlan),满足L4级自动驾驶能力要求。搭配的DriveWorks传感器抽象层,用于快速匹配和增配传感器。整套参考设计平台的传感器套件包括12个摄像头(法雷奥)、
点击下方卡片,关注“自动驾驶之心”公众号戳我->领取自动驾驶近15个方向学习路线蛇年开年王炸,各家都在卷端到端、世界模型和大模型。高阶L3智驾正在飞速迭代,城市NOA全国都能开飞速普及;端到端、多模态大模型、世界模型、3DGS等技术关键词持续霸榜;数据闭环、仿真闭环、快慢双系统等仍然是当下各大公司的发力的着力点;”智驾平权“越来越下沉,高价位和高算力旗舰车型纷纷“挤上”端到端;当然也有令人.
Tesla 的做法看似矛盾——用 RAW 训练,却用 RGB 标注——实则体现了深刻的工程哲学:🔑让机器看原始世界,让人看可理解世界,再用系统对齐二者。这不是偷懒,而是在信息完整性与标注可行性之间找到最优解。所以,下次惊叹于 Tesla 在暴雨夜中精准识别交通灯时,请记住:那背后不仅是 AI 的胜利,更是一套精密协同的数据生产体系的胜利。灵感来源:Tesla AI Day 2021/2022,
最后则是海量数据对庞大算力的需求。特斯拉是目前所有自动驾驶企业中最早步入自动驾驶3.0时代的,尽管其纯视觉+众包地图的技术路线在一众自动驾驶企业中显得颇为极端,但凭借高效的数据获取、学习及训练能力,特斯拉得以将其软、硬件实力发挥至极限,由此打通一条数据闭环,实现飞速发展。而这次,毫末智行则将训练对象升级为统一的大模型,即毫末智行的自动驾驶场景库,所有原本零碎场景的小决策都将基于一个统一连贯的大决策
小鹏:端到端大模型量产落地,体验升级成下阶段主线算法端,小鹏已量产国内首个端到端大模型,其模型采用分段式结构,分为神经网络 XNet、规控大模型 XPlanner 以及大语言模型 XBrain 三部分。数据闭环方面,小鹏的全栈数据闭环能够实现对数据的清晰处理以及高效的挖掘和解读,测试阶段实车测试与仿真测试并重,加快迭代节奏。云端算力方面,小鹏云端算力储备已达到 2.51EFlops。投入端,小
本文系统解析了搜索引擎索引算法的相关性测试方法,为测试从业者提供实践指南。文章首先阐述索引算法(如倒排索引)和相关性测试的核心概念及其重要性,指出低相关性会直接影响用户体验和商业收益。随后详细介绍了分层测试策略,包括黑盒/白盒测试、A/B测试等方法,推荐了Elasticsearch、PyTest等工具,并给出代码示例。最后强调需建立动态测试集、平衡性能与相关性,展望AI驱动算法带来的测试新挑战。全
摘要: 2015-2025年,机器人动力学从手工建模(厘米级精度、离线优化)演进至VLA大模型驱动的智能时代(<0.5mm精度、50μs实时响应)。中国实现从跟随到领跑的技术跃迁,宇树、银河通用等企业推动可微动力学、在线辨识、量子补偿等突破。核心范式历经三阶段:手工解析(2015-2018)、数据驱动优化(2019-2022)、VLA自进化(2023-2025),最终实现生物级自适应控制。2
摘要: 2015-2025年,机器人运动学经历了从传统DH参数手工建模到VLA大模型自进化的革命性跃迁。2015年以厘米级精度、离线解析解为主,2025年则实现<0.5mm精度、50μs响应的量子级自适应运动。中国从跟随者发展为全球领跑者(宇树、银河通用等),通过可微运动学、在线辨识和VLA端到端学习,推动机器人从刚性执行到生物级柔顺运动。关键里程碑包括2019年Pinocchio可微运动学
摘要: 2015-2025年,机器人运动方式经历了从刚性到生物级具身的革命性跃迁。早期以轮式/液压双足为主(Atlas 1.5m/s),中国宇树2017年推出首款电驱四足Laikago。2019年后,深度强化学习推动全地形适应(3-8m/s),2023年VLA大模型实现意图级多模态运动(10-12m/s)。2025年,中国主导的量子鲁棒技术使机器人达到16.8m/s社交级运动能力(宇树G1、银河2
摘要: 2015至2025年,测试技术经历了从手工脚本、真实里程积累的被动验证时代,向亿级并行仿真、大模型故障自生成和量子级不确定性注入的智能验证时代的跃迁。中国从依赖dSPACE/NI工具到主导全球测试创新(华为xHIL、比亚迪云HIL等),测试效率提升万倍,场景覆盖率从<70%增至>99.9%,验证周期从月级缩短至秒级。2015-2018年为手工+真实里程阶段,2019-2022年
摘要: 2015-2025年,操作系统内核实现革命性跃迁:从传统Linux/FreeRTOS主导(ms级实时性)发展为以中国自研微内核为核心的量子级操作系统(<1μs硬实时)。中国通过宇树天工、银河水母等微内核技术,实现从依赖国外系统到全球领跑的转变,渗透率从<5%升至>95%。关键突破包括:2019年鸿蒙微内核开源、2021年国产微内核量产(<50μs)、2023年大模型
摘要: 2015至2025年,CUDA从手工内核调优(CUDA 7)演进为量子加速与编译器自动优化的异构计算平台(CUDA 13+),效率提升超万倍。中国从依赖NVIDIA到自主创新(华为昇腾、阿里平头哥等),推动CUDA生态多元化,全球份额从95%降至70%。十年间,编程范式从专家级C++转向意图级Triton,支持Transformer、MoE及量子混合计算,2025年实现具身AI实时控制。中
摘要: 2015-2025年,深度学习计算优化从手工CUDA内核(FP32)跃迁至量子自进化优化(混合精度+万亿参数实时训练),效率提升超10000倍。中国从跟随CUDA到全球领跑,华为昇腾、阿里平头哥等推动分布式并行、编译器革命及量子加速,实现从“实验室小模型”到“普惠AI”的跨越。核心演进:2015-2018年手工优化(FP16初探);2019-2022年分布式并行(ZeRO+3D并行);20
摘要:现代自动驾驶系统常被错误地以拟人化视角评价,将其描述为"学习驾驶"或"理解道路"。实际上,这些系统更像"不识字的社交障碍老司机"——虽能熟练操作,却无法真正理解交通规则和社会规范。它们具备强大的感知能力,但缺乏符号化理解;能完美驾驶却无法通过笔试,因为不具备规则认知基础;在社交互动方面存在功能性盲区。这种局限并非发展不成熟,而是源于
本文探讨了基于反思机制的智能体错误修正方法,提出通过模拟人类反思认知过程来提升智能体的自主纠错能力。文章首先界定了智能体错误类型和反思机制概念,分析了"感知-监控-评估-反思-修正-优化"的闭环机理,并设计了包含反思模块的智能体架构。研究验证了该方法在自动驾驶、智能客服和工业机器人场景中的有效性,实验显示其错误识别准确率、修正效率和任务恢复能力显著优于传统方法。尽管面临复杂环境
摘要: 2015-2025年,Diffusion模型从学术萌芽发展为多模态生成神器,中国实现从跟随到全球领跑。2015年起步于低清图像生成,2019年DDPM框架成熟,2021年Stable Diffusion推动高清文本到图像。2023年Sora引爆视频生成,中国快手Kling、字节Vidu等同步突破。2025年进阶为电影级8K长视频,支持意图级控制和物理一致性,Kling 2、Vidu 3等引
自动驾驶
——自动驾驶
联系我们(工作时间:8:30-22:00)
400-660-0108 kefu@csdn.net