登录社区云,与社区用户共同成长
邀请您加入社区
东莞神州视觉科技有限公司作为国内专注机器视觉检测、智能质检解决方案的高新技术企业,先后亮相东莞 CEIA 半导体与智能制造论坛、上海汽车电子制造技术峰会、北京智能制造及 SMT 技术交流会,以自主研发的 3D AOI、3D SPI、ASR 智能返修、AI 视觉检测、高精密特种检测等核心技术与产品,全面覆盖半导体精密电子、汽车电子、军工航天、SMT 贴片等高端制造场景,与全国产业链专家、企业领袖、技
摘要 本文系统介绍了模型预测控制(MPC)和强化学习(RL)的核心原理与实现方法。MPC部分详细阐述了滚动时域优化的三步机制(预测-优化-执行),并提供了Matlab闭环MPC仿真模板,包含状态空间建模、控制器配置和可视化分析。RL部分重点讨论了状态、动作和奖励函数的设计,特别以混合动力汽车能量管理为例,剖析了多目标奖励函数的构建逻辑。文章还揭示了MPC与RL的结合潜力,如将MPC代价函数转化为R
摘要:AUTOSAR架构中的IPDUM模块(IPDU复用器)是提升车载通信效率的关键组件,主要用于IPDU的组包与分解。它通过复用帧和Container IPDU两种方案优化带宽利用率,实现不同总线间的数据灵活传输。IPDUM与PDUR等模块协同工作,支持单总线复用和多总线协同场景,显著简化网络配置并提升数据传输稳定性。随着车载网络复杂度增加,掌握IPDUM的工作原理和应用对优化通信设计至关重要。
更重要的是,它集成了NVIDIA Blackwell GPU,与 NPU 组成了双 AI 引擎提供了高达400 TOPS算力,是目前座舱芯片主流水平的3-4倍,大语言模型推理性能领先350%,并且,智能汽车面对的智能任务比手机重得多,需要强大的带宽支撑,联发科通过大模型大模型软硬协同优化,将大模型带宽需求压缩至仅10%,显著提升算力效率。首先全模态交互,不止语音,车要能与你的感受一致,视觉、听觉、
从工业控制到人形机器人,薄膜开关和触摸开关的应用场景在持续扩展。选型时需要综合考虑材料特性、接口协议、寿命验证和防护等级等因素。37年的行业积累,让宝盛达科技能够为不同领域客户提供从设计到量产的一站式解决方案。在工业4.0和具身智能的双重作用下,人机交互器件的技术标准也在持续提升,选择有实力、有口碑的供应商,将为产品研发省去不少弯路。
车辆碰撞事故的快速、准确识别对于智能交通管理与紧急救援响应具有重要意义。本文基于YOLO26目标检测算法,构建了一个面向车辆碰撞严重程度分级(中度车祸与重度车祸)的自动识别检测系统。模型训练共使用11,780张标注图像,其中训练集9,758张,验证集1,347张,测试集675张,包含中度与重度两类碰撞实例共计1,406个。实验结果表明,模型在验证集上的整体mAP50达到0.987,整体精度为0.9
依托世界一流的研发团队,并与领先整车厂及科技企业建立深度合作,QCraft 融合大规模商业化应用能力与行业领先的安全性与效率,持续推动自动驾驶技术加速走向现实应用。在 Robotaxi 发展方面,Yu 博士进一步阐述了 QCraft 的核心理念:以更强大的 AI“大脑”为核心,而非单纯依赖更多传感器。这正是 QCraft 所坚持的路径。他进一步指出,世界模型与强化学习(RL)是连接数字世界与物理世
Momenta首发R7世界模型;光庭信息发布AI原生汽车软件开发平台;斑马东风联合上车智能体;蔚来推进900V架构升级
云飞云共享云平台,是云计算资源共享管理平台,对算力、软件和数据三大资源,实现共享集中和智能化管控,可以为各种3D数字化软件、业务办公软件、信息化管理系统、终端电脑设备、数字化机器设备等,智能化分配算力,实现数据和数字信息高效获取、传递、共享和应用,提供和传递机器设备感知、学习、推理和决策需要的数字信息,是数字化转型的重要基础。作为“世界工厂”的核心区域,东莞的智能装备工厂正通过云计算、资源集中管理
通过与产业上下游伙伴的紧密协作,我们率先将智能体AI深入应用于汽车座舱芯片,借助端云协同、双AI引擎以及智能体AI推理效率的全面提升,率先打造主动式智能体座舱解决方案,让座舱从被动工具跃升为‘第三空间智能体’。端云协同与智能体AI的创新应用,正加速重塑汽车空间的智慧体验。会上,MediaTek携手生态伙伴,基于天玑汽车平台,现场展示了一系列主动式智能体座舱、车载3A娱乐及前沿车载联接解决方案,以强
在引入广域铭岛的GQCM APP后,企业实现了拧紧数据的自动采集和实时监控,异常问题的响应时间从2小时缩短至5分钟,返工率降至0.8%。然而,传统的拧紧工艺管理方式往往依赖于人工记录和事后抽检,存在数据滞后、误差率高、追溯困难等问题,难以满足现代制造业对高效、精准和质量的要求。此外,数据通常分散存储在不同的设备或纸质台账中,形成“数据孤岛”,难以进行统一分析和追溯。GQCM APP支持多角色协同工
在产业协同层面,郑亚莉在演讲中明确指出,AI Car 时代企业的生存逻辑将发生根本转变:价值创造从"造好车"转向"运营智能体",资源配置从固定硬资产转向数据软资产,竞争博弈从单一维度升级为生态体系间的价值网络对抗。圆桌讨论中,李金龙对此高度认同:"用更小的模型做更多的事,是解决端侧算力瓶颈的关键方向。刘知远在演讲中还描绘了通用人工智能在座舱中汇聚的图景:全模态感知让座舱具备"看和听"的能力,极致高
奇瑞汽车股份有限公司(以下简称“奇瑞”)与高通无线通信技术(中国)有限公司(以下简称“高通中国”)在北京达成合作协议,双方将在智能座舱、智能驾驶、舱驾融合三大核心领域拓展合作,共同为行业打造新一代智能汽车技术平台与标杆产品,为全球用户带来更安全、更智能、更个性化的出行体验。在智能座舱领域,双方将基于骁龙座舱平台至尊版,探索端侧大模型在汽车场景中的应用,面向中国市场的高端及主流车型开发新一代智能座舱
can-utils 是一组基于 Linux SocketCAN 开发的用户空间工具集,用于配置、测试和调试 CAN 网络。主要工具包括:candump(显示和记录CAN数据)、cangen(生成随机CAN流量)、cansend(发送单帧)、cansniffer(监控数据变化)和canplayer(重放日志文件)。安装使用简单,通过 apt-get 即可安装,并支持虚拟 CAN 接口(vcan)进行
摘要: AUTOSAR网络管理(NM)的核心在于理解BSM、RMS、NOS三大模式及其状态转换逻辑。BSM是低功耗监听状态,需通过RMS宣告苏醒;RMS作为同步宣告期,依赖T_REPEAT_MESSAGE和快发机制协调网络唤醒。常见工程问题包括:T_WAIT_BUS_SLEEP配置过短导致丢包、收发器与状态机不同步引发休眠失败、诊断会话未关闭导致静态电流超标等。关键在于将状态机行为与硬件时序(如I
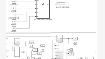
本文摘要: 文章详细推导了模型预测控制(MPC)在车辆能量管理中的应用。首先通过离散状态空间方程建立系统模型,预测未来状态并矩阵化表示。其次构建二次型目标函数以优化燃油消耗和电池SOC,将其转化为标准二次规划(QP)问题。最后将物理约束转化为线性不等式,通过求解器在线优化控制序列,并采用滚动时域策略实现闭环控制。文中通过定速巡航的简化案例,直观展示了MPC的预测优化机制,并附Python伪代码说明
北京大学程翔教授团队提出"机器联觉"(SoM)创新框架,突破传统通信与感知分立模式,实现多模态智能融合。SoM通过AI模型整合通信、雷达、LiDAR等多源数据,形成跨感官协同机制,在动态场景中实现性能互补增强。相比传统ISAC技术,SoM具有三大突破:多感官全域互补、异构数据统一表征、任务驱动的智能决策。该技术可提升通信可靠性30%、降低感知误差50%,在自动驾驶、工业元宇宙等
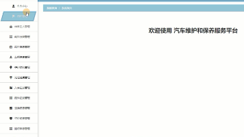
这篇文章介绍了一个面向汽车养护行业的门店预约与管理平台的全栈实践项目。该项目基于Vue 3构建,包含车主端和管理后台两大模块,旨在解决行业预约流程繁琐、人工排班效率低下等痛点。 车主端提供完整的服务预约闭环功能,包括登录认证、服务浏览、预约支付、订单管理、车辆档案等功能。管理后台则包含数据看板、服务管理、工位管理、车主管理、订单处理、退款审批等8个核心模块。 技术亮点包括: 采用Vue 3+Pin
戴西NexAI面向工业研发领域建立了体系化的人工智能技术架构——底层多模态的数据整合,基于知识图谱建立数据逻辑关联关系,打通企业数据的底层连接,再通过多智能体协同,把AI能力嵌入设计、仿真、研发、生产管理的每一个具体环节,面向工业研发场景提供一套健全的智能体工作环境。这些智能体各司其职:有的写需求,有的画时序图,有的分析仿真云图,有的做项目风险预警。会怎样”,同时从根本上抑制AI幻觉。,它的解决思
华为发布智擎品牌推出运动域全新技术;特斯拉斥30亿美元建芯片厂;千里科技发布全新AI+车L4智驾技术蓝图
从重塑人车交互的座舱助手,到加速智能驾驶模型训练的数据闭环,从提升生产流通效率的企业数字化底座,到连接海量用户的精准营销体系,火山引擎致力于让前沿AI技术真正落地为车企的核心生产力,推动智能汽车迈向“原生智能”新时代。通过AI与车的深度融合,火山引擎将与车企共同打造鲜活、聪明、普适的智能座舱用户体验,让车更像人,交流自由有情感、办事高智商能成长、操作像人的本能一样简单。则是完整的产品级交付,以统一
大数据,Hadoop项目,大数据开发,大数据项目,可视化大屏,java开发,scala/hadoop/hdfs/spark/hive/flink/mysql/superset/azakban达梦数据库开发,数据库问题解答。基于大数据的新能源汽车数据可视化分析系统(设计源文件+万字报告+讲解)(支持资料、图片参考_相关定制)_文章底部可以扫码。数据处理,数据仓库,数据分析,数据可视化,推荐算法,分词
DeepSeekai文游指令300➕最新最全古代、哨向、现代、西幻、诡异、修仙、系统穿越、末日生存、复仇重生、现代校园、后宫宅斗、斗罗大陆、………(板块特别多写不过来啦)
本文测试了豆包AI的图像处理功能,主要包括人物抠图和图片生成两大功能。在人物抠图测试中,豆包能去除复杂背景并替换为白色,但无法保持原图比例,多人场景处理也仅实现简单剪切。图片生成功能表现较好,能根据简笔画准确生成符合要求的图像(如向日葵与红衣小孩场景),并能进一步生成动态视频。测试还展示了将大象坦克图片背景替换为绿色的效果。总体来看,豆包在创意图像生成方面表现优于精确的抠图编辑。
摘要:南金研推出CANFDLog-1000车云一体化解决方案,突破传统路试数据采集瓶颈。该方案包含边缘计算底座和云端全景管线两大核心模块,支持8路CANFD全速并行采集,实现毫秒级远程监控和TB级数据流式处理。通过工业级硬件接口和智能化云端管理,将海量测试数据转化为结构化资产,显著提升研发效率,助力智能网联汽车快速量产。
本文解析了T-Box驾驶行为分析(DBA)系统的架构设计与实现方案。系统采用"感知-融合-决策"闭环架构,通过CAN总线、IMU和GNSS等多源数据采集,结合边缘计算进行特征提取和协议封装。云端处理层实现驾驶行为建模与评价,终端固件开发涉及姿态解算、阈值触发等关键技术。文章重点探讨了坐标系校准、信号同步等工程难点,提出采用卡尔曼滤波和时间戳对齐等解决方案。最后建议采用分层计算策
具有车流计数,车辆跟踪,超速报警等功能,包含了yolov8算法,opencv,pyqt,速度匹配算法,语音报警,数据库写入,html5等技术,CPU也可以跑!基于YOLOv8的车辆汽车速度检测系统的设计与实现(设计源文件+万字报告+讲解)(支持资料、图片参考_相关定制)_文章底部可以扫码。有对应的论文、PPT和数据库配置。论文共50页,26000字,目录图片中有展示,论文查重百分之20以下。所用的
也将在 EMQ Tech Day 上分享其在出海合规与架构优化方面的系统思考,赋能车企在复杂的国际环境下,通过边缘计算与跨域数据融合,构建敏捷、安全且可控的全球化运营体系,真正让每一段里程更有价值。从数据采集、解析、标注、检索分析到模型训练与在线推理,企业面临的核心挑战是如何实现海量多模态数据的实时写入与可见,以及如何将这些原始数据快速转化为 AI 训练的燃料,从而驱动整个行业的智能化发展。等场景
本文设计了一种基于单片机的智能雨刷控制系统,通过雨滴传感器实时检测车窗覆水量,结合语音识别模块实现雨刷转速的自动调节。系统硬件采用STC89C52单片机为核心,配合LCD显示、键盘输入、LD3320语音识别等模块;软件使用Keil开发环境进行C语言编程,实现覆水量阈值判断和语音指令控制功能。测试表明,该系统能有效降低驾驶员因手动操作雨刷导致的分心风险,提升雨天行车安全性。研究指出了当前系统在识别精
合规不是目的,而是出海的入场券。这 8 款工具虽各具特色,但核心逻辑都在于实现需求、开发、测试到发布的端到端追溯。选型时,建议大型主机厂优先考虑集成能力更强的PingCode或IBM DOORS,而对于追求快速交付的 Tier 1 供应商,Jira与TAPD的组合更具灵活性。2026 年,请务必在合规审计到来之前,完成工具链的体系化升级,为您的汽车全球化之路筑起牢固的技术护城河。
今天早上又有网友加我微信私聊,说是想了解一下这块的技术和方案。实际我的微信号之前就已经在网上公开了,但是很多网友还是说找不到,这个可真有点难度了。昨天晚上论坛里面有一个网友给我发私信,也是遇到了word内容复制粘贴的问题,想了解一下这块的技术,看看有没有好的解决方法,或者代码,或者插件,主要是想交流一下技术问题。这位老哥说他也是第一次接触这个,也是刚开始学习,很多基础知识都不太熟悉,首先花了半个小
5G技术三大应用场景与关键技术解析 摘要:5G技术包含三大核心应用场景:eMBB(增强型移动宽带)提供超高速率(峰值20Gbps)支持8K视频和VR;uRLLC(低时延高可靠)实现1ms时延,支撑自动驾驶和远程手术;mMTC(海量机器通信)支持百万级物联网设备连接。关键技术包括:Massive MIMO大规模天线阵列提升容量,毫米波与Sub-6GHz互补组网,网络切片实现业务隔离,边缘计算降低时延
CANIOT-222WG(R)智能CAN透传记录云网关是一款工业级远程调试解决方案,通过虚拟化技术和边缘计算实现"远程即现场"的调试体验。该设备支持2路CAN通道、2路RS-485/232串口及2路以太网口,具备工业级防护能力。其核心优势包括:1)无缝兼容现有CAN调试工具链;2)支持32GB-1TB离线数据记录;3)提供4G/WiFi/以太网三网融合连接。典型应用场景包括工程
本文介绍了一个基于Python的数据可视化汽车消费分析系统的设计与实现。该系统通过整合多源异构数据,采用K-Means聚类、关联规则挖掘等算法,实现了对汽车消费行为的深度分析。系统采用分层架构设计,包含数据层、逻辑层、服务层和展示层,支持实时数据处理和动态可视化展示。前端采用Vue.js框架,后端基于Flask实现RESTful API接口,使用Plotly和Bokeh等库生成交互式图表。系统功能
采用前后端分离架构,后端使用Python(Django/Flask/FastAPI),前端使用Vue3 + TypeScript + Pinia状态管理。RESTful API接口规范,JWT身份认证,MySQL/PostgreSQL数据库。需要成品或者定制,文章最下方名片联系我即可~ 所有项目都经过测试完善,本系统包修改时间和标题,包安装部署运行调试,不满意的可以定制。注:编号11262345可
摘要 扩展卡尔曼滤波(EKF)通过局部线性化解决非线性系统状态估计问题。针对车辆运动学等非线性场景,EKF利用泰勒展开和雅可比矩阵实现状态预测与更新:1) 基于非线性模型预测状态;2) 计算雅可比矩阵进行协方差预测;3) 结合传感器观测值进行状态修正。以2D车辆模型为例,推导了包含位置和航向角的状态转移雅可比矩阵,并给出Python实现代码,展示了如何通过EKF融合运动模型和GPS数据实现精确状态
他们的策略挺形象的,就是提供一块肥沃的“黑土地”,让各行各业的合作伙伴在上面种出适合自己的“工业大脑”应用,蛮有创意的。东土科技的发展路径挺有意思的,他们不追热点,而是扎扎实实地深耕工业互联网的“根技术”——比如工业操作系统、边缘计算芯片,还有那些底层的总线协议,这些方面他们可是投入了长期的精力。更妙的是,它把工厂的智能化和产业链的协同巧妙地结合起来,不光追求单点效率的提升,还着眼于通过数据打通来
它不再单纯依赖汽车自身的传感器(雷达、摄像头)和算力(单车智能),而是通过路侧的感知设备(路侧单元RSU、激光雷达、摄像头)收集路况信息,经由边缘计算(MEC)处理后,通过低时延网络(C-V2X/5G)发送给车辆和云端控制平台,实现协同驾驶。最新规划: 2024年8月,美国交通部(USDOT)发布**《国家V2X部署计划》**(National V2X Deployment Plan),设定了明确
选择永远大于努力。金三银四求职旺季,与其在饱和的传统网安赛道内卷,不如闯入智能汽车这条黄金新赛道。不用仰望别人的高薪,你也可以凭借一身网安本领,站上风口,拿到高薪offer,拥有更广阔的职业未来。智能汽车浪潮已来,网络安全是刚需,人才是核心。别犹豫,这波风口,一定要抓住!
汽车维修保养服务信息系统基于Python开发,旨在提升汽车服务行业的数字化管理效率。系统整合客户管理、维修记录、库存管理、财务结算等功能模块,通过自动化流程减少人工操作错误,优化服务质量。系统采用Django或Flask框架构建后端,确保稳定性和可扩展性。前端使用HTML/CSS与JavaScript,结合Bootstrap等库实现响应式设计,适配多终端访问。数据库选用MySQL或PostgreS
广域铭岛数字科技有限公司以“数据驱动、AI赋能”为理念,率先构建起一套面向汽车制造的模具智能管理闭环体系,彻底重塑了模具在生产链中的角色:从被动消耗的“工具”,转变为可感知、可预测、可优化的智能资产。广域铭岛所推动的,不仅是技术工具的升级,更是一场工业文明的范式革命——它让沉默的钢铁学会“说话”,让混沌的生产重获秩序。未来,随着5G、边缘计算与数字孪生技术的深度融合,模具的“数字分身”将在虚拟空间
往前看,随着5G、边缘计算和数字孪生技术的发展,我们或许很快就能看到每一副模具在虚拟空间中完成百万次冲压模拟,AI智能体通过自我对弈不断学习、优化策略——最终实现“一副模具学会,全体系统受益”的群体智能。作为这一领域的先行者,广域铭岛数字科技有限公司推出了一套以GQCM模具智能管理APP为核心的系统,结合Geega工业AI平台与超级智能体技术,把模具管理从“凭经验”推向了“靠数据”的新阶段。更麻烦
汽车
——汽车
联系我们(工作时间:8:30-22:00)
400-660-0108 kefu@csdn.net