登录社区云,与社区用户共同成长
邀请您加入社区
Hadoop:Hadoop 是一个分布式计算平台,用于处理大规模数据。在酒店评论情感分析中,它负责存储和处理海量评论数据,支持并行计算,提升数据处理效率,为深度学习模型训练提供强大的数据支持。决策树算法:决策树是一种经典的机器学习算法,用于情感分类。在酒店评论情感分析中,它通过构建树状模型,根据特征划分情感类别,简单易懂且可解释性强,适用于初步情感分类任务。协同过滤:协同过滤是一种推荐系统技术,通
SQLAlchemy 作为一个功能强大且灵活的 Python 数据库工具,其 ORM 部分通过将数据库记录映射为 Python 对象,极大地简化了数据库编程。其分层设计允许开发者在高级抽象和底层控制之间自由选择。掌握其连接定义、模型声明以及通过Session进行 CRUD 操作,是使用 SQLAlchemy 进行高效数据库开发的基础。对于更复杂的应用,它还包括关系定义、连接查询、聚合、分页以及使用
我们使用 db.create_all() 将 ORM 模型映射到数据库的表中,但是如果新增了 ORM 模型,或者更新了 ORM 模型,使用 db.create_all() 都不会重新创建表或是更新表。需要先使用 db.drop_all() 删除数据库中的所有表之后再调用 db.create_all() 才能重新创建,但是这样的话,原来表中的数据就都被删除了,这肯定是不行的,于是就有了数据库迁移。
企业多云战略的推进使得云资源的规模与复杂度呈指数级增长,资源发现与采集作为成本治理平台的底层基石,承担着构建统一数据视图的关键使命。架构实现通常采用适配器模式与工厂模式相结合的设计策略,首先定义统一的资源抽象模型,涵盖计算、存储、网络、数据库等核心资源类型的属性集合与操作方法,随后针对每个云厂商实现具体的适配器类,将统一接口调用转换为特定SDK的方法请求。准确的成本预测是企业预算规划与财务管理的基
本文详细介绍了一个完整的钉钉部门和人员管理系统的开发过程。系统采用 Python + Flask 技术栈,实现了数据同步、Web管理、人员编辑等核心功能。项目优势代码简洁,易于理解和维护功能完整,满足日常管理需求扩展性强,可根据需求添加新功能部署简单,无需复杂配置适用场景企业组织架构管理人员信息统计和分析钉钉数据本地化存储自动化办公流程集成希望本文对你有所帮助!有任何问题或建议,欢迎在评论区留言交
上个月有个朋友找我帮忙,他在 Coze 上搭了一套客服 Bot,用的是平台自带的模型,效果一般。他想换成 GPT-5.5 来跑,但折腾了两天没搞定——Coze 的插件配置界面改了好几版,网上的教程大部分还是 2024 年的截图,对不上号。我花了一个周末帮他把三种方案都试了一遍,这里把完整过程记下来。Coze 接入 GPT API 的核心思路是:通过 Coze 的「插件」或「自定义模型」功能,把外部
以上四个步骤,我一边提需求、一边测试,总共花了大概3个小时。如果是传统方式:自己查文档学Python:至少一周写出来、调试、改bug:又是两三天加上多模型、可视化:可能直接劝退用瓦兰卡,我只需要把业务诉求讲清楚,代码部分它全包了。而且最爽的是,中途你可以随时修改思路:“不对,限流改成每秒2次。“不要用CSV了,换成SQLite存。“再加一个微信通知,检测到‘被推荐率’下降10%就提醒我。瓦兰卡会记
这一周的AI圈,既有像OpenRA-RL这样让大模型“动起来”的硬核训练场,也有像OpenClaw这样能帮你“干实事”的贴心管家;既有IBISAgent在医疗领域的精准突破,也有工程界在成本和速度上的极致优化。未来的AI,不仅仅是更聪明,更要。
摘要:本文记录了从零搭建自动化测试项目的实践过程。项目包含Flask模拟后端服务、HTML前端页面,使用pytest+requests进行API测试,Playwright实现前端自动化测试,并通过GitHub Actions实现持续集成。文章重点分享了解决跨域问题、测试隔离和pytest输入捕获等核心难点的方案,展示了参数化API测试和Playwright前端测试的代码示例。该项目帮助作者系统掌握
YAML(YAML Ain’t Markup Language)是一种人类友好的数据序列化格式,比 JSON 更易读写,常用于配置文件(如 Docker Compose、Ansible、K8s)。
高端家电纷纷采用多功能集成遥控器,背后是体验升级与技术整合的必然趋势。这种设计不仅解决了多遥控器带来的空间杂乱问题,更通过红外+蓝牙+WiFi多协议融合,实现无指向控制、全屋设备兼容和场景化联动。从品牌角度看,统一遥控器强化了套系产品形象,提升用户粘性;对消费者而言,则带来极简操作、整洁空间和高效体验。未来随着AI和新型通信技术发展,遥控器将向更智能、更美观的方向演进,成为智能家居的核心控制中枢。
使用【.NET】调用openai或者azureai创建一个控制台ai聊天应用。
【摘要】 本项目基于Python开发了一个股票数据分析与预测系统,采用Flask框架构建Web平台,集成TensorFlow的LSTM神经网络模型实现股票价格预测。系统通过爬虫获取东方财富的实时数据,结合scikit-learn进行数据预处理,提供涨停板热点分析、大盘指数行情、个股量化分析、资金流向监控、市场估值评估等10大功能模块,并利用Echarts实现数据可视化。核心功能包括:LSTM模型预
本文介绍了一个基于Flask框架的股票数据分析与预测系统。系统采用Python技术栈,集成TensorFlow的LSTM神经网络模型进行股价预测,通过爬虫获取东方财富数据,并利用scikit-learn进行数据处理。主要功能包括:涨停板热点分析、大盘指数行情分析、个股量化分析、资金流向监控、市场估值评估、龙虎榜排名等9大模块,通过Echarts实现数据可视化。系统提供从数据采集、技术分析到模型预测
本文介绍了一个基于Python和Flask框架开发的股票数据分析与预测系统。该系统采用TensorFlow实现的LSTM神经网络模型进行股票价格预测,结合东方财富数据源和scikit-learn机器学习库进行数据处理。主要功能包括涨停板热点分析、大盘指数行情分析、个股量化分析、资金流向监控、市场估值评估、龙虎榜热股排名等9个模块,并通过Echarts实现可视化展示。系统还包含用户注册登录功能,为投
本文介绍了一个基于Python和Flask框架的股票数据分析与预测系统。系统采用TensorFlow构建LSTM神经网络模型进行股票价格预测,通过爬虫技术从东方财富获取实时数据,结合scikit-learn进行数据处理。主要功能包括涨停板热点分析、大盘指数行情分析、个股量化分析、资金流向监控、市场估值评估、龙虎榜热股排名等,并利用Echarts实现数据可视化。系统还包含用户注册登录模块,为投资者提
目录核心职责全局配置、Flask 扩展注册、公共模块models/(根目录)ORM 数据库模型定义schemas/仅序列化/反序列化view/路由 +参数解析与校验+ 调用业务逻辑models/(机器学习)预测模型封装(LightGBM/XGBoost/RandomForest)utils/工具函数、数据清洗、MySQL 辅助、应用入口这是一个典型的前后端分离的 Flask 项目,后端提供 RES
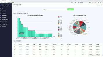
摘要: 该项目基于Flask框架开发,采用Python+MySQL技术栈,集成Echarts可视化与随机森林算法,实现股票数据分析预测系统。主要功能包括:成交量/成交额折线图对比、开盘/收盘价组合图分析、换手率条形图展示,以及基于机器学习的股价预测模块(支持个股选择与日期查询)。系统提供注册登录和个人中心功能,通过MySQL存储用户数据,利用随机森林算法构建预测模型,实现从数据可视化到价格预测的完
本文介绍了一个基于Django框架的股票数据分析与推荐系统。系统采用Python技术栈,使用requests和BeautifulSoup爬取股票数据与新闻,通过Echarts实现数据可视化展示。主要功能包括:用户登录注册、股票收藏管理、实时新闻展示、多维度数据可视化(K线图、折线图等)以及基于协同过滤算法的个性化股票推荐。系统后端采用协同过滤算法分析用户行为,前端提供丰富的交互式图表,支持单只股票
本文介绍了一个基于Python和Django框架的股票数据分析与推荐系统。系统通过requests和BeautifulSoup爬取股票数据与新闻资讯,前端使用Echarts实现多样化图表展示,包括K线图、折线图、饼图等。核心功能包括用户管理、股票数据可视化、新闻展示和基于协同过滤算法的个性化推荐。系统采用协同过滤算法分析用户行为,生成股票推荐列表。后台管理模块支持数据爬取与算法配置,形成了从数据采
摘要 本项目基于Django框架开发了一个股票数据分析与推荐系统,主要功能包括:用户注册登录、股票数据爬取与展示、多维可视化分析、协同过滤推荐和后台管理。系统采用Python的requests和BeautifulSoup爬取股票行情及新闻资讯,通过Echarts实现K线图、饼图、折线图等多种可视化展示。核心推荐模块运用协同过滤算法,根据用户收藏和浏览行为生成个性化股票推荐。后台管理功能支持数据爬取
本文介绍了一个基于Python和Django框架的股票数据分析与推荐系统。系统采用requests和BeautifulSoup爬取股票数据与新闻资讯,前端使用Echarts实现多样化图表展示。主要功能包括:用户注册登录、股票信息展示(历史价格、成交量等)、多维度可视化分析(K线图、折线图等)、基于协同过滤算法的个性化推荐、股票新闻展示以及后台数据管理。系统实现了从数据采集、可视化分析到智能推荐的完
本文介绍了一个基于Python和Django框架开发的股票数据分析可视化系统。系统主要功能包括:用户注册登录与信息管理、股票新闻爬取展示、历史价格与成交量等数据可视化分析(支持K线图、折线图等多种图表)、基于协同过滤算法的个性化股票推荐以及后台数据管理。技术栈采用requests和BeautifulSoup进行数据采集,Echarts实现前端可视化,通过协同过滤算法为用户提供智能推荐。该系统为投资
Kubernetes存储持久化解决方案摘要(149字) K8s通过存储卷机制解决数据持久化问题,使数据库等有状态应用能够运行。相比localPath方案(仅支持只读且需额外运维),K8s提供了多种专业存储卷类型:包括AWS/Azure云磁盘、CephFS分布式存储、CSI接口卷、临时存储emptyDir、主机路径hostPath等。用户可通过kubectl explain pod.spec.vol
理解了它,你再去学习更高效的框架(如FastAPI)、更复杂的部署模式(如模型服务器Triton)或云服务(如AWS SageMaker),都会更加得心应手。我刚开始做项目时就踩过这个坑,辛辛苦苦调好的模型,最后只能把预测脚本打个包发过去,别人还得配环境、装依赖,沟通成本极高。我们的目标是把一个训练好的、最简单的模型(比如一个手写数字识别模型),包装成一个可以通过HTTP请求调用的Web服务。,作
摘要 本文介绍了一个基于Django和Vue框架开发的基金分析可视化系统。系统通过爬虫技术从天天基金网采集数据,提供基金筛选、搜索、详情查看和对比分析等功能。主要特点包括: 采用Python+Django后端+Vue前端架构,实现前后端分离开发 包含用户管理、基金筛选、详细分析、走势对比等核心模块 支持多维基金筛选和关键词搜索,提供净值估算图和收益率走势可视化 特色功能包括基金对比分析,可同时比较
本项目是一个基于Django+Vue的基金分析可视化系统,采用Python爬虫从天天基金和东方财富网采集数据。系统支持用户注册登录、基金多维度筛选、关键词搜索、净值走势图分析、收益率对比和基金比较等功能。后端使用Django框架,前端采用Vue+Element-Plus构建界面,通过Echarts实现数据可视化。核心功能包括基金列表展示、详情信息查询、历史净值查看以及多基金对比分析,为投资者提供全
本文介绍了一个基于Django和Vue框架开发的基金分析可视化系统。系统通过Python爬虫从天天基金和东方财富网采集数据,提供完整的基金分析功能。主要功能包括:用户注册登录及权限管理、多维度基金筛选、关键词搜索、基金详情展示(含净值走势图、收益率对比、持仓明细等)以及多基金对比分析。前端使用Element-Plus构建交互界面,通过Echarts实现数据可视化,为投资者提供直观的基金业绩表现分析
本文介绍了一个基于Django和Vue框架开发的基金分析可视化系统。该系统通过爬虫技术从天天基金等网站采集数据,提供基金筛选、搜索、详情查看、净值走势分析以及多基金对比等功能。主要技术栈包括Python、Django后端、Vue前端和Echarts可视化。系统支持用户注册登录和权限管理,提供基金多维筛选、实时净值估算、持仓明细查询等核心功能,并通过折线图等可视化方式直观展示基金表现,帮助投资者进行
摘要: 本文介绍了一个基于Django和Vue框架开发的基金分析可视化系统。系统采用Python语言开发,后端使用Django框架,前端采用Vue框架,通过爬虫技术从天天基金和东方财富网采集基金数据。主要功能包括:用户注册登录、基金筛选列表、关键词搜索、基金详细信息查询、净值走势图与收益率对比、历史净值查询以及多基金比较功能。系统通过Echarts实现数据可视化,帮助用户直观分析基金表现。项目提供
本文介绍了一个基于Django和Vue框架开发的基金分析可视化系统。系统采用Python语言开发,通过requests爬虫从天天基金及东方财富网站采集数据,前端使用Element-Plus和Echarts实现交互界面与数据可视化。主要功能包括:用户注册登录及权限管理;多维度基金筛选与关键词搜索;基金详细信息展示(净值走势、收益率对比、持仓明细);多基金比较分析等。系统为投资者提供了全面的基金数据查
文章摘要 本文介绍了一个基于Django和Vue框架的基金分析可视化系统。该系统通过Python爬虫从天天基金和东方财富网采集数据,提供基金筛选、搜索、详情查看、净值走势分析及多基金对比等功能。主要技术栈包括Django后端、Vue前端、Element-Plus组件库和Echarts可视化工具。系统实现了用户注册登录、权限管理,支持按类型/业绩/主题筛选基金,查看详细信息、净值走势图与收益率对比,
本文介绍了一个基于Django和Vue框架的基金分析可视化系统。系统通过Python爬虫从天天基金和东方财富网站采集数据,提供基金筛选、搜索、详情查看、净值走势分析以及多基金对比等功能。主要技术栈包括Django后端、Vue前端、Element-Plus组件库和Echarts可视化工具。系统实现了用户注册登录、多维度基金筛选、实时净值估算、历史数据查询等功能,并通过折线图等可视化方式直观展示基金收
本文面向交通信号标志识别,基于Flask+SocketIO构建Web实时检测平台,支持图片/视频/浏览器摄像头输入与双画面对比,提供播放进度控制、Conf/IoU调节、类别筛选、CSV导出、带框结果一键下载与SQLite入库;含登录/注册(可跳过)和会话管理,可进行模型选择与权重上传,覆盖YOLOv5–YOLOv12共8种实现;实验对比mAP、F1、PR曲线与训练曲线,并报告ONNX/Tensor
本文构建机械器件实时检测平台,后端Flask+SocketIO,前端HTML/CSS/JS,支持图片、视频与浏览器摄像头输入;提供左右等宽双画面对比、视频同步双帧与进度/暂停/继续/停止控制,可调Conf/IoU与类别筛选;结果支持CSV导出、带框图片/视频一键下载、SQLite入库与跨页记录检索;内置登录/注册(可跳过)、会话管理与模型选择/权重上传;统一对比YOLOv5–YOLOv12八种算法
面向木材缺陷实时质检,构建基于 Flask+SocketIO 的网页版平台:支持图像/视频/摄像头输入;双画面对比、进度控制、阈值/类别筛选、CSV 与带框一键下载;结果入库 SQLite,含登录/跳过与最近记录。内置 YOLOv5–YOLOv12,支持模型热切换与权重上传,统一评测 mAP/F1/PR/训练曲线;兼容 CPU/CUDA/TensorRT,覆盖在线产线与离线复盘;文末附工程与数据集
本文搭建基于 Flask+Flask-SocketIO 的人脸实时检测平台,集成 YOLOv5–YOLOv12 统一训练与推理,提供数据与代码下载。系统支持图片、视频与浏览器摄像头,具备原图/结果双画面对比、进度控制、CSV 导出、带框结果一键下载与 SQLite 入库;含登录/注册(可跳过)与模型选择/权重上传的热切换。评测指标覆盖 mAP、F1、PR 曲线与训练曲线,兼顾精度与延迟。平台适用于
本文构建面向田间杂草的实时检测平台,采用Flask+Flask-SocketIO/HTML/CSS/JS,集成YOLOv5–YOLOv12共8种模型,支持图片、视频与浏览器摄像头输入,实现左右双画面对比、视频同步双帧与进度控制。系统提供Conf/IoU调节、类别筛选、CSV导出与带框结果一键下载,检测记录入库SQLite并可快速定位最近结果;登录/注册可跳过且保障安全。平台支持模型选择与权重上传切
本文发布一套基于 Flask + Flask-SocketIO/HTML/CSS/JS 的危险物品实时检测平台,支持图片、视频与浏览器摄像头输入,原图/检测结果双画面对比与进度控制;内置 Conf/IoU 调节、类别筛选、CSV 导出、带框结果一键下载;提供登录/注册(可跳过)、SQLite 入库、记录检索;支持模型选择与权重上传热切换,覆盖 YOLOv5–YOLOv12 八种算法,并对比 mAP
本文基于 Flask+SocketIO 构建暴力行为实时检测平台,接入 YOLOv5–YOLOv12 并支持在线切换与权重上传;兼容图片/视频/摄像头输入,提供16:9双画面对比、同步双帧及进度/暂停/继续/停止控制,含 Conf/IoU 调节与类别筛选。结果支持 CSV 导出与带框图片/视频一键下载,写入 SQLite 并跨页共享;提供登录/注册或一次性跳过。前端展示 mAP、F1、PR 与训练
面向车型识别与计数,构建基于 Flask+SocketIO 的实时检测平台(前端 HTML/CSS/JS)。支持图/视频/摄像头输入、左右等宽双画面对比与视频进度控制,结果可 CSV 与带框图像/视频一键导出;集成 YOLOv5–YOLOv12,支持模型切换与权重上传,统一对比 mAP/F1/PR/训练曲线。检测与日志写入 SQLite,登录/注册可跳过;提供计数线/区域配置、重识别去重、批量评测
本文面向常见车型识别,构建基于Flask+SocketIO与HTML/CSS/JS的实时检测平台,数据与代码可下载,内置Web界面。系统支持图片、视频与浏览器摄像头输入,提供原图/检测图双画面对比、进度控制、CSV导出、带框结果一键下载、SQLite入库、登录/注册(可跳过)、模型选择与权重上传。算法覆盖YOLOv5–YOLOv12共8种,实现mAP、F1、PR曲线与训练曲线对比,并报告不同分辨率
本文构建车牌实时检测平台,采用Flask+SocketIO+HTML/CSS/JS实现统一Web界面,支持图片、视频与浏览器摄像头输入;前端提供原图/检测图双画面对比与视频进度控制,后端集成YOLOv5–YOLOv12八种模型,支持在线模型选择与权重上传。系统包含登录/注册(可跳过)与SQLite入库,检测结果可CSV导出与带框图片/视频一键下载,并按时间与文件名快速检索。评测维度涵盖mAP、F1
导读 在开始之前,让我们先明确学习目标和预期效果。本文将由浅入深,带你逐步掌握这项技术的全部精髓。 核心原理 理解核心原理是掌握任何技术的关键。通过深入分析底层机制,我们可以更灵活地应用这些技术解决实际问题。 实操演练 学习技术需要反复实操才能熟练掌握。建议:每天定时练习;遇到问题及时记录;多看优秀代码;参加开源项目。 实例代码 以下是一个完整的实例,可以直接复制到本地运行测试。建议仔细阅读注释,
后端框架选择Flask(轻量级)或Django(全功能),前端使用Vue.js构建响应式界面。数据库可采用PostgreSQL或MySQL,ORM使用SQLAlchemy(Flask)或Django ORM。后端部署:Nginx + Gunicorn(Flask)或uWSGI(Django)。用户管理模块:实现注册、登录、权限控制(JWT或Session)。联调测试:使用Jest(前端)和pyte
后端开发:基于Spring Boot/flask/django/Thinkphp-Laravel框架和Java语言实现后端服务,处理业务逻辑和数据库交互。(1)Spring Boot/flask/django/Thinkphp-Laravel:作为后端开发框架,实现API接口、用户管理等。小程序框架uni-app:使用Vue.js开发跨平台应用的前端框架,编写一套代码,可编译到Android、小程
采用Python的Flask框架作为后端,提供RESTful API接口。前端使用Vue.js构建响应式单页应用(SPA),数据库选用MySQL或PostgreSQL存储车辆及用户数据。需要成品或者定制,文章最下方名片联系我即可~ 所有项目都经过测试完善,本系统包修改时间和标题,包安装部署运行调试,不满意的可以定制。数据库工具:Navicat for mysql。开发软件:PyCharm/vsco
flask
——flask
联系我们(工作时间:8:30-22:00)
400-660-0108 kefu@csdn.net