登录社区云,与社区用户共同成长
邀请您加入社区
摘要:随着嵌入式系统SoC从单核转向多核与异构架构,开发工具面临新的挑战。研发团队需要统一开发平台来应对芯片架构快速变化,提升开发效率。领先工具厂商正从一次性销售转向持续服务模式,通过平台化方案简化工具管理,支持多内核开发与调试。IAR等公司提供的统一开发环境可减少学习成本,适应未来不确定性,成为研发团队的稳定基础。这种转变使开发工具从单纯工具演变为长期技术基础设施,帮助企业在激烈竞争中保持敏捷性
模糊 PID 在桥式起重机防摇控制中确实是个实用的思路。它不像纯模糊控制那样完全抛弃 PID 的精度,也不像固定 PID 那样死板。通过模糊规则把人的经验融入参数调整,实现了“软硬结合”。但也要注意,模糊规则的设计很考验经验,调不好反而会引入振荡;而且实时计算量比固定 PID 大,对硬件有一定要求。另外,如果系统动力学参数变化剧烈(比如吊重质量大变),可能还需要更高级的自适应方法。/project
设计规范自动化工具的价值在于将重复性规范检查工作流程化,而非替代设计决策。文章提出三步实施路径:首先聚焦UI走查,确保视觉一致性;其次治理组件命名混乱,建立协作语义标准;最后实现文档自动生成,沉淀系统变更。关键在于工具应只处理可量化验证的规范项(如色值、间距、命名结构),避免主观审美评价。成功的标志不是发现问题数量,而是团队真实规范执行率的提升。规范工具的核心价值是将"靠人自觉"
GitHub上的UI设计工具ui-ux-pro-max-skill让不懂设计的开发者也能打造专业界面。作者尝试用一句话指令"重新设计我的网站landing page页面"改造了自己SaaS产品的UI,结果远超预期:配色统一、交互优化、设计系统完整,使产品从"程序员风格"升级为"专业水准"。这个工具不仅降低了设计门槛,还帮助作者理解了设计原
IAR宣布增强瑞萨RH850 MCU开发工具链功能,新增云端授权、容器化支持和CI/CD集成等现代化开发能力。更新后的工具链深度支持RH850/U2x全系列MCU,为汽车电气化、ADAS等应用提供更高效的开发体验。新版本具备云端工作流、跨平台兼容性和安全认证支持等优势,帮助开发者满足ISO26262等严苛标准。IAR与瑞萨将联合举办网络研讨会,详解工具链升级如何赋能汽车嵌入式开发。
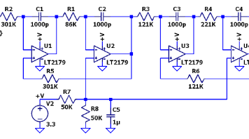
该电路采用LT2179运放构建多级有源滤波器,通过四级Sallen-Key二阶滤波单元级联实现高阶滤波特性。每个单元由RC网络(如R2=301K、C1=1000p)与运放构成,通过单电源3.3V供电,配合R7/R8偏置网络提供1.65V共模电压。电路支持交流信号处理,能实现陡峭的幅频特性(理论8阶),兼具滤波与信号放大功能,适用于音频处理、传感器信号调理等单电源系统场景。关键设计包括:Sallen
该电路采用LT1210运放构建双绞线驱动器,通过同相放大结构实现信号传输。1KHz正弦波输入经负反馈网络(R1=845Ω、R2=274Ω)实现4倍增益放大,11Ω限流电阻保护运放并匹配100Ω双绞线等效负载。±15V双电源供电确保信号动态范围,有效抑制传输衰减和反射。电路通过精确的阻抗匹配和运放线性放大特性,实现基带信号在双绞线上的稳定长距离传输,适用于RS-485等通信场景的简化设计。
直流稳定场效应管探头电路由电源、输入缓冲、直流稳定和信号处理等模块组成。电源采用±5V双电源供电,满足场效应管和运放工作需求。输入缓冲模块通过10KΩ电阻隔离信号源,二极管提供过压保护。核心直流稳定模块利用场效应管和三极管构成负反馈电路,配合0.01μF电容抑制直流漂移。信号处理模块采用两级运算放大器实现信号隔离和放大,RC网络构成1.6Hz低通滤波器。该电路适用于高频小信号检测,能有效抑制直流漂
这篇文章系统总结了大学英语写作的学习方法,从基础构建到实战应用,分为四个维度:基础构建(句型结构、学术词汇)、技巧提升(段落发展、论证深度)、实战应用(仿写训练、场景化写作)以及维护策略(多维修改、持续输入)。强调通过句型强化、词汇升级、逻辑训练和实战练习提升写作能力,并推荐了相关工具与资源。关键原则包括简洁表达和强势动词使用,建议每周定量写作训练和持续迭代修改,最终通过系统化拆解和高效训练提升学
本文详细分析了两种电压频率转换电路(VFC)的工作原理及设计要点。电荷平衡式VFC通过积分器、滞回比较器和电子开关实现高精度转换,适用于高精度仪表;复位式VFC采用单阈值比较器和复位开关,具有快速响应特性,适合低成本实时控制。文章对比了两者在线性度、速度和复杂度上的差异,并介绍了电平转换接口设计。最后通过一个实用电路实例,阐述了V/F转换的核心逻辑、元件匹配关系和工作流程,说明输入电压如何线性转换
本文介绍了一种基于LT1009精密基准电压源的可调分压/基准电压调节电路。该电路利用LT1009的稳压特性和电阻分压网络实现输出电压可调,通过改变分压比例实现Vout=Vref/x的数学关系。文章详细分析了电路工作原理,包括核心元件功能、稳压特性、分压计算和工作流程等关键特性。同时列举了该电路在10个领域的典型应用案例,包括智能断路器、变频空调、PLC校准、BMS采样、MPPT跟踪等,重点展示了其
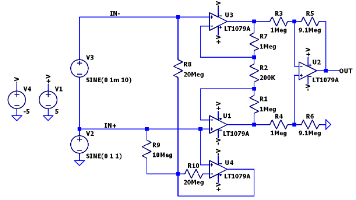
本文详细解析了基于LT1079A运放的皮安级输入电流、带偏置电流消除的三运放仪表放大器设计。该电路采用经典三运放结构(前级差分放大+后级单端转换),通过LT1079A的低偏置特性(皮安级)和高输入阻抗实现微弱信号采集。关键设计包括:1)对称反馈网络(R1、R3、R7)抵消运放偏置电流;2)10MΩ级输入电阻(R8、R9)维持输入回路高阻抗;3)多级增益设计(前级增益≈11)放大差分信号。电路通过差
摘要: 微分方程是描述动态变化的数学工具,通过未知函数及其导数揭示事物演变规律(如水流速度、疫情传播)。核心特征包括阶数(最高导数次数)、线性/非线性(函数形式)和解的类型(通解含任意常数,特解由初始条件确定)。其解法多样,如分离变量、积分因子等,能预测从物理运动到生物增长的复杂现象。微分方程如同解码宇宙动态的语法,连接数学理论与现实世界,是理解变化与因果的关键桥梁。(150字)
精密整流电路利用运算放大器的高增益特性,克服传统二极管整流的小信号损耗问题。其工作原理分为正负半周信号处理:正半周通过反馈形成电压跟随器,二极管D1导通,运放补偿压降;负半周转为反向放大器,D2导通输出绝对值电压。电路设计需考虑高增益运放、匹配电阻和低压降二极管等要素,典型应用包括医疗监测、光伏系统等。通过极性判断和电压跟随实现精密整流,结合二极管滞回特性提升抗干扰能力,确保输出稳定。
该电路基于LT1182芯片实现LCD屏幕与CCFL背光的驱动控制。系统采用28V电池供电,通过LT1182集成控制LCD电源轨(DC-DC转换)和CCFL背光驱动(Royer逆变器)。核心部分包含:1)LCD电源控制,通过开关信号和电感实现电压转换;2)CCFL驱动,由三极管Q1/Q2和电感L1-L3组成自激振荡电路,产生高频交流点亮灯管。LT1182同时提供电压监测和保护功能,适用于便携设备。系
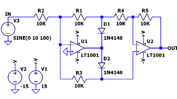
摘要:该电路基于LT1011运放和2N3904三极管(Q1)构建反馈控制/波形调制系统。通过±15V双电源供电,利用运放"虚短虚断"特性和三极管开关特性实现两种工作模式:当V4低电平时Q1截止,运放输出跟随V3输入脉冲;V4高电平时Q1导通,反相端被拉低导致输出波形突变。V4脉冲(周期10ms)周期性控制Q1通断,实现对V3输入信号(周期1ms)的动态调制,输出波形呈现间歇性反
商务英语系统学习方法摘要(150字) 商务英语学习需分四模块: 目标规划:按岗位需求定制计划,如谈判岗练辩论、文书岗精术语; 基础强化:分场景积累词汇(金融/物流术语),精听BBC/TED模仿语音逻辑; 实战演练:模拟谈判议价、会议主持,建立邮件模板库(询盘/投诉标准句式); 工具反馈:保持输入输出平衡(40分钟听读+30分钟说写),每周复盘录音突破弱点。 核心公式:(词汇量×逻辑结构)÷母语干扰
肖特基二极管基于金属-半导体结结构,具有低导通压降(0.2-0.4V)、高频响应快等优势,广泛应用于低压大电流整流(如手机快充、服务器电源)、高频信号处理(5G基站)及新能源系统(光伏、电动汽车)。但存在耐压瓶颈(传统硅基≤200V)和高温漏电问题,可通过SiC材料(耐压600V)和优化散热解决。选型需考虑电压电流余量(VRRM>1.5Vin,IF>1.2Iload)及高频特性(低结电
差模线圈是抑制相位相反干扰信号的关键元件,通过高频阻抗特性实现噪声抑制,其等效电路由直流电阻和差模电感量决定。该元件具有磁场叠加效应和频率选择性,能与电容协同构成LC滤波器。广泛应用于家电、工业控制、新能源等领域,如变频空调、光伏逆变器和车载充电模块。选型时需计算所需衰减量,并考虑失效防护措施。技术经济性分析显示不同应用场景的成本差异显著,主要失效模式包括磁芯碎裂、绕组过热和焊点疲劳,需针对性改进
高压瓷片电容技术解析与应用 高压瓷片电容基于钛酸钡陶瓷的极化特性,介电常数达3000~12000,通过多层堆叠(50~500层)和边缘场控制设计提升耐压能力(如TDK CGA系列)。其核心参数包括高温稳定性(X8R介质)、低损耗(tanδ≤0.001)及高抗雷击性(5kV/10次)。先进技术涵盖纳米掺杂(介电层厚3μm)、铜电极替代(成本降35%)及三维电极结构(面积增150%)。广泛应用于特高压
三极管电路应用摘要 本文介绍了三极管在多种电路中的典型应用。串联型稳压电源通过调整管、误差放大电路和稳压管实现电压稳定;开关电路利用基极电流控制集电极电流通断,实现小电流控制大负载;驱动电路(如扬声器、风扇)通过控制信号调节三极管导通状态,配合保护二极管防止反向击穿;继电器驱动采用稳压管和二极管保护,控制开关动作;基于TL494的PWM电路用于开关电源和逆变器,实现电能变换。文末总结了三极管截止、
摘要: 共模线圈是抑制电磁干扰(EMI)的关键元件,通过电磁感应原理有效抑制共模噪声(30% EMI测试失败主因)。其双线绕制结构对共模信号呈现高阻抗(100Ω~10kΩ@1MHz),而对差模信号近乎零阻抗。核心参数包括阻抗频率特性、额定电流和插入损耗,选型需考虑磁芯材料(锰锌/镍锌铁氧体)和绕制工艺(分层绕制可降寄生电容)。广泛应用于开关电源(降噪18dBμV)、USB4.0接口(35dB抑制比
高浓度掺杂使PN结耗尽层极窄(<0.1μm),施加低压即可形成强电场(>3×10⁶ V/m),直接破坏共价键产生电子空穴对,引发雪崩式电流增大。电压升高:若输入电压↑ → 流过稳压管电流 Iz↑↑ → 限流电阻压降 IR↑ → 输出电压 Vo = Vin - IR ≈ Vz(稳定)。✅ 击穿共性:两种机制均使反向电流(Iz)急剧增大,而两端电压(Vz)维持稳定(动态电阻低至1~10Ω)。电压
快恢复二极管通过优化PIN结结构和特殊掺杂工艺实现高速开关性能。其核心是在P-N结间插入薄基区层,并结合金/铂掺杂加速载流子复合,使反向恢复时间(trr)缩短至纳秒级。相比普通二极管,快恢复二极管在导通压降(0.4-0.6V)和开关速度(提升10倍)间取得平衡,适用于高频场景。与肖特基二极管相比,快恢复管虽速度稍慢(20-200ns),但具有更高耐压(可达kV级)和温度稳定性。广泛应用于变频家电、
摘要:变压器耦合电路利用电磁感应实现阻抗变换与信号隔离,通过调整匝数比(N1/N2)²实现阻抗匹配,并阻断直流分量。其核心参数包括耦合系数k、匝数比n和磁芯材料选择。典型应用包括射频功率放大器、以太网隔离和音频推挽放大。设计时需注意高频损耗、寄生电容和磁芯饱和等问题,可通过铁氧体磁芯、分段绕制等方法优化。仿真验证表明,耦合系数与调谐电容显著影响电路性能。该技术在通信、医疗等领域具有不可替代性。
本文对比分析了各类PCB基板材料的性能特点,重点探讨了高频信号完整性、热管理能力和机械适应性等关键指标。PTFE和LCP材料在高频应用中表现优异,而金属基板和氮化铝陶瓷基板在散热方面具有优势。同时,文章详细介绍了PCB制造的五大核心工艺环节,包括基板预处理、多层板工艺、精密钻孔、表面处理及终检验证,涵盖了激光切割、LDI曝光、层压定位等关键技术要点,并强调了微米级精度要求和相关行业标准。
LT1086 - 5 先稳压,给 LTC690 纯净供电;LTC690 检测电源、复位、看门狗信号,异常时触发保护,保障系统稳定运行”。本质是 “供电链 + 监控链” 的协同:前者解决 “电干净”,后者解决 “系统活”,适合对可靠性要求高的嵌入式场景(如工业控制、汽车电子)。
安规电容与CBB电容在电源设计中的差异分析 摘要:安规电容(X2/Y类)与CBB电容虽材料相似,但存在本质差异。安规电容通过严格认证,具备失效开路、阻燃等安全特性,耐压达2500VDC以上,而CBB电容仅满足基础电气参数。在EMI滤波、跨线应用等安全关键场景禁止替代。有限替代需同时满足耐压≥2倍工作电压、阻燃封装等条件,但仍存在安全、合规和可靠性风险。工程建议优先选用安规电容,仅在低频非安全场景谨
文章摘要:本文系统分析了6种常见瓷片电容(NPO/COG、X7R、X5R、Y5V、Z5U)的特性与应用。NPO/COG电容具有超低温度系数和高稳定性,适用于5G射频、量子计算等精密场景;X7R/X5R在电源滤波、工业设备中表现优异,其中X7R耐高温能力更强;Y5V/Z5U成本低廉但温漂大,多用于LED驱动等非精密电路。文章详细对比了各类型电容的温度特性、介质损耗等参数,并给出典型应用案例和选型建议
二极管是一种具有两个电极(阳极和阴极)的半导体器件,允许电流单向导通。其核心特性是单向导电性,正向偏置时导通,反向偏置时截止。
本文对比分析了四种常见半导体器件的工作原理和应用场景。三极管为电流控制器件,适用于信号放大和小功率开关;场效应管是电压控制器件,适合高频应用;IGBT结合场效应管和三极管优点,专为大功率开关设计;可控硅具有自保持导通特性,过载能力强。文章通过26个具体案例(涵盖家电、工业、汽车、新能源等领域),详细说明了各器件基于其特性的典型应用,如三极管用于数码管驱动,场效应管用于开关电源,IGBT用于电动车驱
电阻技术全景对比与应用决策 三类电阻在材料、抗浪涌和燃特性上差异显著:绕线电阻耐高压但响应慢,金属氧化膜适合振铃抑制,氧化膜电阻ESD防护最优。六大应用场景决策方案包括:化工防爆选用氧化膜电阻;光伏逆变器采用绕线+金属氧化膜混合架构;钢铁电炉使用水冷绕线电阻;车载ECU集成贴片电阻与TVS二极管;风电变流器采用高压氧化膜串联组;5G基站应用自恢复智能材料电阻。不同场景匹配最优技术组合,实现安全与性
本文分析了嵌入式系统中串口通信引脚分流设计的关键问题,重点说明为什么多个设备直接并联在RX引脚会导致接收异常。主要原因在于RX引脚同时连接多个推挽输出的TX设备会引发电平冲突,而TX引脚输出到多个高阻输入的RX设备则无此问题。文章详细对比了不同连接方式的影响,并提出三种解决方案:使用肖特基二极管隔离、跳线帽/拨码开关手动切换,以及采用74HC125三态缓冲器自动控制。最后给出具体电路设计建议,强调
厚膜与薄膜电阻技术对比及应用选型 技术特性对比:厚膜电阻采用金属氧化物浆料烧结成型(10-100μm),耐受高功率;薄膜电阻通过真空溅射形成纳米级合金层(50-500nm),具备超高精度。薄膜结构缺陷密度比厚膜低89.4%。 核心应用场景:厚膜适用于新能源电控(300V耐压)、工业变频器等大功率场景;薄膜在5G射频(28GHz)、医疗CT(0.003%漂移)等高精度领域不可替代。特殊场景如量子计算
摘要:TMTE531B-EV-M智能全自动漏电保护测试仪,解决传统人工测试效率低、易错测等问题。该产品采用创新技术实现高精度波形模拟、智能自动化测试,支持充电桩等新能源应用场景,提升5倍产能并确保100%检测准确率。具备远程支持、三层安全隔离等特色,已广泛应用于多地研发及生产企业,推动漏保产品品质升级。(149字)
PTC热敏电阻是一种正温度系数半导体元件,基于钛酸钡材料掺杂稀土元素制成。其核心特性是当温度超过临界值(居里点)时,电阻率会急剧上升3-8个数量级。主要分为陶瓷型(CPTC)和高分子型(PPTC),分别具有耐压高、响应快等特点。广泛应用于电路保护、电机控制、新能源、汽车电子等领域,如锂电池过温保护、空调启动电路等。通过动态热平衡方程可精确描述其温度-电阻特性,实现精确的温度传感和电流限制功能。典型
本MATLAB程序基于弹性力学势能法和齿轮切片分析原理,开发了一套完整的斜齿轮时变啮合刚度计算系统。该模型通过精确考虑斜齿轮啮合过程中的几何特性、弹性变形机制以及多齿协同作用,实现了时变啮合刚度的高精度计算。程序采用模块化设计,包含单齿刚度计算和综合刚度合成两个核心模块,为齿轮系统动力学分析提供可靠的刚度激励数据。模块首先定义斜齿轮副的基本几何参数,包括主动轮和从动轮齿数、法向模数、螺旋角、压力角
摘要 本研究针对AI Agent在代码编辑中的Token效率问题,系统分析了全文件重写、行级差分、结构化编辑和语义差分四种主流方法的优缺点。通过对比实验发现,结构化编辑(AST-based)在Token消耗(仅3.3%)和准确率(98%)方面表现最优。基于此,提出了一种自适应混合编辑架构(AHE),结合AST精确定位、差分编辑和语义分析技术。实验结果表明,该方案可减少40-70%的Token消耗,
本文探讨了多种设计模式在STEM教育场景中的应用。享元模式优化AI算法资源,单例模式实现中央控制,状态模式管理机器人行为。责任链模式构建作业批改系统,代理模式访问远程计算资源,适配器模式兼容传统设备。桥接模式开发跨平台软件,组合模式统一管理实验设备,装饰器模式扩展数据分析功能。外观模式简化模型训练接口,建造者模式组装机器人模块,抽象工厂模式配置实验套件。原型模式生成训练样本,命令模式支持操作撤销,
DDD 是一套**软件设计方法论**,是一套思维方式,内心先有思路,再去学习我认为会好很多,所以先学习 DDD。
DNN深度神经网络模型做多输入单输出的拟合预测建模。程序内注释详细直接替换数据就可以使用。程序语言为matlab,需求版本为2018及以上。程序直接运行可以出拟合预测图,迭代优化图,线性拟合预测图,多个预测评价指标。在机器学习领域,深度神经网络(DNN)是一个强大的工具,尤其适用于复杂的拟合预测任务。今天,咱就来聊聊如何用Matlab(2018及以上版本)实现基于DNN的多输入单输出拟合预测建模,
基于改进鲸鱼优化算法的冷热电联供微网多时间尺度优化调度模型关键词:改进鲸鱼算法 冷热电联供微网 优化调度 多时间尺度 容量配置主要内容:代码主要做的是一个冷热电联供微网的优化调度问题,为了优化其运行过程的经济效益和环境效益,提出一种基于改进鲸鱼优化算法的多时间尺度下能量优化方法,首先根据长短期记忆网络LSTM预测得到的可再生能源出力和负荷需求预先制定调度规划,然后以此预测数据为基础,采用改进鲸鱼优
而Kurator的"舰队"模型构建了一个行为发生的场域,将集群纳入舰队并不意味着一刀切的管制,而是通过Attribution配置提供柔性的、可随时间与情境调整的策略附着机制。它将"如何在跨云环境中实现金丝雀发布"这样的复杂问题,从"分别调试多个系统"的零和博弈,转化为在Kurator统一API下配置流量的协同挑战。这正体现了AI元人文构想的精髓:在云原生的分布式世界里,最重要的"统一",不是统一到
AI元人文的未来,不取决于算法的精妙或算力的强大,而取决于人类自身的觉悟与准备——我们是否真能担起“引导者”的责任,教会AI参与这场关乎价值、伦理与存在的“人文游戏”。• 我们能否坚守“游戏的终极意义”?即,能否时刻铭记,所有精妙的表征与博弈,最终都必须锚定在“人文技艺”之上——服务于人的尊严、福祉与文明的延续。• 从“垄断者”到“协作者”:我们能否坦然承认,在复杂的价值困境中,人类自身的判断也充
设计规范
——设计规范
联系我们(工作时间:8:30-22:00)
400-660-0108 kefu@csdn.net