登录社区云,与社区用户共同成长
邀请您加入社区
Qt+OpenCV图像视觉框架全套源码上位机源码工具可扩展。除了opencv和相机sdk的dll,其它所有算法均无封装,可以根据自己需要补充自己的工具。基于 Qt5.14.2 + VS2019 + OpenCV 开发实现,支持多相机多线程,每个工具都是单独的 DLL,主程序通过公用的接口访问以及加载各个工具。包含涉及图像算法的工具、 逻辑工具、通讯工具和系统工具等工具。最近捣鼓了一个超有趣的项目—
今天的主角是下面这张图,它全景式展现了敏捷开发在不同粒度上的关注点。(看不清可以看最后的Slideshare) 这张图主体上是要给敏捷在不同粒度上下一个定义,并且告诉我们它的产出是“Working software” 从最内部的环开始看,什么是持续要做的呢?测试驱动开发(TDD),编译构建,集成,代码重构,协作开发,这些事情仿佛是心跳一样,
卡尔.波普尔的理论能很好的解释目前的科学, 艺术, 政治, 社会等方面一般性的问题. 它对软件开发过程中一些显而易见的问题有着明确的答案. 比如, 我们都知道我们无法证明软件已经没有Bug, 用波普尔的话说就是: 科学理论都是假说, 爱因斯坦的竞争理论表明对牛顿理论的即使如海王星发现般严格的检验都不能确保其正确性, 即对白天鹅的一千次观察都不足以断言黑天鹅的不存在. 能否证伪是科
嵌入式系统TDD策略这篇文章中主要介绍嵌入式TDD周期和如何不受跨平台问题影响而保持开发的步伐。我们看到了双目标系统的优势和如何包容在目标系统中测试所带来的风险。然后也解答了一些常见的关于TDD的疑惑。5.1目标硬件的瓶颈对于很多嵌入式项目来讲,并行进行硬件和软件开发是个现实。如果开发的软件只能在目标硬件上运行,你很可能会遭遇到下面的一个或多个浪费时间的因素。直到项目的后期硬件还没
契约也就是合约,是双方当事人意见一致并且要共同遵守的行为表示,服务的调用者和提供者就好比签订契约的甲方和乙方。契约测试就是验证签订契约双方的行为是否符合契约。通常我们并不知道服务间的依赖关系是怎样的,如每个接口的消费者是谁,相同的接口不同的消费者都需要哪些数据,这些消费者正在消费哪个版本的接口等,要在一个项目中厘清这些问题显然有些困难,哪怕管理做得再好,也不可能面面俱到,而且文件记录和实际情况往往
编辑。
所以,直接用手机号注册这个功能是不需要的,真正需要的是绑定邮箱和手机号的功能。在开发过程中,开发人员可以不断的调试这个功能,通过测试>失败>修改/重构>测试>成功的过程,使开发的代码符合预期,而不是等所有功能开发完成后,再将一个笨重的产品交给测试人员进行一个长周期的测试,发现缺陷后再整个打回来修改,然后由此又可能会引入新的缺陷。因为在TDD过程中编写的测试用例,首先一定是贴合用户实际需求的,然后又
之前已经说过很多关于敏捷开发的东西,过多的鸡汤就不再鳌述。其实,敏捷开发已经成为常态化,随着计算机与网络技术的日渐成熟,互联网以及以互联网为平台的各种网上应用如火如荼,在给传统产业带来无限商机的同时,也带来更多的挑战。首先,经历多年的激烈竞争历程,企业之间的竞争已达白热化状态,产品生命周期愈来愈短,产品更新换代速度愈来愈快,为企业盈利的新产品寿命比工业社会的产品明显缩短。随着BTOB(企业对企业)
本文探讨了如何将测试驱动开发(TDD)理念应用于AI技能开发,提出"技能TDD"方法论。作者指出未经测试的AI技能在真实场景中容易被Agent合理化绕过,强调必须通过RED-GREEN-REFACTOR三阶段验证:首先在不加载技能的情况下观察Agent的真实失败(RED);然后针对观察到的失败编写最小技能(GREEN);最后通过迭代优化使技能具备"防弹"能力
单元测试便宜又快,可以多写。E2E测试贵又慢,要少写。如果你反过来,80%的测试是E2E,那你的CI流水线会跑半小时。没人愿意等。而单元测试可以在几秒内跑完上千个用例,给你快速反馈。项目类型建议覆盖率说明核心业务逻辑80-90%关键路径必须覆盖工具库90%+被广泛使用,需要高可靠UI组件50-70%主要测逻辑,不测样式原型/MVP30-50%快速验证,后续补充遗留代码逐步提升改哪里,测哪里记住:覆
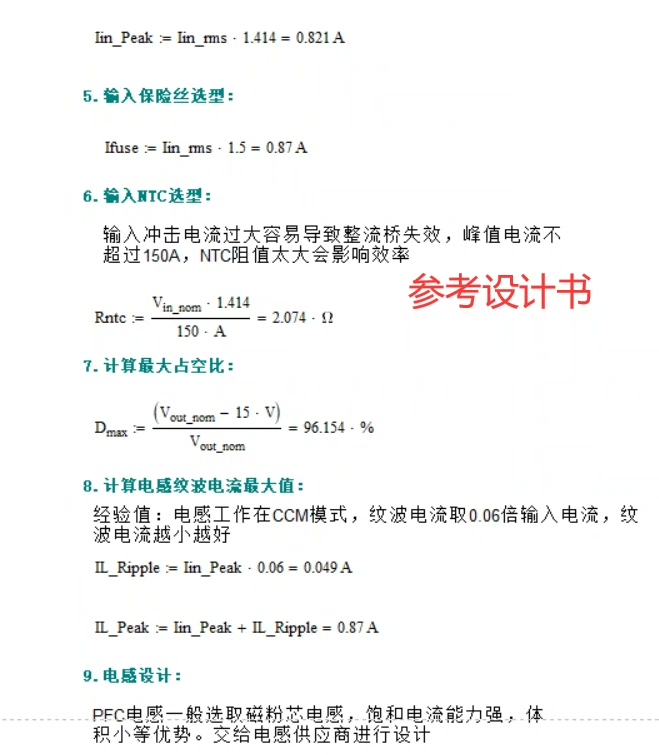
无桥PFC和逆变方案(原理图pdf+PCB+stm源码两份+仿真等文件)1.输入电压AC220V,50Hz交流电2.PFC输出390V,150KHz开关频率3.PFC输出最大功率400瓦,输入电流最大2A,最小负载电流0.1A输出功率越大PF值越高,电流波形越接近正弦因为小电流时纹波电流占比大5.电压电流采样电路原理,环路补偿算法,STM32库函数操作,GPIO,ADC,DAC,HRTIM等。
AI编程时代TDD为何焕发新生?随着AI代码生成速度提升,其代码质量缺陷也日益凸显。测试驱动开发(TDD)因其"先测试后编码"的特性,正成为AI编程的黄金搭档。
摘要 本文是Python从零到精通系列的第23篇,聚焦单元测试与TDD实战。文章首先介绍了单元测试的基础概念和价值,包括测试金字塔模型和pytest与unittest的对比。随后详细讲解了pytest框架的使用方法,包括安装配置、测试用例编写、断言机制和Fixtures系统。通过实际代码示例展示了如何编写有效的测试用例,包括浮点数比较、异常断言等常见场景。文章还深入探讨了pytest Fixtur
现在大家都在使用ai写代码,手写代码的时代慢慢过去了,但是现在有一个问题,就是如何判断ai写的代码有效,这就离不开测试用例。那么应该先写代码,还是应该先写测试用例呢,今天主要说下TDD。TDD(Test-Driven Development,测试驱动开发)是一种开发方法,其核心流程是:RED:先写测试(且必须失败)GREEN:写最小实现让测试通过REFACTOR:在测试保护下优化代码这里最重要的一
别的地方就和普通的小商城差不多,比如说用户将商品加入购物车。1能发布新的商品,调整库存 价格,下架商品【1购买外设,分类有 键盘、鼠标、耳机、其他。2能发货 填写物流单号 显示物流信息。其他功能你看着给扩展就行。
专栏进度:03 / 03 (Docker 专题收官)在本地跑通 Docker Compose 只是开始。当你把代码推向生产服务器时,你必须面对现实世界的残酷:服务器重启了怎么办?数据库数据被容器删了怎么办?手动部署太慢怎么办?
本文系统介绍了SDD、TDD、DDD三种软件工程方法论在AI编程时代的应用。TDD通过"红-绿-重构"循环确保代码质量;DDD以业务领域为中心实现业务与技术的深度契合;SDD作为AI时代新兴方法,强调规范先行驱动全流程开发。三者形成互补体系:DDD解决业务建模,SDD实现规范定义,TDD保障代码质量,共同构建AI编程工程化闭环。文中列举了各方法的代表项目和实践案例,展示了三种方
模糊 PID 在桥式起重机防摇控制中确实是个实用的思路。它不像纯模糊控制那样完全抛弃 PID 的精度,也不像固定 PID 那样死板。通过模糊规则把人的经验融入参数调整,实现了“软硬结合”。但也要注意,模糊规则的设计很考验经验,调不好反而会引入振荡;而且实时计算量比固定 PID 大,对硬件有一定要求。另外,如果系统动力学参数变化剧烈(比如吊重质量大变),可能还需要更高级的自适应方法。/project
dataclass“”“用户输入数据模型”“”age: intemail: str@dataclass“”“用户数据处理结果模型”“”is_valid: bool# 数据是否合法msg: str# 处理提示信息data: Optional[Dict[str, Any]] = None# 处理后数据TDD测试用例(基于SDD规格)
冲击是有的,但加了个简单的电流平滑和角速度平滑过渡策略,I-f的参考电流在切换前100ms从设定的I-f启动电流(2A)慢慢降到ESO闭环的q轴参考电流(根据转矩计算的,TMotor AK80-6裸机额定电流大概10A,轻载0.5A左右),角速度平滑用的是一个简单的一阶低通滤波器,时间常数50ms,切换的时候示波器看电流和轴速的波形,几乎没有尖峰!q)}{dt}\),哦刚才伪代码里把电流微分的小尾
MATLAB/Simulink搭建电动助力转向模型,EPS模型,包括PID控制算法,传递函数回正控制,有完整的模型公式搭建过程,可直接仿真出图像,参数自己数据齐全,建模过程详细!MATLAB/Simulink搭建电动助力转向模型,EPS模型,包括PID控制算法,传递函数回正控制,有完整的模型公式搭建过程,可直接仿真出图像,参数自己数据齐全,建模过程详细!视频操作,截图说明,简单易懂,一一对应。视频
/ 定义 Flash 的抽象行为,不包含任何 STM32 代码public:public:2. 编写业务逻辑 (只依赖接口)// 引用接口,而非具体类public:// 依赖注入:在构造时传入具体的实现// 写入地址 0,模拟 4 字节数据if (!success) {// 如果写入失败,尝试擦除public:// MOCK_METHOD(返回值, 函数名, (参数...), (修饰符));pub
摘要:本文揭示了AI编程的高效开发模式SDD+TDD,通过规格驱动和测试驱动开发,将AI从“随机盲盒”升级为“精准巡航”。文章对比了野路子与正规军开发模式的差异,展示了4天开发Agent评测系统的实战案例,强调80%机械工作由AI完成,20%创造性工作由人把控。核心观点是:清晰规格和测试标准能解放AI生产力,开发者需从编码者转型为“导演”角色,通过SDD+TDD实现10倍效率提升。(149字)
基于储能电站服务的冷热微网系统双层优化建立考虑不同时间尺度问题的双层规划模型上层负责求解长时间尺度的储能配置问题下层求解短时间尺度的微网优化运行问题才用KKT条件将双层转化为单层又采用大M法将模型线性化处理最后用cplex/gurobi求解器进行求解在能源领域,基于储能电站服务的冷热微网系统双层优化是一个充满挑战与机遇的课题。今天就来跟大家分享下其中的关键思路与实现过程。
在软件开发过程中,质量和效率始终是开发团队追求的目标。传统的开发方法常常先编写代码,再进行测试,这种方式在发现问题时常常为时已晚。为了更早地发现和解决问题,测试驱动开发(Test-Driven Development,简称TDD)应运而生。TDD是一种强调测试先行的开发方法,它不仅可以提高代码质量,还能提高开发效率。本文将详细介绍TDD的定义、开发流程、常用工具和框架,并探讨其在实际项目中的应用。
利用springboot+cucumber 进行bdd实践
本文通过模块拆分、TDD和CI/CD,将LangChain应用从原型升级为工程化项目。模块化是大型项目的基础,需明确职责边界。例如将和分离,便于替换向量数据库(如从Chroma切换到FAISS)。TDD能显著提升代码质量,但需平衡测试粒度。单元测试应覆盖边界条件(如空文件输入),而集成测试需模拟外部依赖。CI/CD自动化流程可减少人为错误,建议结合监控(如Prometheus)和日志分析(如ELK
在代码架构上,我们做了个分层处理:底层保持ADRC的标准结构,上层用RBF网络搞参数更新。更骚的是在参数摄动测试中,当转动惯量增加40%时,传统方案出现明显超调,而我们的神经网络版本居然稳如老狗。这段代码的精髓在径向基函数的动态响应——当误差e变化时,隐含层的激活状态就像弹簧一样伸缩,自动匹配当前工况。注意beta参数的基准补偿操作,这手防止网络输出飘移的细节处理,是工程实现里容易踩坑的地方。1、
LAN8742 驱动只有 600 行,却浓缩了自协商状态机中断消抖时间戳对齐等经典算法。当你能把“链路未 ready”精确定位到BSR 寄存器第 2 bit 两次采样为 0时,SOEM 的报错信息就不再是黑盒,而是可推导的物理现象。希望本文成为你调试 EtherCAT 时的“寄存器级”地图——从 bit 到帧,从帧到伺服,一切皆有迹可循。
音频输入端引入的TDD问题,应该是最常见的。此时,可以将C7 C8上的电容在靠近PA端的Pin脚站立起来,飞线至Codec附近端,再次尝试听取是否有TDD。如果此时没有了,需要仔细排查输入端相关走线是否符合伪差分的走线标准走线附近是否有射频信号的干扰,是否立体包地。如果摘掉了所有电容都无法解决,可通过将磁珠靠PA端立起来,飞线至后级负载,观察TDD是否消失,如果消失,对输出信号走线进行排查优化。所
1.背景介绍人工智能(Artificial Intelligence, AI)和测试驱动开发(Test-Driven Development, TDD)是两个不同的领域。然而,它们之间存在着密切的联系。在过去的几年里,人工智能技术的发展为软件开发和测试提供了新的机遇。在这篇文章中,我们将探讨如何将人工智能与测试驱动开发结合使用,以实现更高级别的软件测试。1.1 测试驱动开发(TDD)测...
音频TDD
对于芯片行业,推荐采用以TDD为基础,在适当场景引入DDD元素软件类型推荐模式理由嵌入式驱动/固件强推TDD确保硬件交互正确性验证环境/测试平台TDD+BDD提高测试代码质量系统软件/中间件DDD+TDD管理复杂状态和业务规则工具链/基础设施TDD为主确保工具可靠性和兼容性。
Fluent、starccm 电池、芯片等水冷风冷换热换热仿真在电子设备不断向小型化、高性能化发展的今天,电池和芯片的散热问题愈发关键。水冷和风冷作为常见的散热方式,借助 Fluent 和 StarCCM+ 等仿真软件来进行换热仿真分析,能帮助工程师们更好地优化散热设计。
本文对比分析了主流软件测试工具JMeter和Postman的核心特性。JMeter擅长性能测试,适合高并发场景但学习成本高;Postman专精API测试,操作简便但性能测试能力有限。文章还介绍了Selenium、SoapUI等辅助工具,并提供了选型决策矩阵,建议根据测试需求组合使用不同工具。最后强调工具互补性,指出AI测试是未来趋势,合理选型可提升30%以上测试效率。
测试驱动的嵌入式C语言开发读书笔记1.测试驱动开发瀑布模型的最后开发人员会乱作一团,而缩短开发周期是一种减少问题的方案测试驱动开发(TDD)是一种增量式软件开发技术。简单说明及在没有失败的单测前提下不写产品代码。测试要小且自动化。TDD操作步骤增加一个小测试。运行所有测试并期待新的测试失败,也可能压根编译不过。为了让测试通过做一些小改动。运行测试并期待测试通过。重构,移除重复并改进代码的表达方式。
当 AI 开始写代码时,很多人以为是「一键生成」,但现实往往是一堆错误。一位开发者发现,让 AI 先写计划再执行,能避免 90% 的错误。这不是魔法,而是软件工程的老智慧在 AI 时代的重生。
了解我是如何管理上下文以保持 Copilot 的专注度,如何借助 Plan Agent 将模糊需求梳理清晰,以及如何通过强制采用测试驱动开发(TDD)实践,在问题到达用户之前捕获缺陷。
文章摘要:本文探讨了AI编程的两种方法——Vibe Coding和Spec Coding。Vibe Coding通过自然语言描述让AI生成代码,适合小功能开发但存在幻觉、无状态等问题。Spec Coding则强调结构化需求定义,通过详细规格说明提升AI生成代码的质量,更适合复杂项目。作者推荐使用OpenSpec工具实现Spec Coding,并分享了大模型使用经验。最后提供了经济实惠的GPT5-c
本文总结了考试系统的核心数据流转链路,分为六个阶段:1)基础配置(年级、班级、科目、用户);2)内容生成(知识点、试题);3)考试组织(试卷、试题关联);4)考生作答(考试记录、答案);5)阅卷闭环(任务分配、评分、质量管控);6)结果沉淀(错题集、日志)。关键点包括双规则任务分配机制(基于题型或考生),以及从基础配置到结果分析的完整数据闭环。通过Mermaid图表清晰展示了表间关系和时序流程。
作为一名开发者,你是不是也陷入过这样的循环?功能还没上线,已经设计了微服务、消息队列和 NoSQL;用户还不到百人,架构却能抗百万并发;想省事,结果变得事更多、系统更脆。我曾经也是。Redis 缓存、RabbitMQ 队列、Elasticsearch 搜索、MongoDB 存储……你真的需要它们全部吗?。许多人还以为 Postgres 只是个“传统关系数据库”。但实际上,它:功能传统技术Postg
分析精准度:基于的主从表结构,错题归因、知识点掌握率的计算更精准,避免单表数据冗余导致的统计误差;分析自动化:替代人工统计成绩、错题分布,效率提升60%;数据穿透性:点击分析结果直接跳转至的错题集详情,减少跨模块操作成本。
本次回归测试针对智能考试系统第七部分“阅卷评分”、第八部分“错题管理”两大模块,核心目标包括:验证模块优化后核心功能的正确性与稳定性,确保历史缺陷已完全修复且无新增回归缺陷;校验两模块与前序试卷管理、考试管理、用户管理等模块的联动一致性,保障数据流转闭环;梳理模块内业务逻辑依赖及异常场景应对机制,确保符合实际教学管理、阅卷及错题沉淀场景需求;验证权限控制、数据存储、性能表现等关键指标达标,为系统上
列表清爽:操作列从7个按钮减少到4个,视觉拥挤感大幅降低,用户选择成本更低。体验流畅:快捷入口满足高频操作,独立页满足复杂需求,「双端刷新+灵活返回」确保操作闭环,避免频繁跳转。功能清晰:发布/监控/成绩等功能各司其职,职责更明确,系统可维护性更强。数据一致:双端刷新机制确保列表页与独立页面的数据实时同步,避免信息不对称。心智匹配:「列表→独立页→返回列表」的逻辑完全适配管理员“批量处理、快速确认
当接手一个全新的考试系统项目,无现有代码、无基础环境,仅依托一份需求功能文档向甲方交付产品时,大厂通常会采用“业务建模为骨、测试驱动为脉、自动化流程为翼”的研发体系,通过DDD(领域驱动设计)、TDD(测试驱动开发)与CICD(持续集成/持续交付)的深度协同,兼顾业务合理性与技术稳定性,最大限度减少返工与卡壳问题,高效推进项目落地。这一体系的构建与落地,需贯穿需求分析、架构设计、开发测试、集成部署
一直只知道MVC(Model,View,Controller),没有听过MVP(Model,View,Presenter)。看了Channel 9的采访,再加上这篇“The Humble Dialog Box”的文章,大概明白了。原来,在MVC里,View还是可以直接操作Model,从而导致很多逻辑代码写在了View里头,无法方便的进行单元测试。因此,MVP希望能够进一步把View进一步压缩,真正
tdd
——tdd
联系我们(工作时间:8:30-22:00)
400-660-0108 kefu@csdn.net