登录社区云,与社区用户共同成长
邀请您加入社区
自动驾驶叉车窜梭于现代化的工厂车间,叉车确切地知道目的地的位置、以及何时如何移动货物。传统叉车也能够处理重复繁重的工作,但此智能叉车的真正魔力在于如何生成、管理、存储和分析数十亿个数据点,并由此大大提升现代化工厂的效率。工业4.0时代的到来,欧洲丰田材料处理公司正在建造机器和数据平台,数字平台将帮助制造业生产力实现历史性变革。丰田以其汽车质量而闻名全球,现在,他们使用相同的质量标准创建IOT物联网
真正动手以后我越来越觉得,很多团队口中的“AI 落地”问题,其实并不在提示词,而在工具层有没有把数据访问这件事处理得足够克制。这里的 NoSQL,不特指某一家产品,重点是文档型和 KV 型数据在工程实践里的共同难点:字段经常半结构化,真实业务里会混入历史版本、脏数据、迁移残留字段,甚至同一个集合里不同年代的数据长得像两个系统。我现在回看这个项目,最有价值的部分并不是某一段提示词,也不是换了哪个模型
📣在这篇文章里你能收货:1. 官方提供的云托管MongoDB,2. 终身免费的测试账号
PID是整个系统的灵魂,别硬撸复杂的增量式或者位置式PID,用个最简单的位置式PID限幅版// PID参数定义,这个参数是我对着80W 24V DC陶瓷加热片调出来的,大家可以根据自己的加热元件微调#define PID_MAX_OUTPUT 1000 // PWM最大占空比对应的计数值(我用的是TIM3_CH2,预分频7199,自动重装载值999,所以PWM频率是10Hz,占空比0-100%对应
以 12MHz 晶振为例,不同频率对应不同的定时初值,宏定义便于按键逻辑调用:c运行// 不同频率对应的定时器初值(50%占空比,12MHz晶振)#define HZ_200 63035 // 200HZ,定时0.0025s#define HZ_400 64285 // 400HZ,定时0.00125s#define HZ_600 64700 // 600HZ,定时约0.00083s#define
mageNet LSVRC-2010 中,需要将 1.2M 张高分辨率图片分类至 1000 余种,本模型(AlexNet)效果获得了 SOTA。AlexNet 包括 5 个卷积层(有几个后面配套了最大池化层), 3 个全连接层,共计 60M 参数、 650K 神经元、 1000 道 softmax。为了在全连接层中减轻过拟合,使用了 dropout 正则化。此外,这个模型训练过程中使用了 GPU
双向四开关Buck-Boost 纯数字电源Plecs仿真,一比一按照批量产品仿真,实际产品已批量。纯数字平均电流控制,带前馈控制算法,采用plecs内部的c仿真实现。本人已在STM32G474上实现该仿真,有需要的可以联系参考,规格如下:输入:12-36V输出:1000W、24V、附带仿真给电池充电仿真,自动跳载模拟等等,因产品的负载是电池故仿真有对电池负载进行仿真。
服务器端的架构演进 早些年,在所有程序员眼中BAT可谓是宇宙厂,是很多人的终极目标。可是谁也想不到当初BAT像依赖氧气一样依赖IOE(IBM:服务器提供商,Oracle:数据库提供商,EMC:存储设备提供商)。有这样一个故事,2008年马云邀请王坚加入阿里,目的是为了解决阿里的“计算力”问题。当时淘宝面临的最大问题就是数据没地方存,IOE并没有扛过高并发。这里我们只关心数据没地方存的问题,如果只
毕竟,再精确的模型也需要现场数据的不断校准,就像老电工常说的:"仿真器里养不出真功夫,杆塔上摔打出来的才是硬道理。在这种情况下,如果只把短路的那一相断开,其他两相仍然可以继续运行,就可以大大提高供电的可靠性和系统并列运行的稳定性。在这种情况下,如果只把短路的那一相断开,其他两相仍然可以继续运行,就可以大大提高供电的可靠性和系统并列运行的稳定性。如果是永久性故障,单相重合闸后,在继电器和断路器的作用
关系型数据库(Relational Database,简称RDBMS),是基于「关系模型」(即表格模型)来组织数据的数据库。简单说,它的数据都存在“表格”里,表格之间通过“关联关系”连接,数据的存储和操作都遵循严格的规则。表格(Table)、行(Row)、列(Column)、主键(Primary Key)、外键(Foreign Key)、SQL语言。
本文系统梳理了2026年主流NoSQL数据库四大类型:键值、文档、列族和图数据库。键值数据库如Redis适合高速缓存场景;文档数据库如MongoDB灵活易开发;列族数据库如Cassandra擅长海量时序数据存储;图数据库如Neo4j专精复杂关系处理。文章对比了各类数据库的数据模型、优缺点和典型应用场景,并提供了工程选型口诀:Redis用于缓存、MongoDB快速迭代业务、Cassandra处理时序
本文探讨了NoSQL数据库在数据驱动时代的应用价值。首先分析了传统关系型数据库面临的挑战,介绍了NoSQL数据库的四大核心特征:灵活数据模型、横向扩展、高性能和高可用性。文章重点展示了两种主流NoSQL数据库的实战应用:通过Python代码演示了MongoDB文档数据库在博客平台中的CRUD操作,以及Redis键值存储在缓存和会话管理中的高效应用。最后对比了NoSQL与RDBMS的特性差异,为不同
摘要:本文介绍了如何在OpenHarmony应用开发中使用hive_ce_generator工具实现高效数据持久化。该工具通过注解自动生成对象适配代码(TypeAdapter),简化了SQLite等数据库的复杂映射操作。文章详细讲解了核心原理、API使用方法和场景示例,包括模型定义、代码生成、数据存取等关键步骤,并特别强调了鸿蒙平台的适配要点,如沙盒路径初始化和字段索引一致性管理。通过自动化代码生
本文介绍了ObjectBox在鸿蒙(HarmonyOS Next ohos)上的应用前景与适配现状。ObjectBox作为一款高性能NoSQL数据库,相比SQLite具有10倍以上的读写速度优势,支持自动化对象映射和类型安全查询。文章详细展示了通过objectbox_generator实现Dart对象与数据库映射的完整流程,包括注解定义、代码生成和CRUD操作。 目前ObjectBox在鸿蒙生态面
本文介绍了高性能NoSQL数据库isar在鸿蒙系统的适配与应用。isar通过二进制布局和非阻塞存储引擎实现亚毫秒级查询,支持ACID事务和强类型DSL查询。文章详细解析了isar的核心原理、鸿蒙适配方法、CRUD操作、查询语法及典型应用场景,如运动健康数据持久化和智慧屏离线搜索。针对鸿蒙平台的特殊性,提出了动态链接库注入和多进程处理方案。通过实战示例展示了isar在鸿蒙应用中的高性能数据管理能力,
本文介绍了如何将Flutter三方库sembast_sqflite适配到鸿蒙系统,实现NoSQL与SQL数据库的深度融合。文章解析了该方案的原理和优势,提供了鸿蒙环境下的初始化方法、核心API使用示例以及典型应用场景。针对OpenHarmony平台适配挑战,给出了文件存储路径和并发处理的优化建议,并演示了构建持久化配置中心的实战案例。该方案结合了NoSQL的灵活性和SQL的高性能,为鸿蒙应用提供了
Flutter开源社区推出cbl_dart库,为OpenHarmony应用提供高性能NoSQL数据同步解决方案。该库基于Couchbase Lite引擎,支持离线数据缓存、自动同步和全文搜索功能,特别适合分布式文档协作、电商缓存等场景。通过Websocket协议实现云端同步,内置冲突处理机制,并针对鸿蒙系统进行优化适配。开发者可快速集成到Flutter项目中,构建离线优先的跨平台应用,显著提升弱网
本文介绍了开源NoSQL数据库isar_community在鸿蒙系统的适配指南。该库基于B-Tree索引矩阵和内存映射技术,提供毫秒级查询性能,支持全文本搜索和自动模式迁移。文章详细讲解了鸿蒙环境下的初始化配置、核心API使用及典型应用场景,并针对平台差异性问题提供了解决方案。通过适配isar_community,开发者可在鸿蒙应用中构建高性能本地数据存储方案,满足金融、健康等领域的高频数据处理需
摘要: 本文介绍了在Flutter for OpenHarmony开发中使用Sembast NoSQL数据库的实战指南。Sembast作为纯Dart实现的数据库,无需原生依赖,在鸿蒙系统上表现稳定,特别适合中小型应用。文章详细讲解了环境配置方法,包括获取鸿蒙沙箱路径和初始化数据库。重点展示了三个核心功能:基于Map的灵活数据存取、响应式实时监听以及事务处理。最后通过构建离线文章收藏中心的完整示例,
在移动应用开发中,数据持久化(Data Persistence)永远是架构设计中不可或缺的一环。无论是保存用户的登录状态、偏好设置,还是缓存新闻列表、聊天记录,选择一个合适的数据库往往决定了 App 的运行流畅度和开发效率。: 轻量级,但只适合存简单的 Key-Value,性能较差,且不支持复杂查询。Sqflite: 基于 SQLite 的封装,功能强大且稳定,但它是关系型数据库,Schema 变
本文介绍了如何在OpenHarmony应用中使用mongo_dart驱动直接连接MongoDB数据库,实现高效数据交互。主要内容包括:网络直连架构模型、核心API实战(连接建立、CRUD操作)、常见应用场景(边缘网关数据汇总、开发者工具后台)、OpenHarmony平台适配技巧(网络权限配置、大数据处理优化),并提供了一个完整的"分布式心跳"审计器实战示例。该方案无需中间件转发
摘要: 本文介绍了如何在OpenHarmony平台上使用process_run Dart库执行系统命令。该库封装了Process.run功能,提供跨平台兼容性、简化API和Shell工具支持。文章详细讲解了核心功能、基础集成方法,并提供了Ping测试、系统属性获取、文件操作等实用示例。针对OpenHarmony平台的特殊性,特别说明了权限限制和路径问题,最后通过一个完整的系统信息查看器示例展示了实
本文介绍了在Flutter for OpenHarmony应用开发中使用Hive CE实现数据持久化的方案。Hive CE作为纯Dart编写的键值存储库,具有高性能和良好兼容性优势。文章详细讲解了环境配置、三种典型使用场景(简易配置存储、自定义模型映射、响应式UI),并针对OpenHarmony平台提供了避坑指南。最后通过构建一个具备AES-256加密能力的鸿蒙安全账户保险箱实例,展示了Hive
关系型数据库(RDBMS)以二维表和ACID事务保障强一致性,适用于金融交易、ERP等结构化、强事务场景;非关系型数据库(NoSQL)则基于键值、文档等灵活模型,主打高并发、海量异构数据与水平扩展,适配互联网、IoT、图谱等场景。二者互补共存,非替代关系。
如果你用group 命令的话可能会遇到下面两种错误:a.)命令:db.flogsamplelog.group({cond:{datetimes":20111027},key:{"pid":"1"},initial:{"count":0},reduce:function(doc,prev){if(doc.pid==prev.pid)prev.count++;}})error:
自适应滑模(SMO)_永磁同步电机_示例C语言定点代码和仿真模型1. 相比普通的滑模算法,不使用低通滤波器,调参更为简单。2. 相比普通的滑模算法,估算的角度更加准确,速度更加稳定。3. 详细原理介绍请参考知乎同名账号技术文章。C代码特点:1.定点q15格式代码。2.代码全结构体封装,注释清楚,结构清晰。3.通用表贴和内嵌式电机。代码,普通滑模和自适应滑模性能比较的仿真模型(Matlab 2020
redis是完全开源免费的,用C语言编写的,遵守BSD协议,是一个高性能的(key/value)分布式内存数据库,基于内存运行并支持持久化的NoSQL数据库,是当前最热门的NoSql数据库之一,也被人们称为数据结构服务器。...
说明:分两篇介绍,第一篇为基本概念介绍,第二篇为Java客户端操作。1、什么是AeroSpike? Aerospike是一个分布式,可扩展的NoSQL数据库。T级别大数据高并发的结构化数据存储解决方案,读写操作达微妙级,99%的响应可在1毫秒内实现,99.9%的响应可在5毫秒内实现。 采用混合架构,索引存储在 RAM 中,而数据存储在闪存/固态硬盘(SSD) 上,自动感知集群,可以随意...
Redis作为高性能内存数据库,在Java后端开发中广泛应用于缓存、消息队列等场景。本文深入解析Redis的核心原理与应用实践:首先介绍Redis的高性能特点和丰富数据结构;然后详细讲解单线程模型与多线程IO的演进;接着探讨过期策略、淘汰策略和RDB/AOF持久化机制;最后提供内存管理、性能优化方案以及应对缓存穿透、击穿、雪崩的策略。通过Jedis代码示例,展示了Java中操作Redis数据结构的
经过半年的调整期,最近,“AI 叫车”的字样终于贴在了所有用户的 APP 图标上。另外,如果把这类出行细节全部设置为可勾选的选项,也会额外增加很多筛选的时间成本,而 AI 存在的意义就是把自然语言变成可提供的服务标签,减少了用户思考和寻找入口和按钮的链路。目前,在滴滴 AI 叫车的主界面中,已经有不少个性化叫车的选项,如“空气清新”“不晕车”“新车”“又快又便宜”等多个标签。但实际上,当我们回到真
MongoDB MongoCursorNotFoundException(错误码 - 5)的成因与解决方案。该异常是因客户端访问的游标在服务端已失效,主因是游标闲置超 10 分钟被自动清理。MongoDB 通过ClientCursorMonitor后台线程每隔 60 秒扫描,CursorManager的timeoutCursors方法依据cursorShouldTimeout_inlock逻辑,判
特性维度关系型数据库 (SQL)NoSQL数据库数据模型结构化,表与表关联非结构化/半结构化,形式自由(键值、文档、图等)扩展方式垂直扩展为主水平扩展为主事务特性遵循ACID原则,强一致性遵循BASE模型,最终一致性查询语言统一的SQL标准语法各异,无统一标准存储性能基于磁盘,IO可能成为瓶颈多基于内存,读写性能高如何选择?选择关系型数据库:当你的应用对数据一致性要求极高(如金融、会计系统),数据
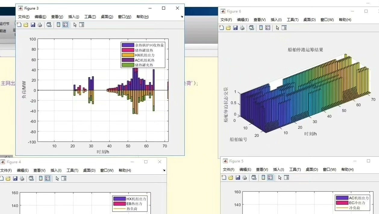
考虑泊位优化和多能协同的港口综合能源系统运行优化完整复现模型,采用Gurobi求解器求解,仿真结果如图所示。在当今追求高效与可持续发展的时代,港口作为物流运输的关键枢纽,其能源系统的优化运行至关重要。今天咱们就来聊聊考虑泊位优化和多能协同的港口综合能源系统运行优化,并且看看如何通过Matlab搭配Gurobi求解器来复现这个模型。
关系型数据库,是建立在关系模型基础上的数据库,其借助于集合代数等数学概念和方法来处理数据库中的数据主流的 MySQL、Oracle、MS SQL Server 和 DB2 都属于这类传统数据库。NoSQL 数据库,全称为 Not Only SQL,意思就是适用关系型数据库的时候就使用关系型数据库,不适用的时候也没有必要非使用关系型数据库不可,可以考虑使用更加合适的数据存储。主要分为临时性键值存储(
Redis(Remote Dictionary Server)是开源的、遵循 BSD 协议的基于内存的键值型 NoSQL 数据库,2009 年由意大利开发者 Salvatore Sanfilippo 发布,目前被阿里、百度、新浪微博、知乎、GitHub、Twitter 等国内外企业广泛使用。相比同类产品 memcached,Redis 新增了数据持久化易扩展多数据结构支持等核心能力,适用于高并发、
new DeveloperGrowthYear=1, Skills=new[]"C语法","EF Core" ,</p><p>new DeveloperGrowthYear=3, Skills=new[]"微服务","Docker" ,</p><p>.Finally("AZ-305")// 解决方案架构师</code></pre>
OpenClaw是一个开源项目,旨在复刻1997年经典游戏《CaptainClaw》的引擎,使其能在现代系统上运行。它通过逆向工程重新实现了原版游戏的渲染、物理等核心系统,支持Windows/Linux/macOS平台,提供更好的稳定性和性能。作为开源项目,OpenClaw允许开发者学习引擎架构、修改游戏逻辑或添加新功能,同时促进了经典游戏的保存和社区MOD开发。该项目使用C++编写,采用SDL/
模型预测控制是基于系统的预测模型,通过滚动优化和反馈校正来实现对系统的控制。它的核心思想就是预测系统未来的行为,并基于预测结果在每个采样时刻计算出最优控制序列。与传统的PI控制相比,MPC不需要复杂的控制器参数整定,并且能同时处理多个控制目标和约束条件。
分布式NoSQL数据库基本概念什么是NoSQL?NoSQL是一些分布式非关系型数据库的统称,它采用非关系的数据模型,弱化模式或表结构、弱化完整性约束、弱化甚至取消事务机制,可能无法支持,或不能完整的支持SQL语句。目的是实现强大的分布式部署能力——一般包括分区容错性、伸缩性和访问效率(可用性)。什么是HBase?全称Hadoop Database,它是Google BigTable的开源实现,是一
坐标引入依赖<dependency><groupId>org.springframework.boot</groupId><artifactId>spring-boot-starter-data-mongodb</artifactId></dependency>升级积木报表jeecgboot2.4.6/3.0等版本集成mong
未来,随着技术的不断进步,智慧餐饮系统将会迎来更多的挑战和机遇,我们有信心通过不断优化和创新,打造更加优秀的智慧餐饮系统体验。合理的后端服务实现可以确保系统的稳定性和安全性,同时支持系统对大数据的高效处理和分析。在前端界面的实现中,需要考虑到不同设备和操作系统的兼容性,以及用户数据的安全传输和存储。另外,智慧餐饮系统还需要考虑到第三方服务的集成,比如支付系统、配送系统、评价系统等。在实际实现智慧餐
而Mmap内存映射技术允许MongoDB将磁盘上的文件映射到内存中,以便于更快的访问数据。此外,MongoDB还采用了分片技术,将数据分散存储在多个服务器上,以支持水平扩展。分片技术通过将数据分散到多个分片(shard)上来实现横向扩展,提高了MongoDB的性能和可伸缩性。总之,MongoDB是一种灵活且高效的文档数据库,其底层原理基于B树索引、Mmap内存映射技术、副本集和分片技术。Mongo
前言最近使用mongo遇到了些问题,这里做个分享以及备忘!欢迎大家共同探讨学习!1、mongo 排序报错(Sort operation used more than the maximum 33554432 bytes of RAM)1.1、原因由于MongoDB的sort操作是把符合条件的数据拿到内存中再进行排序的,默认给sort操作分配的内存为32MB,当符合条件的数据量超过32MB时,将会报
MongoDB的介绍 , 简单的CRUD , SpringBoot集成MongoDB
MongoDB基本操作文章目录MongoDB基本操作1. 配置信息1.1 自动重启配置MongoDB服务2. 核心概念2.1 库\2.1.1 查看所有库2.1.2 创建数据库/切换2.1.3 删除数据库2.2 集合\2.2.1 查看集合2.2.2 创建集合2.2.3 删除集合2.3文档\2.3.1 插入文档2.3.2 查询集合所有2.3.3 删除文档2.3.4 更新文档2.3.5 查询文档2.3.
MongoDB 中聚合(aggregate)主要用于处理数据(诸如统计平均值,求和等),并返回计算后的数据结果。有点类似 SQL 语句中的 count(*)。聚合的表达式:测试一下插入测试数据MongoDB中聚合的方法使用aggregate()。计算每个作者写的文章数$group:以id进行分组num_tutorial :结果别名sum :是否求和,1为真...
Mac下安装MongoDB
mongo添加仲裁节点及添加后无反应
nosql
——nosql
联系我们(工作时间:8:30-22:00)
400-660-0108 kefu@csdn.net