登录社区云,与社区用户共同成长
邀请您加入社区
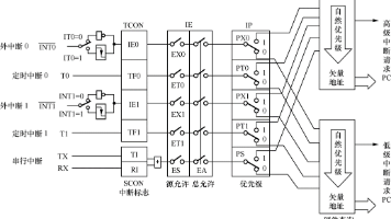
CPU 暂停当前的工作,转而去处理这个紧急事件,处理完以后,再回到原来被中断的地方,继续原来的工作,这样的过程称为中断。实现这种功能的部件称为中断系统,请示 CPU 中断的请求源称为中断源。寄存器主要功能是否位寻址TMOD设置定时器工作模式否TCON控制定时器启动/停止,标志溢出是THx/TLx存储定时器计数值是IE控制定时器中断使能是IP设置定时器中断优先级是关键要点:使用定时器前必须正确配置T
1.使用两台手机,一台手机开热点,一台负责使用机智云连接esp8266,开热点的手机要连接上esp8266创建的热点,配置成功后会自动断掉,当热点手机有一台手机和模块都连接上时就说明在同一个局域网上,可以控制板子。2.使用热点配置时,要将控制进入airlink的按键的代码改成长按进入,短按不能启动这是软件硬件的问题,这串代码在main.c前几个函数,将短按进入airlink的代码复制粘贴到长按函数
24-通道, 6组周期不同高级16位PWM定时器:3 组 4 对互补PWM(PWMA/PWMC/PWME),方便控制 3组3相电机3 组 4 个单独PWM(PWMB/PWMD/PWMF) T0/T1/T2/T3/T4, T5/T6/T7/T8, T9/T10, T11, T17/T18, 14个24位定时器 RTC-年/月/日/星期/时/分/秒 实时时钟。===STC32G144K246, 控制激
摘要 51单片机GPIO结构分析:重点解析了P0、P1、P2、P3各端口的特性与使用方法,包括P0的开漏特性、其他端口的准双向特性及其内部结构。文章详细介绍了端口复用功能、读写规则(区分引脚与锁存器读取)、常见问题及解决方案,并提供了LED控制、按键输入等实用代码示例。针对外部存储器的复用冲突问题,文章给出了明确的硬件连接建议和使用限制。最后介绍了增强型51单片机的GPIO配置模式,并总结了使用5
在数字电子学的背景下,我们知道现代CPU的运作需要依靠时序波动的电压信号来捕捉上升沿,并在这些上升沿到达时推动芯片内部指令的执行。降低工作电压可以显著减少功耗和发热,这是非常重要的,尤其是在现代高性能计算设备中,如CPU和内存条,这些设备通常只需要1V多点的电压即可正常工作。需要注意的是,开关仅管理MCU最小系统的供电,并不影响CH340N的供电。(3)按下开关后,RST引脚相当于直接接到VCC,
本文详细解析了8051单片机中断系统的核心概念与应用。主要内容包括:1)8051中断源的类型、向量地址及寄存器配置(IE、IP、TCON等);2)不同中断的触发方式与标志位清除规则,强调外部中断的电平/边沿触发差异及串口中断需手动清零标志位;3)中断优先级机制与嵌套规则,说明标准8051的两级优先系统;4)提供典型中断应用代码范例:毫秒定时器节拍、外部按键消抖处理、串口中断环形缓冲实现;5)介绍关
步距角为5.625°(5.625°是电机转子每转一步转动的角度),电机转子的转动经过 1:64 减速后,输出轴也同步转动一步,输出轴每步的步距角为 5.625。(电机转子转 1 圈需 360°/5.625°=64 步, 经 1:64 减速后,电机转子要转64圈,输出轴才转1圈,所以输出轴转 1 圈需 64×64=4096步)“Y” 是 “永”(拼音:Yǒng)的首字母,代表该电机为。1、类型:四相
本文详细介绍了单片机I/O口的四种工作模式及其特性。文章阐述了端口电路原理,并提供了I/O配置寄存器操作方法,包括模式选择、上拉电阻使能、施密特触发器控制等。介绍了通过STC-ISP软件快速配置I/O口的技巧,在文章最后简述了LED的驱动方式。
本文介绍了PWM(脉宽调制)的基本原理及应用。PWM通过调节固定频率脉冲的高低电平比例来控制模拟量,核心参数包括频率、周期和占空比。在8051单片机中,PWM可通过软件或硬件实现。软件PWM采用定时器中断实现,需在频率和分辨率间折中,适用于LED调光(150-500Hz)、直流电机调速(>20kHz)和蜂鸣器控制等场景。文中提供了两种软件实现方案:固定频率比较型适合多通道调光,误差累加法则降
使用51单片机用汇编实现定时器配置(包含定时器0模式1和2,定时器1模式1和2)
STC89C52RC单片机最小系统设计概述:采用5V稳定供电,Vcc引脚添加22uF和0.1uF电容进行去耦滤波。P0口在普通I/O模式下外接4.7K-10K上拉电阻。选用11.0592MHz晶振兼顾串口通信精度,支持6时钟/机器周期模式。系统包含高电平复位按钮,要求脉冲宽度≥24时钟周期加10微秒。扩展存储时采用哈佛架构设计,EPROM和SRAM物理分离。文章详细列出40引脚功能定义,并提供LC
通过51单片机的烧录软件STC-ISP,只需给定系统时钟频率、定时长度及8051指令集,即可轻松生成延时代码。那么这个延时是如何计算出来的?本文可以进行一些解释,如有错误请指正。
基于 51 单片机的 DS18B20 温度监测数码管显示系统设计(附原理图 + 仿真 + PCB + 程序)
本文详细介绍了51单片机最小系统的构建要点,包括硬件电路设计、PCB布局和基础程序设计。重点讲解了电源、时钟、复位电路设计,推荐采用11.0592MHz晶振以获得标准波特率。提供了完整的电路BOM清单和PCB布局建议,包括晶振靠近MCU、去耦电容配置等关键细节。同时给出包含LED控制、串口通信和1ms系统节拍的基础固件代码,适用于STC89C52RC等常见51芯片。最后分析了常见问题排查方法和扩展
这个怎么理解呢,以第一个为例,看到“从上到下为 0 5 10 15”这个文字所在的那八列,其中横着的COM0对应的那一行就是对应的LCD_buff[0]数组对应的显示内容,横着的COM1对应的那一行就是对应的LCD_buff[5]数组对应的显示内容,横着的COM2对应的那一行就是对应的LCD_buff[10]数组对应的显示内容,横着的COM3对应的那一行就是对应的LCD_buff[15]数组对应的
本文介绍了51单片机实现SPI通信及其应用的方法。主要内容包括:1) SPI硬件设计要点,如四线连接方式和电平匹配;2) 通过软件模拟实现通用SPI驱动,支持Mode0/Mode3两种模式切换;3) 两个典型应用示例:读取W25Qxx闪存的JEDEC ID和使用MAX7219驱动数码管显示;4) 提供完整代码实现,包含SPI初始化、数据传输函数和Flash操作指令。文章特别强调了5V/3.3V电平
摘要:本文介绍了使用STC89单片机实现LED闪烁和流水灯的方法。通过编写延时函数控制LED亮灭时间,详细讲解了数据类型的选择及其在单片机编程中的重要性。示例代码展示了如何通过控制P2口实现LED闪烁(500ms延时)和流水灯效果(1ms可变延时),并解释了函数参数设置和数据类型优化对资源受限单片机的重要性。文章还对比了单片机与通用C语言在数据类型使用上的区别,强调合理选择数据类型可提升性能和资源
本文介绍了单片机的基础知识,以STC8A8K64D4为例,重点讲解了单片机的寄存器、总线架构、位宽、内存和时钟系统。
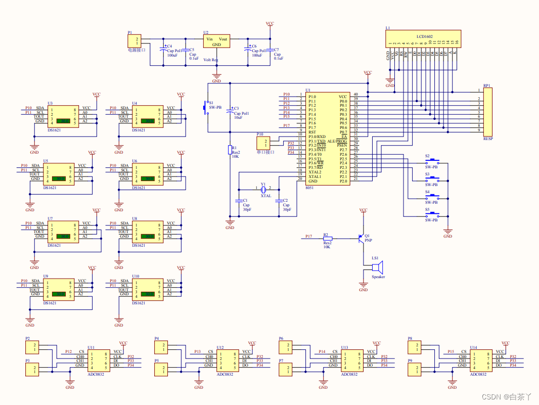
本文介绍了一个基于STC89C52单片机的温度监控系统设计。系统采用DS18B20数字温度传感器采集温度数据,通过LCD1602液晶显示器实时显示温度值,并设有按键控制模块实现温度上下限设置及报警功能。文章详细阐述了系统的硬件电路设计,包括时钟振荡、二极管显示、键盘控制、LCD显示和传感器接入等模块,并提供了完整的电路图。在软件设计方面,重点介绍了温度采集、显示、报警和按键处理等核心功能的程序流程
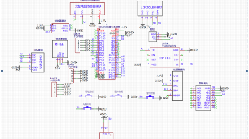
摘要:本设计基于51单片机实现波形发生器功能,通过DAC0832数模转换和LM358运放输出正弦波、方波、三角波、锯齿波等波形。系统支持10Hz-100Hz频率调节(步进1Hz)、波形切换和参数显示,采用LCD1602实时显示波形类型和频率值。硬件包含核心控制模块、按键模块、D/A转换电路等,软件采用C语言编程实现波形数据生成和显示控制。实验结果表明系统能稳定输出多种标准波形,并通过演示视频验证了
本文介绍了基于8051单片机通过4线SPI接口驱动ILI9341控制器TFT LCD屏幕的方法。硬件方面详细说明了电源、背光以及SPI接口连接方案,并指出5V逻辑电平的转换问题。软件部分提供了完整的Keil C51驱动代码,包括位打SPI实现、基本绘图功能(画点、线、矩形、清屏)以及显示区域设置等关键操作。实验采用RGB565颜色格式,240×320分辨率,适用于2.4/2.8英寸屏幕。该方法以教
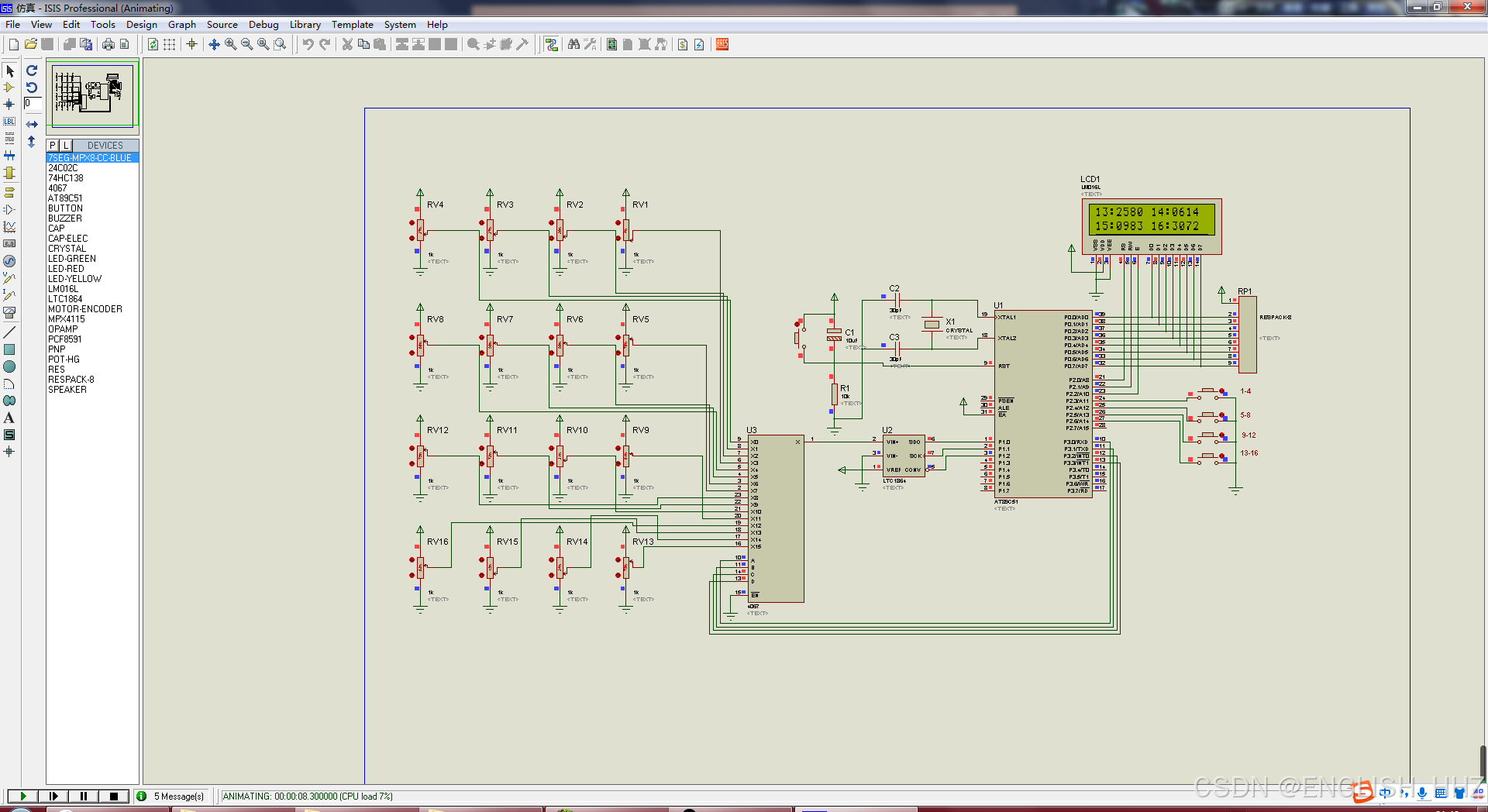
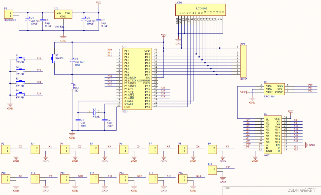
摘要: 本设计基于51单片机实现自行车速度里程监测系统,主要功能包括LCD1602液晶显示时间、里程和速度信息,通过按键设置时间、轮胎半径和速度阈值,并具备超速蜂鸣器报警功能。系统硬件由51单片机核心模块、霍尔传感器、DS1302时钟芯片等组成,通过采集车轮脉冲信号计算转速。软件设计包含初始化、中断处理、液晶显示和按键控制等功能模块。实验现象表明系统能准确测量并显示骑行数据,当速度超过设定阈值时会
本文推荐2026年51与STM32单片机毕业设计题目,分为简单、中等、复杂三个难度级别: 简单设计包括数字时钟、温度报警、智能照明等基础系统; 中等难度涵盖智能家居控制、健康监测、仓储管理等综合应用; 复杂级别涉及工业自动化、无人机控制、智慧城市等高级系统。另提供50个智能家居控制选题和40个工业控制类选题。所有设计均给出核心硬件配置方案,涵盖传感器、通信模块、执行器等关键部件,满足不同专业方向学
基于51单片机的电子钟系统设计实现了数码管显示时间、闹钟功能及12/24小时制切换。系统采用DS1302时钟芯片提供精准计时,通过独立按键实现时间设置(时分秒调整)、闹钟设定(默认00:01)和显示模式切换。12小时制下配有AM/PM指示灯显示。设计包含Proteus仿真(兼容多型号51单片机)、Keil开发环境下的C语言程序、详细设计报告及讲解视频。硬件电路由51单片机、数码管、蜂鸣器(闹铃功能
本文介绍了使用74HC165芯片实现并行转串行输入扩展的方法。主要内容包括:74HC165的引脚功能与时序特点、与单片机的硬件连接方案(单芯片及级联配置)、软件读取流程(8位/16位数据读取)、按键消抖处理、实际应用示例以及与74HC595的配合使用技巧。文章还探讨了利用SPI接口简化操作的方法,并提供了常见问题的排查建议。该方案能有效扩展输入接口数量,特别适用于多按键、多开关等应用场景。
本文介绍了继电器的工作原理及使用方法,包括硬件设计、软件编程和安全注意事项。主要内容涉及继电器的基础知识、驱动电路(NPN晶体管或ULN2003芯片)、成品模块的选择,以及按键控制、定时控制和互锁控制等软件实现方案。特别强调了高压应用中的安全防护措施和常见问题的解决方法。通过示例代码详细说明了不同驱动方式的实现差异,为电子控制项目提供了实用技术参考。
TFT-i8080/M6800接口, QSPI, 3组独立的SPI, 2组独立的I2C。3 组 4 对互补PWM(PWMA/PWMC/PWME),方便控制 3组3相电机。T0/T1/T2/T3/T4/T5/T6, T7/T8/T9/T10, T11系统定时器。===【DSP+支持32位/8位8051指令】@120MHz ~ 72MHz。2组 CAN-FD!2组独立 真12位ADC, 2组独立 12
红外遥控实验(NEC协议)摘要 本实验基于51单片机实现NEC红外协议解码,主要包含硬件连接、协议分析和软件实现三部分。硬件采用红外接收头(如VS1838B)连接P3.2/INT0引脚,利用外部中断捕获下降沿,配合定时器测量脉冲间隔解码信号。NEC协议采用38kHz载波调制,数据帧包含13.5ms引导码和32位数据(地址+反码+命令+反码)。软件实现通过状态机区分引导码、数据位和重复码,采用定时器
对于数码管,先了解其原理,利用快速扫描和人眼的余晖效应使其在视觉层面呈现一种常量的状态。观察原理图和138译码器(由于LED线路是连接在138译码器上的,而且其巧妙地利用了三引脚的二进制来控制亮灯)可以模块化定义函数确定亮灯的位数和呈现的数字,然后在主函数中调用即可。单说这一个元器件非常简单,但是难在了以其他元器件的联动,在后续学习DS1302中会有一定的较高及应用。可能开始学习的时候感觉手生,因
本文介绍了开关电源的基本工作原理。通过开关管的快速通断控制,配合电感的储能特性和电容的滤波作用,实现电压稳定输出。当输出电压高于目标值时关闭开关,低于目标值时导通开关,形成闭环调节。以24V转5V为例,详细说明了电感限制电流变化、电容平滑电压波动的过程。最后指出实际应用中(如LM2596芯片)通过高频开关和反馈控制,配合外围元件实现精确稳压,并用水箱水位控制的类比形象解释了这一工作原理。
本系统基于51单片机实现自动售货机功能,主要包含商品选择、投币交易和出货提示等功能。硬件采用LCD1602显示商品信息,矩阵键盘实现商品和数量选择,继电器控制出货,蜂鸣器提供交易提示。软件设计包括初始化、按键处理、交易逻辑等模块,支持8种商品选择、数量调整、金额计算及找零功能。系统运行后,用户可通过按键选择商品和数量,输入投币金额后,系统会自动判断是否足够支付并完成交易或提示继续投币。实验结果表明
基于51单片机的热敏电阻数字温度计系统,采用热敏电阻作为传感器,通过ADC转换器将模拟信号转换为数字信号,测量范围-60~125℃,并在数码管上显示温度值。系统硬件包括51单片机核心模块、热敏传感器、数模转换模块和数码管显示模块。软件设计采用定时器中断实现数码管刷新,包含AD转换启动、数据读取和处理功能。该系统结构简单、成本低,具有良好的稳定性和可靠性。
PyAutoGUI是一个跨平台的Python库,它允许程序控制鼠标和键盘,并能够通过截图进行简单的图像识别。这意味着程序员可以编写脚本,模拟人类的操作行为,如移动光标、点击按钮、输入文本等。。。
所以58Khz*4096=237Mhz,与理论值240Mhz接近。58Khz,PWMA无预分频,PWMA_ARR设置为4096,效果是P60~P67上输出一个互补且循环自增的占空比,内部带有异步写入PWMA@240MHz和异步读取示例。程序使用CHIPID参数固定内部时钟为24Mhz,其中,给CPU的为120MHz分频时钟,表现为LED灯从最暗到最亮然后再继续循环。且通过HPLL功能升频至480M
DS18B20温度传感器应用摘要 DS18B20是一种采用单总线协议的数字温度传感器,具有高精度(±0.5°C)、宽测温范围(-55~125°C)和抗干扰能力强等特点。硬件连接需外接4.7kΩ上拉电阻,支持外部供电和寄生供电两种方式。软件实现包括复位、读写时序控制、温度转换启动和读取等功能。通过精确的时序控制和数据处理,可将温度值显示在数码管或通过串口输出,为温控系统提供基础支持。常见问题包括读数
摘要:本文介绍了一个基于51单片机的秒表计时器系统设计,包含硬件组成和软件实现。系统主要功能包括数码管显示、按键控制(开始/暂停/存储/翻页)和100条记录存储。硬件采用51单片机核心模块配合数码管、按键等外设,软件通过定时器中断实现精确计时,并完成数据显示和数据存储功能。实验通过Proteus仿真验证了系统功能,实现了秒表计时和数据记录的核心需求。
本文详细介绍了Keil工程创建流程及51单片机开发中的关键模块实现方法。主要内容包括:1) 创建Keil工程的文件夹结构和新项目步骤;2) 头文件解析,涵盖sfr、sbit和bit数据类型;3) 延时函数模块化实现,提供微秒和毫秒级延时;4) 外部中断配置与服务函数编写;5) 定时器工作原理、模式选择和中断服务实现;6) 串口通信参数设置和初始化流程。重点讲解了各模块的寄存器配置、中断号对应关系及
本文介绍了基于51单片机的智能交通灯系统设计方案。该系统采用STC89C52单片机作为控制核心,通过LED灯组、数码管显示和按键交互模块实现灵活的红绿灯时序控制。系统具备行人请求响应、紧急模式切换和故障检测功能,相比传统固定时序交通灯更具适应性和可靠性。硬件设计注重户外稳定性,软件采用模块化编程确保精准控制。该系统适用于城市支路、校园等中小交通场景,未来可通过传感器、无线通信等技术实现车流量自适应
具体功能:1.采用DS18B20测温,测量温度范围-55~125度;2.三极管进行驱动数码管显示;3.按键可设置温度阈值;4.当测得温度超过阈值,蜂鸣器+LED声光报警;
T0/T1/T2/T3/T4, T5/T6/T7/T8, T9/T10, T11, T17/T18, 14个24位定时器。TFT-i8080/M6800接口, QSPI, 3组独立的SPI, 2组独立的I2C。===DSP+模拟大师,Ai8052U-支持32位/8位8051指令,72MHz ~ 120MHz。3 组 4 对互补PWM(PWMA/PWMC/PWME),方便控制 3组3相电机。2组独立
本文介绍了RS485通信技术在工业控制中的应用及其实现方法。主要内容包括:RS485的差分信号传输特性(抗干扰强、距离远、支持多机通信);MAX485芯片的硬件连接方式;51单片机通过串口控制RS485收发状态的软件设计;以及多机通信的地址识别机制。通过实例代码展示了半双工通信的实现过程,并提供了常见问题解决方案。学习RS485为构建工业级通信网络奠定了基础,后续可扩展至Modbus协议等高级应用
摘要:本文介绍了51单片机定时器中断的原理与应用。主要内容包括:定时器硬件工作原理、相关寄存器配置(TMOD、TH0/TL0等)、软件设计方法(初始化、中断服务函数),以及LED闪烁、数码管扫描、实时时钟等具体应用实现。通过定时器中断可实现精确的非阻塞时间控制,提高系统响应能力。文章还提供了常见问题解决方法和进一步学习建议,为串口通信等后续内容打下基础。
51单片机是源自Intel 8051内核的8位单片机统称,广泛应用于工业控制、家电等领域。其典型型号包括AT89C51、STC89C52等,采用哈佛架构,集成CPU、存储器和外设接口。以LCD1602显示屏为例,51单片机可通过4位数据模式进行控制,分两次传输8位数据以节省I/O口资源。开发中需注意初始化时序、数据分时传输等关键点,配合Keil等工具链实现功能。这种经典架构在嵌入式教学中仍保持重要
本文介绍了一个基于51单片机的火灾报警控制系统设计。系统主要功能包括:通过LCD1602显示烟雾和温度值;按键设置报警阈值;当烟雾或温度超过阈值10秒后启动声光报警和喷水模块;具备元器件损坏检测功能。硬件部分包含51单片机、传感器模块、继电器等核心组件。软件设计采用模块化编程,实现了数据采集、阈值判断和报警联动等功能。实验结果表明,该系统能够准确监测环境参数并快速响应火灾隐患,具有较高的实用性和可
本设计基于STC89C52RC单片机开发电子闹钟系统,采用DS1302实时时钟模块实现精准计时,断电后通过纽扣电池保持时间数据。系统包含4个功能按键用于时间/闹钟设置,通过8位数码管显示时间信息,当闹钟时间到达时触发蜂鸣器提醒。硬件设计包括主控模块、时钟模块、按键模块、显示模块和报警模块,软件采用C语言编写,实现时间读取、按键处理、闹钟判断等功能。系统具有低功耗、稳定性强等特点,后续可扩展LCD显
本设计基于51单片机实现一个数字电压表系统,具备以下核心功能:电压采集与转换电压显示过压报警实时监控资料下载链接链接: https://pan.baidu.com/s/19dLJdyMxwb0vPjIAzRTDrA?pwd=i2fn提取码: i2fn单片机兼容性:主函数代码片段:程序流程图包含系统仿真运行全过程演示与详细讲解。完整资料下载:链接: https://pan.baidu.com/s/1
本文摘要:本章介绍51单片机的外部中断功能,通过INT0(P3.2)和INT1(P3.3)实现快速响应外部事件。主要内容包括:1)中断概念与硬件设计;2)关键寄存器(TCON、IE)配置方法;3)两种触发方式(低电平和下降沿)的对比与实现;4)具体应用示例(按键控制LED、电机紧急停止)。重点讲解了下降沿触发方式的优势及中断服务程序的编写要点,并提供了常见问题解决方案。学习本章可为后续定时器中断、
摘要:基于51单片机的水温水位检测控制系统实现了水箱智能化管理,采用STC89C52单片机为核心,搭配DS18B20数字温度传感器和电极式水位传感器,通过继电器控制加热管和水泵。系统具备水温自动调节(30-70℃可调)、水位三档检测、低水位加热保护等功能,LCD1602实时显示状态。测试表明该系统运行稳定,控制精度达±0.3℃,较人工控制节能15%电量、8%水量,适合家庭和小型水箱应用。后续可扩展
本文介绍了51单片机控制步进电机的方法,重点讲解了28BYJ-48步进电机与ULN2003驱动模块的硬件连接和软件实现。主要内容包括:步进电机的工作原理与四相八拍激励序列、正反转控制程序编写、精确角度转动计算方法(每拍0.08789°)、调速控制技术等。文章提供了完整的代码示例和常见问题解决方案,并建议后续学习定时器中断控制、多轴联动等进阶内容。通过本章学习,读者可以掌握精确位置控制技术,为自动化
51单片机
——51单片机
联系我们(工作时间:8:30-22:00)
400-660-0108 kefu@csdn.net