
简介
该用户还未填写简介
擅长的技术栈
可提供的服务
暂无可提供的服务
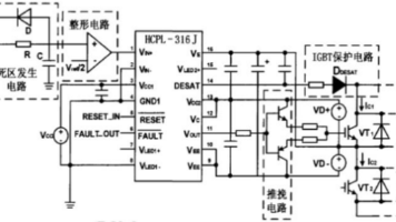
本文设计了一种基于优化储能控制技术的无缝切换不间断交流电源系统(UPS),采用STM32+DSP双核心架构与模型预测控制算法,实现电网与储能电源的零中断切换(≤0.3ms)和高效充放电管理(效率≥95%)。系统通过霍尔传感器实时监测电网状态,利用锁相环实现相位同步,结合双向变换器与静态开关完成无缝切换,输出电压THD≤2%,保护响应时间≤10μs。测试表明系统有效解决了传统UPS切换中断和储能效率

本文设计了一种自动旋螺钉平台,通过集成送料、定位、旋拧和检测功能,实现螺钉装配全流程自动化。平台采用模块化设计,包含振动盘送料、伺服驱动定位、扭矩可控旋拧和视觉检测等核心单元,具备结构紧凑、适应性强等特点。测试表明,该平台装配效率较人工提升3倍以上,扭矩控制精度达±0.03N·m,合格率≥99.5%。未来可优化多工位旋拧和AI视觉检测等功能,进一步拓展工业应用场景。

本文设计了一种基于STM32单片机的便携式肺活量测量装置,解决了传统设备体积大、成本高的问题。系统采用STM32F103C8T6作为核心控制器,通过差压式流量传感器采集气流信号,经高精度ADC转换后,利用积分算法计算肺活量值。装置具备数据显示、存储、蓝牙传输功能,支持锂电池供电,测量误差≤5%,续航达8小时。测试表明,该系统操作简便、精度可靠,适用于家庭和校园场景。未来可增加语音播报和AI分析功能

本文设计了一套基于STM32单片机与阿里云平台的智能温室大棚控制系统。系统采用"本地感知控制+云端远程管理"的双层架构:STM32F103ZET6为核心控制器,集成多类环境传感器实现温湿度、光照、土壤墒情等参数的实时采集,并通过继电器模块控制通风、灌溉等设备;云端基于MQTT协议实现数据存储、远程监控和智能分析。测试表明,系统监测误差≤±0.5℃,响应时间≤2秒,支持断网本地运

本文设计了一种基于STM32的离线语音识别智能家居控制系统,解决了传统智能家居交互不便捷的问题。系统采用STM32F103ZET6为核心控制器,结合LD3320语音识别模块,实现了语音指令采集、特征提取、设备控制和状态反馈的闭环管理。测试表明,系统在安静环境下识别率达95%,响应时间≤1秒,功耗≤3W,具有较高的实用性和可靠性。未来可优化方向包括增加AI学习能力、多房间定位和环境感知联动功能,进一

摘要: 本研究设计了一款基于STM32L431RCT6单片机的智能垃圾桶,通过模块化架构实现自动开盖、垃圾满溢检测、语音分类指引及一键打包功能。硬件采用红外/超声波传感器感知人体与垃圾状态,步进电机控制桶盖,语音模块交互;软件通过低功耗策略(待机≤50μA)优化续航,满电支持300+次开盖。测试显示:开盖响应≤0.5秒,高度检测误差±2cm,语音识别率≥92%,锂电池续航15天。系统解决了传统垃圾

摘要: 本文设计了一种基于STM32F103C8T6单片机的智慧家庭多交互系统,旨在解决传统家庭设备控制碎片化问题。系统整合灯光、空调等8类设备,支持触控、语音、APP、按键4种交互方式,实现环境自适应调节与异常报警功能。硬件采用模块化设计,包括主控、感知、执行、交互及电源模块;软件基于FreeRTOS实时调度,具备多任务协同与自定义联动规则能力。测试显示,系统响应时间0.5-0.7秒,交互准确率

摘要:本研究基于MATLAB实现了阈值分割、区域生长和边缘检测三类二维医学图像分割方法,旨在解决传统手工分割效率低、主观性强的问题。通过灰度直方图、种子点生长和Canny算子等核心算法,结合预处理和性能评估,验证了各类方法在CT、MRI和超声图像中的适用性:阈值分割效率高(≤0.5s/幅),区域生长精度达92%,边缘检测边界定位精准。研究显著提升分割效率75%以上,未来可通过算法融合、GUI开发和

本文研究了基于MATLAB的焊缝边缘检测算法,通过高斯滤波、直方图均衡化和OTSU阈值分割进行图像预处理,采用Canny和Sobel算子实现边缘提取。仿真结果表明,Canny算子精度达96%以上,处理时间≤0.8秒,优于传统人工检测。算法对噪声和光照变化具有较强抗干扰能力,但针对复杂背景图像仍需优化。未来可结合形态学运算和自适应算法进一步提升性能,并开发可视化界面降低操作门槛。该研究为焊接质量自动

本文研究了两足步行机器人控制系统的硬件设计与实现。选用高性能、低功耗的8位AVR微处理器作为核心控制器,通过4路PWM分时复用技术实现了17路舵机的精确控制。硬件系统满足多路PWM信号输出、调试接口、PC通信、传感器扩展和稳定供电等基本要求。软件设计采用模块化结构,基于Servo Control Software操作系统实现了PWM分时复用、通信、数据存储等功能。针对具有17个自由度的机器人机械结








