登录社区云,与社区用户共同成长
邀请您加入社区
Python 深度学习代码调试,图像分割代码调试,图像分割代码1、2D医学图像分割项目,调试主流2D深度学习网络CNN(U-Net、CE-Net、R2U-Net、CPFNet、KiU-Net等等),Transformer(Swin-Transformer、Swin-Unet、BAT、PVT等等)。2、记录Tensorboard曲线、日志文档、生成热力图、输出预测图像、记录各指标结果等。3、数据格式
摘要:本文介绍了C++中五种常用设计模式的实现与应用。单例模式确保类唯一实例,推荐使用局部静态变量实现线程安全;工厂模式解耦对象创建,包含简单工厂和工厂方法两种变体;观察者模式实现一对多依赖关系,常用于事件处理系统;策略模式封装可互换算法,消除条件判断;装饰器模式动态扩展对象功能,比继承更灵活。每种模式均配有典型应用场景和完整代码示例,展示其在C++中的具体实现方式。
这货比传统BP网络简单粗暴得多,单层结构+线性激活函数,实时更新权重不拖泥带水,特别适合嵌入式系统落地。参考文献方面,Widrow老爷子1960年的Adaline原始论文值得拜读,还有唐人神的《基于改进型Adaline网络的电机参数辨识》实操案例很接地气。这种方法的魅力在于——不需要历史数据堆栈,没有复杂的矩阵求逆,甚至在树莓派上都能流畅运行。有同行在TI的C2000系列DSP上移植,辨识误差控制
首要优势是其卓越的性能和可伸缩性。其次,Java强大的类型系统和严谨的工程实践(如封装、接口设计)有助于构建大型、可维护、可扩展的AI系统,降低了长期维护的成本。在实际项目中,一种常见的混合模式是:使用Python进行前期的数据预处理、模型训练和调优,然后将训练好的模型通过Java(或其他高性能语言)实现的服务接口进行部署和推理,从而兼顾开发效率与运行时性能。因此,开发者的最佳策略是根据项目的具体
类与对象:类是模板,对应结构体的数据类型和函数指针,用于实现功能。对象,是类的体现,即结构体数据赋值,函数实现。构建工厂:构建结构体(类),依据结构体实现参数,函数实现(实例化对象),构建链表,查询链表实现指定对象函数调用。工厂模式:工厂模式是一种面向对象的模式,用类与对象实现面向对象模式。C语言则用结构体实现,类似分文件编程。2.实例化出cat,dog,people对象。3.查询链表,实现指定对
智能家居 (5) ——智能家居项目整合(语音控制线程,网络控制线程、烟雾报警线程)香橙派全志H616总结问题1:三线程同时运行,有时候无法正常进行开关灯操作。问题2:在前几篇文章中,在open\close操作前都有Init操作问题3: int (*changeStatus)(int status),记住设备的状态
你的简历真的写对了吗?
分享一个比较实用的 Python 翻译工具库:Translators。该库集成了谷歌、必应、有道、百度等多个翻译平台 API,支持上百种语言翻译,使用便捷,配置灵活。GitHub:github.com/UlionTse/translators 一个可用于运行 Windows 2000 系统的 Docker 镜像:Windows 2000 on Docker,带你回到过去。GitHub:githu
简单工厂模式(Simple Factory Pattern)是一种创建型设计模式,通过工厂类统一创建对象实例,客户端无需直接实例化具体类。抽象产品(Product):定义产品接口具体产品(ConcreteProduct):实现接口的具体类工厂类(Factory):根据输入创建具体产品实例。
简单工厂模式是一种创建型设计模式,通过工厂类根据传入参数动态创建对象,实现对象创建与使用解耦。核心包含三个组件:抽象产品、具体产品和工厂类。该模式优点是降低耦合、简化维护,但违反开闭原则且扩展性受限。适用于对象种类少、不关心创建细节或快速原型开发的场景。相比工厂方法模式,简单工厂实现更简单但扩展性较差。典型应用包括图形绘制、计算器等,当产品类型固定且无需频繁扩展时,简单工厂是合适选择。
简单工厂模式(Simple Factory Pattern)是一种创建型设计模式,它通过一个工厂类根据输入参数决定返回哪一个具体类的实例。这种模式不严格属于GoF(四人组)设计模式,但因其简单易懂、功能明确,被广泛应用于软件开发中。封装对象创建逻辑:客户端无需关心对象的创建过程。解耦客户端与具体类:客户端只与接口或抽象类交互。提高可扩展性:新增类时只需修改工厂类,符合开放封闭原则。imag = i
}}然后创建CourseFactory工厂类。public class CourseFactory {public ICourse create(String name){if(“java”.equals(name)){return new JavaCourse();}else if(“python”.equals(name)){return new PythonCourse();}else {r
简单工厂模式是一种创建型设计模式,它的核心思想是:根据输入的参数或条件,返回一个特定类的实例。这些类通常继承自同一个基类或接口,具有相同的方法签名,但方法的具体实现可能不同。简单工厂模式通过一个“工厂”类来封装对象的创建逻辑,使得客户端无需关心具体的对象创建过程,只需要调用工厂提供的接口即可获取所需对象。Namer该类定义了两个受保护的字段frName和lName,并提供公共方法来获取它们。简单工
本文探讨了工厂模式在模型初始化中的应用价值。通过抽象工厂模式(BaseModelFactory)和具体实现(ChatModelFactory/EmbeddingsFactory),系统能够集中管理不同模型(如ChatTongyi、DashScopeEmbeddings)的复杂初始化逻辑。相比单纯使用配置文件,工厂模式具有三大优势:1)统一创建接口避免if/else分散;2)通过抽象类强制规范实现;
简单工厂模式(Simple Factory Pattern)通过一个工厂类根据传入的参数来动态的创建不同类型对象,将对象的实例化与客户端代码解耦。属于创建型模式,适用于产品类型有限且不频繁变化的场景。
工厂模式(Factory Pattern)是Java中一种常见的设计模式,属于创建型模式的一种。它用于创建对象,但与直接在代码中使用new关键字创建对象不同,工厂模式通过一个共同的接口来创建对象,从而将对象的创建过程与具体的使用客户端代码分离开来。工厂模式的主要目的是将对象的创建过程封装在工厂类中,客户端代码只需要关心从工厂获取对象的过程,而不需要了解对象的创建细节。这样可以降低代码的耦合度,提高
模型搭建有个小技巧:用Simulink的For Iterator子系统实现子模块的循环投入,配合Coder External Memory保存模块状态。完整模型跑起来后,可以看到交流侧电流THD控制在2%以内,子模块电压波动小于5%,环流幅值压到额定电流的10%以下。最近在Matlab/Simulink里折腾MMC整流器仿真,发现这玩意儿比两电平变流器复杂不止一个量级。今天咱们就手把手拆解一个包含
简单工厂模式(Simple Factory Pattern)是一种创建对象的设计模式,它并没有被认为是23种经典设计模式之一,但它在软件开发中是非常常用的。简单工厂模式通过一个工厂类来实例化不同类型的对象,从而将对象的创建和使用分离,提高了代码的可维护性和扩展性。
总体来说,这个1-148的带GUI的MATLAB轮轨接触几何计算程序,真的是入门铁路工程/车辆工程学生的福音,不用啃复杂的几何方程,不用自己写代码拟合残差点(哦不对残差点还是要自己拼,但是程序能实时看拼的好不好,这点也很重要),结果还能直接导出插论文里,调得通能用,昨天玩了一下午,真的太香了。不过这个程序也有个小缺点,就是硬抓的“接触候选区”是1mm垂向内的轨头,要是碰上个磨耗特别严重的轨头,轨头
从智能手机的美颜相机到医疗领域的病灶识别,从自动驾驶的视觉感知到工业质检的精密测量,智能图像处理技术正以前所未有的深度和广度融入各行各业,悄然改变着我们的生产和生活方式。卷积神经网络(CNN)等模型能够自动从海量数据中学习多层次的特征表示,从底层的边缘、纹理到高层的语义概念(如“车轮”、“人脸”),实现了端到端的智能识别,极大地提升了图像处理的准确性和自动化水平。未来,随着算法的持续创新和算力的不
简单工厂模式是一种创建型设计模式,通过抽象接口、具体实现与工厂调度三要素,实现对象创建过程的封装与隔离。在嵌入式系统中,该模式借助C语言函数指针结构体模拟多态,以静态分配替代动态内存,兼顾实时性与可维护性。其核心价值在于驱动抽象——将LCD、传感器等外设的硬件差异收敛为统一调用契约,显著提升固件跨平台适配能力。典型应用场景包括多型号显示屏切换、传感器模块热替换及通信协议灵活配置。本文聚焦于裸机/R
DE-WSN基于差分进化算法的3D无线传感器网络覆盖优化 Matlab语言程序已调试好,一键直接运行包括最优覆盖率、收敛曲线、3D覆盖情况图,效果如图1所示先用先发差分进化算法DE也可以替换为其他算法(蜣螂优化算法DBOHHO、星鸦优化算法NOA等等)~1.注释清晰,适合新手小白运行main文件一键出图~2.商品仅包含Matlab代码,3.模型只是提供一个衡量数据集精度的方法,因此无法保证替换数据
本文介绍了在AspNetCore项目中采用工厂模式+策略模式优化邮件发送服务的实现方案。通过定义IEmailStrategy接口和EmailStrategyFactory工厂类,解决了多种邮件内容(如注册、登录验证等)使用if-else或switch-case难以维护的问题。具体实现包括:1) 定义策略接口规范邮件主题和内容构建;2) 创建具体策略类实现不同邮件模板;3) 使用工厂类管理策略映射。
Matlab/Simulink 五相PMSM永磁同步电机SVPWM控制建模仿真电机控制仿真分析/研究方向为电机控制,有丰富的仿真模型搭建经验,涉及:永磁同步电机,开关磁阻电机,同步磁阻电机,直流无刷电机,直流电机以及各种中高速电机。控制主要包括滑模控制,模糊控制,ADRC控.制,各种无位置传感器控制,直接转矩控制,电流/电压斩波控制,多电机协同控制,以及各种智能算法控制方案。另有匝间短路故障,转子
多智能体系统由多个自主智能体组成,这些智能体通过相互协作、竞争等方式来完成复杂任务。想象一下,一群无人机协同执行搜索救援任务,每架无人机就是一个智能体,它们之间需要实时通信、协调行动,这便是多智能体系统的一个典型应用场景。从代码角度来看,为了构建一个简单的多智能体通信框架,可以使用Python的socket库。# 创建socket对象# 获取本地主机名# 绑定端口号# 设置最大连接数,超过后排队#
- 前言 -如果一个软件开发人员,不了解软件架构的演进,会制约技术的选型和开发人员的生存、晋升空间。这里我列举了目前主要的四种软件架构以及他们的优缺点,希望能够帮助软件开发人员拓展知识面。- 单体架构 -单体架构比较初级,典型的三级架构,前端(Web/手机端)+中间业务逻
WD5105是一款高性能的DCDC同步降压芯片,适用于将60V/80V/90V的电压降至12V和5V,并可提供高达3A4A的电流。WD5105是一种高性能的DCDC同步降压芯片,适用于将60V/80V/90V的电压降至12V和5V,并可提供高达3A4A的电流。这款芯片具有高效率、低噪声、高稳定性等优点,适用于各种需要高电压电源管理的应用场景,如电力电子转换器、电机驱动器等。高稳定性:内部电压基准源
该芯片的主要特征包括:9.2V 至 95V 的输入电压范围,可保证其适应各种不同的电源环境;0.8V 的基准电压,可以更好地保证芯片的电压稳定性;它可以实现将 60V 的电压降至 12V3A 的输出,同时保证稳定的输出电流和电压,满足各种负载的需求。总之,WD5105 是一款高性能、高效率、高驱动能力的降压芯片,其广泛的应用范围可以满足各种不同的电源环境的需求。WD5105 是一款 60V 降 1
工厂模式、策略模式及结合Spring中InitializingBean接口在实际案例中的使用
使用枚举,可以更好的管理bean的名称,让我们在工厂里面可以更直观的拿到相关bean的名称。在spring中,各个bean都是以单例存在。所以我们把bean都交由spring管理。这里我们使用枚举来管理的bean的名称。然后就可以创建我们的工厂类了。......
松下FP-XHC60T 标准可带18轴中型程序,总共逻辑1万多步,含昆仑通态触摸屏程序(触摸屏附带配方功能,以及产能统计:), 项目功能完整主站与两个从站采用PLC链接通讯,该程序为标准框架,故障,复位,自动,手动,通讯,轴控制模块,以及与视觉通讯功能,轴定位采用数据表定位模式,程序结构清晰,构架适用所有项目,有完整的地址分配。这个框架已经趟过雷,直接复制粘贴改参数就能上新项目,需要定制服务的兄弟
算法平台使用分享
本文介绍了基于Spring AI的多格式文档向量化微服务架构设计,通过工厂模式+模板模式实现动态派发处理。系统通过RabbitMQ接收后台变更消息(如公告/资料增删改),根据消息类型自动调用对应的向量化服务。设计包含IVectorService接口抽象、VectorServiceFactory工厂类、消息接收器CampusaiMessageReceiver等核心组件,实现低耦合、可扩展的架构。当新
本文以影视后期设计师廉飞(大飞哥)的亲身经历为脉络,围绕年轻人在成长中普遍面临的目标迷茫、坚持困境、孤独焦虑等八大核心问题展开叙事,通过朴实亲切的口语化表达,分享职场转型、自学逆袭、应对质疑的真实感悟。
一个图形工厂,生成出两种画图工具(圆形和矩形),通过生产出来的画图工具进行绘图。简单工厂模式是一种通过一个工厂类来创建不同类型对象的模式,客户端不需要关心对象的创建过程,只需要调用工厂方法来获取所需的对象。它适用于对象较少且不会频繁变动的场景。随着产品类型的增加,简单工厂模式可能变得难以维护,因此对于复杂的情况,通常会考虑使用工厂方法模式或抽象工厂模式。渊渟岳引迈 - JNPF快速开发平台_低代码
工厂模式是一种灵活且可扩展的设计模式,它通过封装对象的创建过程,帮助我们降低代码的耦合度,并支持系统的扩展和维护。然而,工厂模式也有一些局限性,例如增加了类的数量和抽象性,可能会增加代码的复杂性和理解难度。:如果需要添加新类型的产品(图形),只需要添加一个新的产品类和对应的工厂方法即可,不需要修改现有代码,符合开闭原则。:客户端只需与抽象产品和抽象工厂进行交互,不关心具体的产品类和工厂类,隐藏了产
工厂模式(Factory Pattern)是一种创建型设计模式,用于创建对象的过程中将对象的创建和使用分离开来。它通过提供一个通用的接口来创建对象,而不需要暴露对象的具体实现细节。工厂模式有助于降低代码的耦合性,提高代码的可维护性和可扩展性。
在开始说工厂模式之前先说说面向对象。面向对象有三大特性:封装、继承、多态。面向对象的好处1、面向对象的封装思想可以减低代码的耦合度,使程序更加灵活,容易修改,并且易于复用。编程应该尽可能的去避免重复,否则越大的系统,维护成本会越高。2、为了 方便维护管理,应该把业务逻辑代码和功能代码分开,减低它们之间的耦合度,菜可以达到容易维护和扩展。简单工厂模式简单工厂模式 (Simple Factory)
简单工厂模式是一种简单易用的创建型设计模式,它可以封装对象的创建逻辑,降低代码耦合度。在 Spring Boot 中,你可以通过多种方式使用简单工厂模式,并结合 Spring 的特性来实现更灵活、更可维护的对象创建。但是,需要注意简单工厂模式违反开闭原则的缺点,如果需要频繁添加新的产品类型,可以考虑使用工厂方法模式或抽象工厂模式。如果简单工厂模式中,工厂类只负责创建对象,没有任何其他的业务逻辑,那
IoC(Inversion of Control)即控制反转,这里的控制是代表控制权的意思,IoC是一种编程思想,旨在降低代码之间的耦合度、降低代码的维护成本。这种思想的具体内容就是将对象的创建和管理交给外部的容器和框架,不再是由对象的调用者去new一个对象。在这个过程中,对象的创建和管理的权力由传统的对象调用者转移到了外部的容器和框架,即对象的控制权发生了反转。
准备数据:将实际数据整理为n行2列的格式(n≥50),保存为Excel文件;修改主程序:在main.m中替换数据导入代码(参考3.1.3节),设置随机数种子(rng(1),确保结果可重复);运行代码:在MATLAB中切换至代码所在目录,运行main.m;解读结果:根据x向量的权重和参数、up/down尾部相关系数,结合业务场景分析(如金融风险场景重点关注down值);优化迭代。
unity3d 工厂模型,带漫游示例。资源包和工程源码,需要安装untiy2018版本,双击package文件打开工程。
日志系统摘要 日志系统是软件开发中重要的调试和维护工具,主要用于: 问题排查:在生产环境无法调试时,通过日志定位问题 流程追踪:帮助理解代码执行流程,特别是分布式/多线程场景 性能优化:避免频繁断点调试,提高问题排查效率 技术实现分为: 同步日志:直接写入文件,简单但性能较差 异步日志:采用生产者-消费者模型,主线程与日志线程分离,提高性能 日志系统实现涉及关键技术: 不定参函数:支持可变参数格式
本文介绍了抽象工厂模式,它是工厂方法模式的升级版,用于解决产品族中多个相关对象的创建问题。文章通过手机和电脑配对示例,展示了抽象工厂模式的结构(包含抽象工厂、具体工厂、抽象产品和具体产品四个角色)及其优势:确保同一工厂生产的多个产品相互匹配,减少类间依赖,提高系统稳定性。同时指出该模式在扩展新产品族时方便,但新增产品等级结构较困难。最后提供了获取JetBrains全家桶激活方式的福利信息。
该芯片内部集成了500V的MOS管,具有VDD欠压锁定(UVLO)、短路保护(SCP)、逐脉冲电流限制、过载保护(OLP)和过压保护(OVP)等多种保护功能,同时还有温度保护(OTP)功能,可以有效地保护芯片和系统安全。总之,SOT23-3封装的110V220V降5V转换芯片WD5202是一款高效、低成本、小体积的降压转换芯片,具有多种保护功能和良好的性能表现,可以广泛应用于各种智能家电模块、智能
【软件设计师】计算机软考下午题试题六,Java设计模式之简单工厂模式。
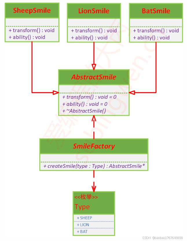
上述代码是根据类图实现,根据类图中的属性作用域和类之间的关系写出的代码。该代码仅作为实现简单工厂模式的参考,其中不乏违背开发原则的部分。持不同意见者欢迎探讨。
简单工厂模式
——简单工厂模式
联系我们(工作时间:8:30-22:00)
400-660-0108 kefu@csdn.net