登录社区云,与社区用户共同成长
邀请您加入社区
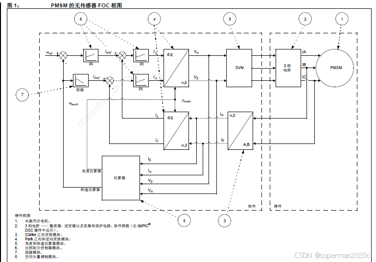
三相永磁同步电机无位置矢量控制
与以前的极低失调电压、高压放大器不同,LPA1177(单通道)和LPA2177(双通道)放大器提供小型8引脚表面贴装MSOP和8引脚窄体SOIC两种封装。此外,采用MSOP和TSSOP封装的额定性能与采用SOIC封装的性能相同。LPA2177系列由极高精度的单通道、双通道和四通道放大器组成,具有极低失调电压和漂移、低输入偏置电流、低噪声及低功耗等特性。电源电压为30 V时,每个放大器的电源电流小于
本文介绍了Simulink 嵌入式生成代码的初始操作和常见错误。常见错误一个是地址中含有中文,一定要自查,第二点是仿真器的型号配置和初始不一致,这也值得注意。
内置24bit ADC ,采样率4KSPS。适用于传感器,电子秤,体脂秤等等。ARM-M0内核MCU。
六自由度机械臂+RRT路径轨迹规划算法仿真[1]描述:将RRT路径轨迹规划算法与机械臂进行结合,且机械臂为六自由度机械臂[2]程序中障碍物,起始点坐标均可修改[3]包括:六关节曲线、关节速度曲线、加速度曲线程序附带详细中文注释,快速学习RRT+机械臂,事半功倍在机器人领域,六自由度机械臂就像一个全能选手,凭借其六个关节的灵活运动,可以完成各种复杂的任务。而RRT(快速探索随机树)路径轨迹规划算法,
对于无数毕业生而言,毕业论文堪称学术生涯的“终极挑战”——选题撞车、逻辑混乱、查重不过、格式抓狂……这些难题如同游戏中的“大BOSS”,让无数人焦头烂额。但如今,一款名为的智能工具正以“学术外挂军团”的姿态登场,用六大核心功能重构论文写作流程,让“地狱级挑战”秒变“通关游戏”。访问书匠策AI官网(),或微信公众号搜一搜“书匠策AI”,一起解锁这场学术革命的“超能力”吧!
书匠策AI的格式自动调整功能,像一位专业的排版师,支持《中国社会科学》《管理世界》等300余种期刊的专属模板,自动调整页边距、行距、图表标注等细节。无论是选题生成、文献处理、逻辑构建,还是格式规范、虚拟实验,它都能成为你学术道路上的“得力助手”。例如,研究“人工智能在医疗诊断中的应用”时,系统会优先推荐近三年发表在《柳叶刀》《自然医学》等顶刊的论文,并标注高被引文献。例如,输入关键词“在线教育”,
*非常详细的视频和文字教程,讲解常见的openmv教程包括 巡线、物体识别、圆环识别、阈值自动获取等。非常适合学习openmv、K210、K230等项目视频合集链接在openmv教程合集 openmv入门到项目开发 openmv和STM32通信 openmv和opencv区别 openmv巡线 openmv数字识别教程LCD。
本文摘要:文章详细介绍了TMS320F28003x微控制器中DCAN模块的MessageHandling(报文处理)功能。主要内容包括报文收发流程(接收流程:CAN总线→过滤→存储;发送流程:CPU配置→请求→发送)、状态机工作原理(发送/接收处理及FIFO支持)、发送行为模式(自动重发与手动重发)、FIFO配置规则与接收流程,以及RemoteFrame处理机制。通过接口命令可实现对报文对象的读写
T31N是君正科技推出的高性能智能视频处理器,采用XBurst1核CPU(1.5GHz),支持HEVC/AVC/JPEG编码,最大分辨率2592x4096。具备3A图像处理、WDR/HDR功能,集成512Mbit DDR2内存和丰富接口(USB2.0/以太网等)。采用22nm工艺,最低功耗1.5mW,适用于安防监控、智能家电等领域。其时尚外观设计融合科技感与实用性,同时具备强大兼容性和数据安全防护
本文记录了在树莓派上构建XMOS固件的过程。首先需要Python 3.10环境,使用Miniforge3创建xmos虚拟环境。在解压固件源码后,安装依赖并尝试构建调试版本固件,但遇到缺少xcc编译器的问题。解决方案是回退到32位系统,重新刷机并安装必要工具链。最后验证I2C通信正常,固件版本显示为3.2.1。整个过程涉及环境配置、依赖安装、固件构建和硬件调试等多个环节。
这两天在弄DSP6678,也是知道了FFT还有提前计算旋转因子表和反位表加速计算的方法。DSP里面给了一种实现,本地VS调试代码时没有硬件比较麻烦,就想着自己实现一版。图像IO什么的借了opencv的接口,实际上转化成指针了。下面是相关代码,先草率的写一下,需要的自取。
本文介绍了Xplorer、CoolEditPro和Code::Blocks等工具在DSP开发中的实用技巧,包括MAC地址设置、项目导入、License更换、正弦波/扫频波生成、低通滤波器添加、谱减法处理、音频切割等关键操作步骤。重点说明了CoolEditPro的断帧问题解决方法、DSP中加窗处理和频率凑整技巧,并提供了FFmpeg音频剪辑命令。这些内容为音频信号处理和DSP开发提供了实用参考指南。
在高端专业音频设备领域,高性能模数转换器(ADC)
这里演示的是通过get_percentile获得LAB的前5%和95%数据然后自动计算累计平均值实现,效果并不一定是最好效果,但是对于一般黑线或者光照比较稳定条件下已经够用。其他章节还会提供更多阈值调试方法。openmv教程合集 openmv入门到项目开发 openmv和STM32通信 openmv和opencv区别 openmv巡线 openmv数字识别教程LCD。先去识别获得阈值,正在获得绿色
MVP = 最小可用产品:就是你用最小成本、最短时间搭建出能上线运行的DSP骨架,拿来接真实流量、跑广告、服务客户。流量来了能投、广告主能下单、能看到效果、账算得清楚。2、必须具备:通道:接1–2家主流SSP/AdX(OpenRTB 2.x,沙箱+生产),支持展示/原生/视频至少一种格式。竞价主链OpenRTB解析 → 同意/隐私判定(TCF/US Privacy/ATT)验签/限流/去重/超时(
本文详细介绍了回声抑制(PP)阶段的参数调优方法。重点分析了PP_GAMMA_E(早期线性回声)、PP_GAMMA_ETAIL(尾部回声)和PP_GAMMA_ENL(非线性回声)三个关键参数的调整策略,以及PP_DTSENSITIVE(双讲敏感度)参数的平衡作用。文章提供了参数调优的详细流程:从消声室环境下的线性回声调整开始,再到中等混响环境下针对尾部回声的优化,最后处理非线性失真问题。同时强调了
摘要:本文详细介绍了自动增益控制(AGC)系统的参数配置与优化方法。核心参数包括增益值(PP_AGCGAIN)、目标能量值(PP_AGCDESIREDLEVEL)、最大增益上限(PP_AGCMAXGAIN)和开关控制(PP_AGCONOFF)。文章阐述了AGC的五层处理机制,包括功率估计、目标计算、增益平滑、噪声抑制和硬限幅。特别强调了参数初始化、响应速度控制(TimeConstants)和可视化
本文详细介绍了XVF3800芯片AEC(回声消除)模块的调试过程。首先通过调整AUDIO_MGR_SYS_DELAY参数将延时样本控制在40个以内,确保系统延时补偿准确。然后验证AEC收敛状态,并采集4路麦克风的AEC系数进行分析。重点阐述了时域和频域分析要点:时域要求冲激响应在200样本内收敛,频域要求平均增益小于0dB且峰值接近0dB。通过调整MIC_GAIN参数优化频域响应,最终实现回声有效
本文总结了ASRC支持SRU配置(TDM8)的关键注意事项:1)ASRC运行框图需确保输入输出采样率一致,且具有方向性;2)Sigmastudio与channel_cfg.h的输入输出通道数必须匹配;3)信号路由时DAI1_CRS_PB03_O可替代DAI0_PB03_O;4)TDM8模式下4个SRC即可支持8个通道(每个SRC挂载2通道)。配置时需特别注意芯片型号差异和系统信号路由单元的对应关系
#pragma pack()详解,并对其进行举例说明
因为老头懒得下载control suite,就想直接让我们给他一个能运行的project,所以我先得把例程里面涉及到的文件都给复制到了project里面。开始查阅资料,有说是因为没有选择flash运行导致的,因为在TI提供的例程里,在烧录的时候显示的是FLASH和RAM,但是在我建立的新project里面,它显示的是Debug和Release。然后找到Sysctrl.c文件,在我使用的例程里面它叫
Keil、CCS等开发软件编译速度慢的优化方法 禁用微软服务:关闭影响编译的进程(如MSPCManager Service)可显著提速; 调整并行编译核心数:Keil/CCS中设置为CPU核心数的80%以内; 关闭系统自动更新:联想用户可用官方工具一键禁用; 卸载微软电脑管家:该后台程序可能占用资源。通过任务管理器或控制面板操作即可。
XC3S200A-4VQG100C 赛灵思 Xilinx AMD Spartan-3A 家族,是一款面向成本敏感与 I/O 密集型嵌入式应用的 SRAM 型 FPGA
XCZU2CG-2SFVC784I 是一款小型化、高集成、功能全面的异构 SoC 芯片,融合了 ARM 多核计算平台、可编程逻辑、PCIe/GTH 高速通信接口与强大的片上安全启动机制,为边缘计算、工业控制与嵌入式智能应用提供了一个性能与功耗高度平衡的解决方案。对于寻求轻量化硬件架构、具备快速开发工具链、面向未来算法灵活部署的开发团队而言,XCZU2CG 是构建下一代边缘智能平台的优质核心。
EP4CE40F23I7N 阿尔特拉 Altera Cyclone IV E 系列的一颗中等密度、低功耗 FPGA,通信接口与工业控制等应用。该器件采用成熟的工艺制程,器件规模约为 39k 左右的逻辑单元(Logic Elements),由若干逻辑阵列块(LAB)组成,片上提供约 1.1 Mbit 级别的嵌入式存储资源,可用作 FIFO、缓存或小型双口 RAM,从而支持常见的数据缓冲与状态保存需求
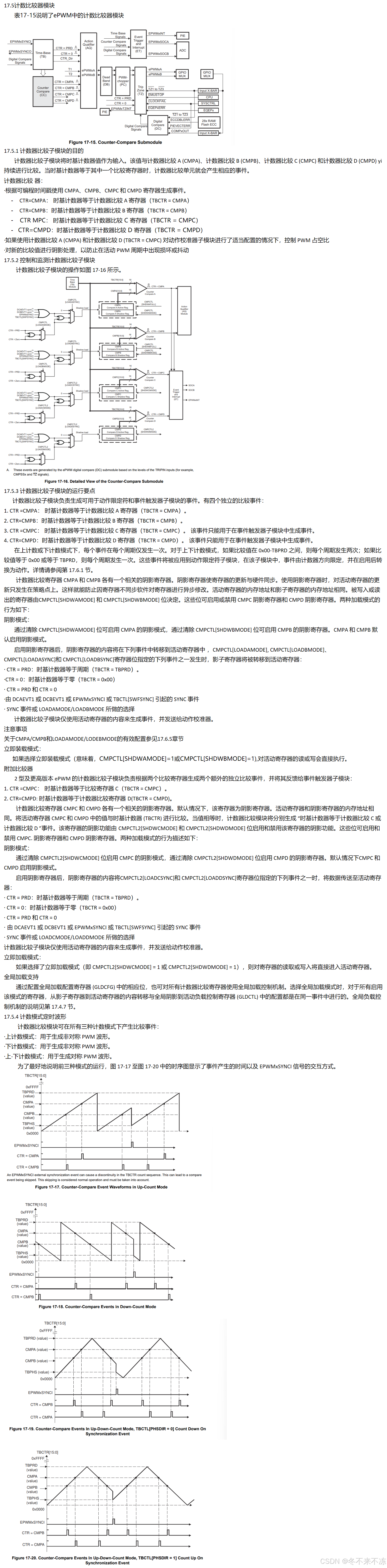
本文详细介绍了TMS320F28335 DSP的ePWM模块功能及应用。ePWM具有高精度输出(150ps)、多通道独立控制、可编程死区等特性,通过TBPRD、CMPA等寄存器可配置PWM频率、占空比和工作模式。文中给出了电机控制实例代码,包括频率和占空比设置方法,并解释了时钟分频参数HSPCLKDIV和CLKDIV的作用。ePWM模块在电机控制和电源管理领域具有重要应用价值,掌握其配置方法对开发
本章介绍了TMS320F28P550的SPI接口特性及W25Q32闪存芯片的应用。SPI支持主从模式、多种时钟方案、16级FIFO及DMA传输,最高速率1MHz。W25Q32是32Mbit SPI闪存,采用4KB扇区结构。硬件连接使用GPIO0-3作为SPI通信线,其中CS引脚需软件控制。软件设计包括SPI初始化配置、字节读写函数封装,以及实现了W25Q32的ID读取、写使能、忙状态检测和扇区擦除
本文介绍了TMS320F280049C微控制器中的可编程增益放大器(PGA)模块。PGA具有3x、6x、12x和24x四种增益模式,通过内部反馈电阻实现电压放大,配合ADC和CMPSS模块提升信号处理能力。模块支持硬件校准以减小偏移和增益误差,提供嵌入式滤波电阻实现RC低通滤波。文章详细说明了PGA的线性输出范围、增益选择、误差校准机制及寄存器锁定功能,并通过CCS配置示例演示了DAC输出经PGA
本文详细介绍了TMS320F28335 DSP的SPI模块功能及应用。SPI作为高速同步串行接口,具有全双工、主从模式、多速率等特性,适用于存储器、传感器等外设通信。重点阐述了SPI控制、传输、中断等关键寄存器的配置方法,并提供了与外部Flash和传感器通信的代码实例。通过合理配置时钟相位、极性等参数,可实现高效可靠的数据传输。掌握SPI模块的使用对嵌入式开发具有重要意义。
本文详细介绍了TMS320F28335 DSP的SCI(串行通信接口)模块,包括其异步串行通信基础、功能特性、寄存器配置方法及应用实例。SCI支持可编程波特率、多种数据格式和错误检测功能,通过寄存器设置可实现与PC等设备的通信。文中提供了完整的代码示例,展示如何初始化SCI模块、发送字符串和接收字符。掌握SCI模块的应用对嵌入式开发具有重要意义。
“Windows不是实时操作系统”,这句话反复在NTDEV论坛中被提到。当某个人尝试为非Windows兼容的设备(比如一个期望软件在很短的时间片之内响应的设备)写一个插件的时候,通常会遇到这个问题。实时操作系统的定义是,在满足最低要求的情况下,以可预计的方式执行。它必须严格确保在很短的时间片之内响应请求。通常可以分为软实时和硬实时环境。对于软实时,最重要的是快速响应,一次请求丢失不会造成...
QNX操作系统 QNX是由加拿大QSSL公司(QNX Software System Ltd.)开发的分布式实时操作系统。该操作系统既能运行于以Intel X86、Pentium等CPU为核心硬件环境下,也能运行于以PowerPC、MIPS等CPU为核心的硬件环境。QNX操作系统符合POSIX基本标准和实时标准,使其应用可以方便的进行移植。...
TI SYS/BIOS 实时操作系统使用指南
## 系统时钟(SysCLK)系统时钟是整个微控制器的核心时钟信号,驱动所有的外设和 CPU。F280039C 和 F280049C 的系统时钟可以通过内部振荡器(INTOSC)或外部晶振(XTAL)来生成,并通过锁相环(PLL)进行倍频。Timer0和Timer1可以在用户应用程序中使用。Timer2保留给实时操作系统使用(for)例子,TI-RTOS)。如果应用程序没有使用使用该计时器的操作系
嵌入式面经:一文搞懂线程进程的常见问题
往期周报汇总地址:嵌入式周报 - uCOS & uCGUI & emWin & embOS & TouchGFX & ThreadX - 硬汉嵌入式论坛 - Powered by Discuz!本周视频教程更新:DSP视频教程第4期:Matlab Simulink生成C工程代码在STM32上运行(2022-03-17)https://www.armbbs.c
在数字图像中,边缘是指图像局部变化最显著的部分,边缘主要存在于目标与目标,目标与背景之间,是图像局部特性的不连续性,如灰度的突变、纹理结构的图标、颜色的图标等。t1和t2之间的点,通过已经确定的边缘点,发起搜索,可到达的点是边缘,不可到达的点不是边缘。微分:连续函数上x变化了dx,导致y变化了dy,dy值越大表示变化的越大,那么计算整幅图像的微分,dy的大小就是边缘的强弱了。(2)最优定位准则:检
核芯互联发布 CL2468 ADC 芯片替代AD7768
摘要:本文介绍了基于STM32和W5500以太网芯片的硬件配置与软件实现方法。硬件部分概述了以太网芯片选择,软件部分详细说明了CUBEMX的时钟、SPI接口等配置,以及W5500官方库的移植步骤。重点讲解了通过SPI接口实现数据传输的关键函数,包括中断控制、CS引脚操作、单字节和批量数据传输等。最后展示了网络参数配置、物理层状态检查以及Ping测试结果,成功实现了网络通信功能。实验结果表明SPI接
本文章采用CCS进行DSP(TMS320F280039)系列学习。从零开始,重新学习并记录知识点,同时也是为了方便自身回顾
基于TMS320F28335 DSP最小系统核心板开发板ad09设计(原理图+PCB+封装库)工程文件,AD09设计的工程文件,仅供学习及设计参考。
配置到这里,main.c里还有一些红色波浪线,例如interrupt,IER,IFR,解决办法是在c_cpp_properties.json里的defines里面添加一些东西,我是这样添加的,消除了这些下划线,但是有种自己骗自己的感觉,.在vscode里按住crtl+shift+p,然后在上面的搜索框输入c/c++,选择点击第一个配置UI,然后会自动生成一个.vscode文件,里面会有一个有c_c
使用 bitbake -e命令: 这个命令可以输出配方的环境变量,帮助你查找 DEPENDS 和 RDEPENDS 是否设置正确。你可以通过 bitbake-layers show-recipes 命令来检查已包含的配方。配置日志: tmp/work///temp/log.do_configure。编译日志: tmp/work///temp/log.do_compile。安装日志: tmp/wor
CCS提供强大的信号分析功能,支持通信、DSP等应用的开发。其数据可视化步骤如下:通过"工具→图形→单次"菜单进入设置界面,配置采集缓冲区长度、数据类型、起始地址和显示长度等参数后,即可实时显示数据波形。启用连续刷新功能可实现对动态数据的持续监测,为信号分析提供直观支持。
开始查阅资料,有说是因为没有选择flash运行导致的,因为在TI提供的例程里,在烧录的时候显示的是FLASH和RAM,但是在我建立的新project里面,它显示的是Debug和Release。所以我认为出现这个问题仍然是由于FLASH中的内容copy到RAM中出现的问题,对代码进行逐行调试,发现是Decice_init()函数出现的问题,进一步查找将问题定位在了SysCtl_setClock(DE
dsp开发
——dsp开发
联系我们(工作时间:8:30-22:00)
400-660-0108 kefu@csdn.net