登录社区云,与社区用户共同成长
邀请您加入社区
摘要:工业质检领域正经历技术迭代,传统机器视觉因依赖人工规则、抗干扰弱、换产成本高等短板,逐渐被AI深度学习视觉方案替代。AI视觉凭借自主学习、强泛化能力、快速换产等优势,成为智能制造的主流选择。传统CV仅适用于极简固定场景,而AI视觉已垄断复杂、柔性质检项目。从业者需转型掌握AI全栈技能,以适应行业趋势,避免被淘汰。技术替代本质是智能视觉对人工规则的全面超越,顺应产业升级才能把握职业机遇。
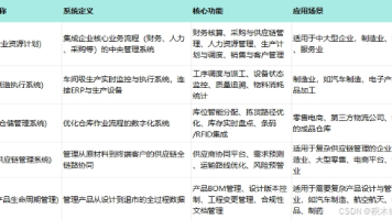
应用架构AA(Application Architecture)是规划支撑业务的核心系统与功能模块,实现端到端协同。应用架构描绘了企业中应用系统的构造与行为,以及它们间的联系和与业务目标的对接方式。它涵盖应用软件的设计、部署,确定支持业务和数据处理所需的系统,实现从业务到IT的转变,以保障其有效满足公司业务需求。例如,A接口、B管理平台、C客户服务端口等。
本文介绍了如何在星图GPU平台上自动化部署千问3.5-2B镜像,实现智能制造场景中的设备面板数字读取与异常指示灯识别。该方案通过AI视觉技术替代人工巡检,可实时监控设备状态并自动报警,显著提升生产安全与效率,适用于工业设备监控等场景。
本文介绍了如何在星图GPU平台上自动化部署Qwen3-4B-Thinking-2507-Gemini-2.5-Flash-Distill镜像,实现智能制造领域的设备说明书智能生成。该模型通过结构化数据输入,可自动生成包含设备概述、操作手册和维护指南等完整章节的专业文档,大幅提升制造企业的文档编写效率。
工业仪表检测面临人工巡检效率低、成本高等痛点。本文基于YOLOv8提出自动化解决方案,系统讲解从数据标注到模型部署的全流程。YOLOv8凭借多尺度检测优势和小目标识别能力,可有效应对工业场景中的仪表定位与分类。文章详细介绍数据增强策略、模型训练调优方法,并扩展仪表读数识别技术。最后探讨TensorRT加速等优化手段,为工业智能化转型提供实践指导。
在工业4.0浪潮席卷全球制造业的当下,西门子安贝格电子制造工厂(Electronic Works Amberg, EWA)凭借数字孪生技术的深度应用,构建起全球制造业数字化转型的典范。这座位于德国巴伐利亚州的“未来工厂”,通过虚实融合的数字化双胞胎系统,实现了从产品设计到生产执行的全流程智能化重构,其技术架构与实施成效为全球智能制造提供了可复制的解决方案。
【摘要】2026年工业视觉进入TVA智能体时代,其核心在于融合感知、认知、决策、迭代四层架构,实现主动观察与自主进化。相比传统方案,TVA具有环境自适应强、误检率低、柔性换产快、运维成本少等优势,特别适合医药、电子、汽车等环境多变行业。企业转向TVA主要因传统质检成本高、普通AI适应性弱,而TVA能实现多场景复用。工业视觉竞争正从单模型精度转向智能体架构能力比拼,TVA代表从"被动看图&
图片知识库面向的应用场景具有显著工业共性,包括航天及电子制造中的PCB板质量问题、工业生产中的漏油与渗漏、跑冒滴漏、烟雾火焰粉尘蒸汽异常、设备表面污渍锈蚀烧蚀腐蚀、缺件错装松动变形裂纹、外观一致性检查,以及历史故障案例召回等。对于这些场景,系统既可以服务于缺陷排查,也可以服务于知识沉淀和工单辅助检索。
本文提出"双世界"模型(S88&S95)作为智能制造系统的认知架构。S88侧重实时执行(毫秒级控制、配方执行),S95专注运营治理(排程、追溯、KPI)。两者通过映射层实现闭环协同:S95将意图转化为S88可执行参数,S88将执行事实提炼为运营证据。关键协同点在于"意图关口"和"证据关口",并建议统一WorkID、BatchID等
随着人工智能、大数据、物联网等新兴技术的不断涌现,制造业正经历着深刻的变革。本次会议旨在汇聚国内外机械工程、智能制造与机电一体化领域的专家学者、企业精英,共同探讨行业最新发展动态,分享前沿研究成果,攻克关键技术难题,为推动我国制造业高质量发展提供强大的智力支持。智能制造的浪潮正席卷而来,第六届机械工程、智能制造与机电一体化学术会议(MEIMM2025)将是您投身这一浪潮、把握机遇的绝佳平台。本次会
随着技术的不断进步和应用的不断拓展,数字孪生正呈现出一系列令人瞩目的发展趋势,为各个行业的创新和变革带来了新的机遇。数字孪生与人工智能、物联网、大数据等新一代信息技术的融合将更加紧密人工智能技术能够赋予数字孪生更强大的智能分析和决策能力,使其能够自动处理和分析海量数据,实现更精准的预测和优化。通过机器学习算法,数字孪生可以对设备的运行数据进行分析,提前预测设备故障,为设备维护提供决策依据。
本文介绍了如何在星图GPU平台上自动化部署千问3.5-2B镜像,实现智能制造中的PCB板缺陷识别与质量评估。该模型能高效识别12类常见缺陷,评估焊点质量,并智能推荐维修路径,显著提升生产效率和质检准确率。
本文介绍了如何在星图GPU平台上一键自动化部署通义千问2.5-7B-Instruct镜像,实现制造业设备故障报告的智能生成。该方案能快速将设备异常信息转化为结构化的专业报告,大幅提升故障处理效率和报告规范性,适用于数控机床、传送带系统等设备的智能化运维场景。
摘要: TVA(基于Transformer的视觉智能体)系统通过Transformer模型提升工业视觉检测的精度与适应性,广泛应用于消费电子、半导体、汽车制造等领域。其核心技术包括算法层(如SwinTransformer骨干网络)、工程部署层(TensorRT优化、硬件通信)和系统应用层(数据标注、持续学习)。TVA以Python为桥梁,实现与工业硬件的集成,解决复杂缺陷检测问题,显著降低算法开发
十五五”规划将深入推进数字中国建设、提升数智化发展水平单独成篇,其中明确提出全面实施“人工智能+”行动,促进实体经济与数字经济深度融合。由此,人工智能不再只是产业创新的可选项,而被正式升级为国家发展战略的必答题。但如果零散的智能应用缺少战略牵引,数据孤岛往往让大模型沦为“数据玩具”。技术与业务一旦割裂,智能能力便很难转化为新质生产力。追根溯源,核心症结在于企业缺少顶层架构思维的统领:架构师在AI落
本文展望 2026 年 AI 走进工厂的变革,核心在于机器视觉与强化学习的深度耦合。通过构建数据底座与边缘智能架构,生产线将实现从被动执行到自主决策的跨越,具备设备自愈、动态排产及良品率实时优化能力,真正让生产线自己会思考。
本文介绍了如何在星图GPU平台上自动化部署DAMOYOLO-高性能通用检测模型-S镜像,快速构建AI视觉检测应用。该模型通过微调可轻松适配特定行业,例如在智慧农业场景中,能高效识别农田害虫,实现自动化虫害监测与预警,提升植保效率。
本文介绍了如何在星图GPU平台上自动化部署“鹰眼目标检测 - YOLOv8”镜像,快速构建智能视觉检测系统。该方案能高效应用于智能制造场景,例如对生产线上的螺丝、螺母等零件进行自动化识别与精准计数,从而提升生产效率和准确性。
本文介绍了如何在星图GPU平台上自动化部署RMBG-2.0 (BiRefNet) 极速智能抠图工具,并将其应用于智能制造场景。该方案能对产线监控画面中的工件进行实时、精准的图像分割与自动计数,有效提升生产流程的自动化水平和检测效率。
本文介绍了如何在星图GPU平台上自动化部署🎙️ Qwen3-ASR-0.6B智能语音识别镜像,构建工业质检语音报错系统。该系统可将产线工人的语音缺陷描述实时、准确地转换为结构化文本,并自动归类至MES缺陷库,实现质检信息录入的自动化与智能化,大幅提升生产效率与数据准确性。
本文介绍了如何在星图GPU平台上自动化部署鹰眼目标检测 - YOLOv8镜像,实现工业产线高稳定性目标检测。该镜像专为无GPU环境优化,支持在普通X86服务器上7×24小时稳定运行,典型应用于工厂质检流水线中的螺栓识别、包装瓶倒置检测及缺陷实时统计,无缝对接MES系统。
本文介绍了如何在星图GPU平台上自动化部署⚡ SenseVoice-Small ONNX语音识别工具,实现高炉巡检语音到设备状态结构化报告的智能转换。该工具能够高效处理现场录音,自动识别设备运行参数和异常描述,显著提升钢铁冶金行业巡检工作的数据记录效率和准确性。
本文介绍了如何在星图GPU平台上自动化部署GLM-ASR-Nano-2512镜像,实现制造业设备语音报错实时转写与维修知识库精准匹配。该镜像专为高噪声工业环境优化,可将操作员口述的故障语音(如'ERR-702''主轴过热')毫秒级识别为结构化JSON,并自动触发维修指引,显著缩短产线故障响应时间。
本文介绍了如何在星图GPU平台上自动化部署SiameseUIE模型部署镜像,快速构建智能制造文档信息抽取系统。该方案能精准地从设备说明书等非结构化文本中,自动提取制造商与产地等关键信息,显著提升设备管理和供应链文档的处理效率。
工业设备数据采集是制造业数字化的基础环节,涉及设备接入、数据读取、边缘处理和数据治理等技术体系。采集内容包括设备状态、产量、工艺参数、报警事件等关键数据,需通过协议直采、网关采集、IO信号等多种方式实现。典型架构分为设备层、接入层、边缘处理层和平台应用层。实际落地面临设备异构、协议开放度不一、数据治理复杂等挑战,需要将原始信号转化为业务可用的结构化数据。真正的数据采集不仅是获取原始数据,更需完成接
本文介绍了如何在星图GPU平台上自动化部署Qwen3-ASR-0.6B镜像,实现制造业设备语音报错日志的自动归类与关键词提取。该轻量级语音识别模型可实时解析车间噪声环境下的方言与工业术语,将维修人员口述语音直接转化为结构化故障日志,显著提升产线运维响应效率。
本文介绍了如何在星图GPU平台上自动化部署Qwen3-ASR-0.6B镜像,实现工业设备语音日志的高精度识别与结构化分析。该模型专为嘈杂车间环境优化,可实时解析液压站告警、焊装异响、巡检语音等典型场景,显著提升故障响应速度与知识沉淀效率。
本文介绍了如何在星图GPU平台上自动化部署鹰眼目标检测 - YOLOv8镜像,实现制造业场景下的实时目标检测。用户无需配置环境,30秒内即可启动Web界面,上传车间图片或视频帧,自动识别人员、安全帽、叉车、物料等关键目标,广泛应用于电子产线缺件检测、仓储智能盘点与安全生产行为监管。
本文介绍了如何在星图GPU平台上自动化部署Pi0视觉-语言-动作模型镜像,以赋能智能制造柔性产线。该方案使机器人能够基于实时视觉感知和自然语言指令,动态生成动作序列,从而实现对产线中产品混流、物料偏差等复杂场景的智能调度与自适应操作,显著提升生产柔性。
本文介绍了如何在星图GPU平台上自动化部署Whisper语音识别-多语言-large-v3语音识别模型 二次开发构建by113小贝镜像,实现工业产线工人操作语音到SOP执行合规性分析的实时转化,典型应用于汽车零部件装配、电子SMT车间等场景中的语音质检与风险预警。
YMatrix Anonymizer 实现精细化动态脱敏 在数据价值与安全并重的时代,传统数据库权限系统面临三大挑战:访问控制粒度粗、静态规则难应对复杂策略、存在数据绕过风险。
本文介绍了如何在星图GPU平台上自动化部署GLM-ASR-Nano-2512镜像,实现制造业设备语音报错的自动识别与归因分析。通过边缘服务器一键拉取镜像并启动服务,可实时将车间异响、操作员口头报错等语音转化为结构化文本,支撑故障归档、高频问题聚合与历史相似性匹配等典型工业场景。
本文介绍了如何在星图GPU平台自动化部署🎙️ Qwen3-ASR-0.6B智能语音识别镜像,实现智能制造场景中的语音报修工单自动生成。该方案允许产线工人通过语音描述设备故障,系统自动转换为结构化维修工单,大幅提升报修效率和准确性,特别适合嘈杂的工业环境。
本文介绍了如何在星图GPU平台上自动化部署Whisper语音识别-多语言-large-v3语音识别模型(二次开发构建by113小贝),实现工业场景下的智能语音交互。该方案能将工程师的现场语音指令(如调整设备参数)快速、准确地转换为控制信号,并自动下发至PLC执行,从而完成对产线设备的动态调整,提升操作效率与响应速度。
本文探讨了PXI/PXIe、GPIB、USB等测试接口技术在现代制造业中的关键作用,展示了它们如何通过异构集成提升测量效率和精度。文章详细分析了PXI标准的技术突破及其在汽车电子、5G通信等领域的应用案例,揭示了智能产线未来接口生态的发展趋势,包括边缘计算和AI集成。
本文介绍了如何在星图GPU平台自动化部署FireRedASR-AED-L镜像,构建制造业设备语音报错日志自动归档系统。该系统能实时识别设备语音报警(如主轴过热、压力异常等),自动转换为结构化日志并归档,大幅提升故障记录效率和准确性,助力智能制造运维升级。
本文介绍了如何在星图GPU平台上自动化部署Qwen3-ASR-0.6B镜像,实现制造业设备语音报错识别与结构化工单生成。通过预构建Docker镜像,用户可快速启用轻量级语音识别能力,精准解析车间嘈杂环境下的专业故障语音(如‘主轴过热’‘PLC通讯中断’),显著提升产线响应效率。
本文介绍了如何在星图GPU平台上自动化部署⚡ SenseVoice-Small ONNX语音识别工具,并探讨了其在工业领域的创新应用。该方案通过分析注塑机运行时的环境声音,实现了对生产周期时间的非侵入式、实时自动化监控与异常预警,有效提升了生产效率和质量管理水平。
本文介绍了如何利用星图GPU平台,自动化部署👓 AIGlasses OS Pro 智能视觉系统镜像,实现工业质检场景的智能化升级。该方案通过结合SolidWorks三维模型数据训练AI,使系统能在生产线上实时、精准地检测零件表面的划痕、毛刺等缺陷,显著提升质检效率与准确性。
本文介绍了如何在星图GPU平台上自动化部署SenseVoice Small镜像,实现制造业设备维修语音到故障现象的精准识别与维修知识库自动更新。该方案支持毫秒级语音转结构化文本,典型应用于SMT贴片机异响诊断等产线实时维修场景,显著提升知识沉淀效率与故障响应速度。
本文介绍了如何在星图GPU平台上自动化部署sensevoice-small-轻量级多任务语音模型的ONNX量化版WebUI V1.0镜像,实现制造业设备报警语音的本地实时识别。该方案能将设备报警语音自动转换为文本,并解析生成维修工单,将故障响应时间从分钟级缩短至秒级,有效提升生产效率。
本文介绍了如何在星图GPU平台上自动化部署pi0镜像,构建高职院校智能制造实训室一体化教学平台。该镜像支持视觉-语言-动作端到端闭环,典型应用于机械臂单点抓取、多设备协同产线调度等实训场景,显著提升工业机器人课程的教学实效性与可操作性。
本文探讨Java在大数据实时流处理中的智能制造应用,通过汽车焊接车间案例展示如何实现质量监控从"离线抽检"到"实时预警"的转变。系统采用Kafka+Flink架构,每秒处理100+传感器数据,通过电流、温度、压力多参数关联分析,将异常发现时间从30分钟缩短至2秒,误报率从35%降至8%。核心代码实现数据采集、实时计算和自动报警功能,某汽车厂应用后焊接缺陷率下
本文介绍了如何在星图GPU平台上自动化部署Pi0镜像,实现数字孪生环境中的机器人动作仿真控制。该平台简化了部署流程,用户可快速搭建基于Pi0模型的智能控制环境,应用于虚拟工厂中机械臂的视觉-语言指令驱动与动作规划,为智能制造提供高效、安全的预验证方案。
本文介绍了如何在星图GPU平台上自动化部署🖥️Nano-Banana: 结构拆解实验室镜像,结合YOLOv8实现智能目标检测与产品结构拆解。该方案典型应用于工业质检场景,如电路板元件识别与装配异常分析,自动生成爆炸图、缺陷定位及根因解释,显著提升产线质量管控效率。
本文介绍了如何在星图GPU平台上自动化部署📱 AI 智能二维码工坊镜像,快速构建制造业设备标签扫码管理系统。该镜像支持离线批量生成高容错(H级)二维码,适用于金属设备油污环境下的稳定识别与激光打标,显著提升产线设备信息调取效率。
本文介绍了如何在星图GPU平台上自动化部署CogVideoX-2b (CSDN 专用版)镜像,快速构建制造业设备操作指南AI视频自动生成系统。用户通过Web界面输入中文操作步骤,5分钟内即可生成带分镜、字幕与工业级视觉标注的教学视频,显著提升产线培训与SOP更新效率。
本文介绍了如何在星图GPU平台自动化部署Qwen3-ASR-1.7B语音识别模型v2,实现制造业设备语音报错自动创建维修工单的应用。该方案通过高精度语音转文本技术,在嘈杂工业环境中实时识别设备故障描述,并自动生成工单,大幅提升运维效率和响应速度。
智能制造
——智能制造
联系我们(工作时间:8:30-22:00)
400-660-0108 kefu@csdn.net