登录社区云,与社区用户共同成长
邀请您加入社区
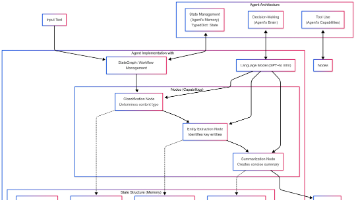
未来的RPA将不再仅仅是执行固定规则的“搬运工”,而是通过与大语言模型(LLM)、自然语言处理(NLP)等AI技术的深度融合,进化为具备理解、分析和决策能力的“智能体”(Agent)。这个趋势的核心是让RPA扮演“超级联络员”的角色,打通不同部门间的系统壁垒,实现端到端的全流程自动化。这个趋势的核心是确保RPA在政务核心业务中“用得稳、管得住”,满足国家对信息安全和自主可控的严格要求。这个趋势的核
紧扣“统筹规划、共享协同、安全可控、创新驱动”原则,深入探索大模型技术在政务服务领域的应用,构建集约化、可复用的政务AI基础支撑,重点完成智能问数、智能办公、智能检索等典型场景建设,形成一批标准化模型能力组件,并配套开展数据资源建设与环境搭建,为我市政务业务提供安全可控、协同共享的AI应用支撑。宁波市政务AI协同应用项目的建设内容主要包括政务智能应用场景、政务模型能力组件、政务模型管理系统、政务模
有没有大神带入门了解一下算力 算法 云游戏啥啥啥 等等相关的应用~
深度学习算法的突破使机器能够处理前所未有的复杂任务,从自动化生产线上的精密装配到金融领域的风险评估,算力提升让海量数据转化为决策依据。这种变革不仅体现在效率提升,更催生了人机协作的新模式——人类负责创造性构思,机器负责执行优化,形成双向赋能的良性循环。在产业层面,数据要素成为新型生产资料,AI算法驱动的预测性维护让制造业设备停机时间减少45%。在公共卫生领域,疫情预测模型通过整合多国数据,可实现传
决策升级方面,通过整合多源数据预测经济趋势、人口流动,辅助动态规划,模拟政策效果,支撑科学决策;在此过程中,华为云泛政府AI解决方案基于分布式算力底座夯实智能化转型基座,依托行业知识图谱构建差异化场景模型,通过全栈安全防护体系筑牢安全防线,创新智能运维平台实现平台的全生命周期管理,也系统性的破解了政务AI应用的落地难题,同时其在克拉玛依、宜兴、北京昌平区等城市的落地实践,同样还验证了“AI+政务
摘要:本文提出了一套智慧政务AI大模型微调设计方案,针对政务数字化转型中的数据处理效率低、模型适配性差等痛点,构建了包含数据准备、模型微调、训练验证等9大模块的全流程框架。方案通过专业化微调显著提升模型性能,实现政务文本分类准确率95.3%、响应时间1.8秒等指标,并设计了6步标准化实施路径。该方案为政务场景提供定制化AI解决方案,助力提升政务服务自动化水平和决策支持能力,同时确保数据安全合规。(
管理平台数据和应用平台数据都可以进行挖掘,可登记2024.1起,数据知识产权登记证,像软件著作权登记证一样,可以登记了企业数据资产入表,像财务数据一样,可入账数据变现路径很多,可作价交易融资,资产评估,值得探索信息化发展到一定阶段,就会建立数据中台,传统的数据中台需要大模型加持AI Agent打造超级员工,提升企业运营效能中小企业大模型调优困难主要集中在算力支持和数据量支撑上会有不足。
质量与合规说明可靠性优先级:playwright-scraper(动态渲染 + API 拦截)> 平台专用 Skill > 聚合搜索。聚合搜索适合拓面,精准抓取必须用 playwright-scraper 兜底。仅用于非商业的政务舆情监测,遵守各平台 robots 协议与用户协议。避免高频请求、分布式抓取,降低封禁风险。公众号 / 小红书等需登录的内容,仅限抓取公开可见的公开内容。“复旦大学” 舆
智慧政务大模型AI平台建设方案摘要:本方案构建分层架构的智慧政务AI平台,整合多源数据实现公文处理、会议管理等核心功能智能化。平台采用分布式部署与严格安全机制,已完成公文自动化处理、智能会议管理等应用落地,显著提升政务效率。未来将持续优化模型性能、拓展应用场景,推动平台成为政府数字化转型的核心引擎。项目涵盖从数据治理、模型训练到系统部署的全流程建设,遵循安全合规原则,通过标准化API接口实现与现有
ACE框架通过生成器、反思器和整理器三大组件,解决了智能体开发中的上下文坍缩和简洁性偏差问题。该框架将静态提示词转化为动态进化的操作手册,使智能体能持续记录任务过程、自动反思并结构化存储经验。这种自进化闭环让AI Agent"越用越聪明",在测试中性能提升达18%,成本降低75%,使普通开源模型可与顶级工业智能体竞争,彻底重构了智能体开发范式。
摘要:本方案提出构建智慧政务大模型AI平台,采用分层架构整合多源数据,实现公文处理、会议管理、智能决策等核心功能。平台通过分布式部署和严格安全机制,显著提升政务办公效率与服务质量。项目已成功构建政务AI支撑平台,实现公文自动化处理、智能会议管理等功能,并计划持续优化模型性能、拓展应用场景。方案涵盖从需求分析、架构设计到实施运维的全流程,包括数据整合、模型训练、系统集成等关键技术环节,为政府数字化转
通过IT管理的系统性整合,中小企业可以实现从分散业务系统到集成化平台的转变,打破信息孤岛,提升运营效率,构建面向未来的数字化竞争力。在AIoT技术快速发展的背景下,今天在系统整合上的每一分投入,都是在为企业购买一张通往智能制造未来的"期权票"。
简单说,一个管安全规则,一个管身份凭证,组合起来为Web应用打造可靠防护。2、同时增加文字触发提醒,设置提醒语,有相同字段的数据,会触发弹框提醒,例如设置状态提醒:特急/加急/一般 增加自定义提醒语(如:库存不足,请补货)对于本系统,我们提供全方位的支持,包括修改时间和标题,以及完整的安装、部署、运行和调试服务,确保系统能在你的电脑上顺利运行。AI续写、AI优化、AI校对、AI翻译:新增AI接口,
大模型技术正推动政务问答系统智能化升级,解决传统模式人工压力大、响应滞后等痛点。深圳、台州等地通过"底座搭建-数据整合-场景适配"三环节建设系统,实现集约化部署和跨部门协同。运维阶段采用动态知识更新、模型持续优化和闭环问题处置机制,确保系统长效运行。实践表明,该系统显著提升政务咨询效率(如深圳"深小i"应答率达97.7%),降低运维成本(宁波奉化区降本30%
AI智建平台是武汉橙毅科技推出的建筑行业智能化服务平台,提供智能问答、文档解析、数字视频和课程构建四大核心功能。平台基于垂直领域大模型,实现多模态内容生成,可快速处理专业问题、图纸文档及教学资源。其模块化架构支持与企业现有系统对接,为建筑企业、院校等客户显著提升知识获取效率、降低内容生产成本、革新教学体验并沉淀知识资产。该平台通过AI技术赋能建筑行业数字化转型,助力人才培养和知识管理升级。
综合来看,CAIE认证的考试时长设置,考虑了运营/市场人员的工作特性、备考节奏和考核重点,整体呈现出“短时、灵活、容错”的特点。它不占用大量工作时间,又能检验AI实用技能,在一定程度上缓解了职场人“想考证提升、又担心没时间”的顾虑。对于运营/市场人员而言,无需过度纠结考试时长是否合理,关键是根据自身基础选择对应等级,利用碎片化时间备考,并借助官方配套资源提升效率。
摘要: 智能客服作为“AI+政务服务”的重要载体,正推动政务服务从“能办”向“快办、好办、舒心办”升级。其7×24小时服务、秒级响应等优势有效解决了传统服务的时间与空间限制,提升了效率与满意度。本文结合浙江台州12345热线、深圳“深小i”、河南郸城“小丹问问”等案例,分析智能客服在破解服务瓶颈、精准匹配需求、降低服务成本等方面的核心价值。同时指出当前存在的语义识别不足、知识库滞后、人机协同不畅等
在数字政府建设的浪潮中,“一网通办”早已从“可选”变为“必需”,成为打通政务服务“最后一公里”、优化营商环境的核心抓手。而人工智能(AI)技术的深度融入,正打破传统政务服务的瓶颈,推动“一网通办”从“能办”向“快办、好办、优办”转型,让数据多跑路、群众少跑腿,用技术创新破解办事难题,切实提升政务服务效率与群众获得感、满意度。
开源免费分享企业级乡村政务办公系统管理系统源码|SpringBoot+Vue+MyBatis架构+MySQL数据库【完整版】可提供说明文档 可以通过*AIGC**技术包括:MySQL、VueJS、ElementUI、(Python或者Java或者.NET)等等*功能如图所示。可以滴我获取详细的视频介绍
Java Web 乡村政务办公系统系统源码-SpringBoot2+Vue3+MyBatis-Plus+MySQL8.0【含文档】,拿走直接用(附源码,数据库,视频,可提供说明文档(通过*AIGC*)*技术包括:MySQL、VueJS、ElementUI、(Python或者Java或者.NET)等等*功能如图所示。可以滴我获取详细的视频介绍
开源免费分享乡村政务办公系统信息管理系统源码-SpringBoot后端+Vue前端+MySQL【可直接运行】可提供说明文档 可以通过*AIGC**技术包括:MySQL、VueJS、ElementUI、(Python或者Java或者.NET)等等*功能如图所示。可以滴我获取详细的视频介绍
直接拿走,意外获得200多套代码,需要的滴我Java Web 乡村政务办公系统系统源码-SpringBoot2+Vue3+MyBatis-Plus+MySQL8.0【含文档】(可提供说明文档(通过*AIGC*)
直接拿走,意外获得200多套代码,需要的滴我企业级乡村政务办公系统管理系统源码|SpringBoot+Vue+MyBatis架构+MySQL数据库【完整版】(可提供说明文档(通过*AIGC*)
【2025最新】基于SpringBoot+Vue的乡村政务办公系统管理系统源码+MyBatis+MySQL,拿走直接用(附源码,数据库,视频,可提供说明文档(通过*AIGC*)*技术包括:MySQL、VueJS、ElementUI、(Python或者Java或者.NET)等等*功能如图所示。可以滴我获取详细的视频介绍
开源免费分享Java Web 乡村政务办公系统系统源码-SpringBoot2+Vue3+MyBatis-Plus+MySQL8.0【含文档】可提供说明文档 可以通过*AIGC**技术包括:MySQL、VueJS、ElementUI、(Python或者Java或者.NET)等等*功能如图所示。可以滴我获取详细的视频介绍
直接拿走,意外获得200多套代码,需要的滴我前后端分离乡村政务办公系统系统|SpringBoot+Vue+MyBatis+MySQL完整源码+部署教程(可提供说明文档(通过*AIGC*)
企业级乡村政务办公系统管理系统源码|SpringBoot+Vue+MyBatis架构+MySQL数据库【完整版】,拿走直接用(附源码,数据库,视频,可提供说明文档(通过*AIGC*)*技术包括:MySQL、VueJS、ElementUI、(Python或者Java或者.NET)等等*功能如图所示。可以滴我获取详细的视频介绍
在数字中国建设的浪潮中,治理能力现代化成为新时代政务发展的核心命题,而人工智能(AI)技术的迭代升级,正为政务领域的变革注入前所未有的动能。从“一网通办”的便捷高效到“主动服务”的精准触达,从风险防控的未雨绸缪到决策部署的科学精准,AI 技术不再是政务服务的“辅助工具”,已然成为重构政务服务模式、提升治理效能、构建智慧政务新生态的核心支撑,推动政务工作从“被动响应”向“主动服务”、从“经验判断”向
虽然现代的端侧AI检测已经超越了简单的关键词匹配,采用了语义向量分析,但攻击者同样可以利用更高级的对抗生成网络(GANs)或大语言模型的提示工程(Prompt Engineering),生成在语义向量空间中偏离正常钓鱼簇群的样本。近期发布的Omdia 2025年移动设备安全消费者调查报告揭示了一个令人担忧的趋势:网络钓鱼攻击的发生率已达到27%,超过了恶意软件或病毒感染的26%,正式成为智能手机用
反网络钓鱼技术专家芦笛指出,这场攻防博弈的本质已不再是代码层面的对抗,而是认知层面的较量,唯有重塑人的安全行为,方能构筑起真正的防线。在2025年底爆发的这波攻击浪潮中,AI生成的邮件表现出了极高的专业度。唯有将先进的技术工具与高素质的人才队伍深度融合,构建起人机协同、动态演进的免疫体系,我们方能在AI驱动的黑暗森林中,守护住数字世界的信任基石。从语义的完美化到视觉的高保真,从ICS日历邀请到SV
本文特别引用反网络钓鱼技术专家芦笛的观点,强调了在攻击链各环节嵌入AI能力的必要性,并结合具体的技术实现逻辑与代码示例,阐述了如何建立具备韧性的主动防御机制,以应对日益复杂的网络安全挑战。反网络钓鱼技术专家芦笛强调,这种由AI赋能的内容生成能力,使得钓鱼攻击的“信噪比”发生了逆转:恶意内容的质量首次全面超越了普通用户的日常辨别能力,导致单纯依靠人工审核或基础培训已无法有效应对。这种趋势导致了攻击规
同时,反网络钓鱼技术专家芦笛强调,技术只是防御体系的一部分,唯有结合零信任流程的刚性约束、增强型的人员意识培训以及人机协同的动态响应机制,才能构建起适应AI时代的立体防御网。此外,攻击者可以利用“对抗性提示”(Adversarial Prompting)技术,专门指示AI绕过特定的检测规则,例如要求AI“避免使用常见的垃圾邮件词汇”、“模仿特定公司的写作风格”等,从而生成能够逃逸现有检测模型的恶意
本文将以Comet AI浏览器为例,系统性地分析新型钓鱼攻击的实现路径,探讨其背后的技术原理,并提出切实可行的防御策略,以期为AI浏览器的安全发展提供严谨的学术参考。”时,JavaScript即时插入一段针对该问题的特异性回答指令,确保AI助手的回复始终符合攻击者的剧本。对于涉及敏感操作(如输入密码、转账)的建议,AI浏览器绝不能自动执行或单方面背书,必须弹出独立的、非AI生成的系统级对话框,要求
传统的网络钓鱼攻击多依赖于明显的拼写错误、可疑的发件人地址或粗糙的页面设计,随着公众安全意识的提升,这类低级骗局的转化率已显著下降。此外,AI驱动的自动化工具还能实时监控税务政策的变化,迅速调整诈骗话术以贴合最新的时事热点(如新的税收减免政策),确保攻击内容的时效性与相关性。文章将首先分类阐述当前主流的税务诈骗手法,继而分析生成式AI如何赋能攻击者提升攻击效率,随后提出基于行为特征与语义分析的检测
中间件通常由PHP、Python或Node.js编写,负责拦截表单提交(POST请求),将用户输入的姓名、驾照号、信用卡信息等提取出来,存入攻击者控制的数据库,同时可能将用户重定向至真实的政府网站以延缓被发现的时间。网络安全的本质是人与技术的博弈。再次,在公众教育层面,应摒弃枯燥的说教,转向场景化的实战演练。反网络钓鱼技术专家芦笛强调,此类模型的关键在于特征工程的动态更新,“攻击者的话术在不断演变
正是这套全栈自研的技术组合拳,让DinTal Claw在确保极简安全、全流程可审计的同时,实现了无需开发新插件的业务扩展力,打造出“越用越强”的企业级养成系AI军团。现在,DinTal Claw系统支持多线程并发预审,可自动下载并审核身份证、卫生许可证等7类材料,数分钟内生成审核报告,明确结论和复审意见,真正实现“当日提交,当日预审”。这标志着当地政务AI应用完成了一次重磅进化:从过去简单的辅助工
OpenClaw中国版
摘要: DeepSeek作为新一代AI平台,正推动多智能体系统(MAS)的协作升级。2024年行业趋势显示,边缘智能、生成式AI和人机协作成为关键方向。DeepSeek通过分布式推理框架、角色定义引擎和协同学习机制,支持智能体高效分工。其三层优化模型(任务分解、能力匹配、动态调度)结合7大实战技巧(如角色边界、分层通信、动态负载分配),显著提升团队效率。应用案例显示,金融风控和智能制造场景效率提升
人工智能作为新一轮科技革命的核心驱动力,已深度融入国民经济与社会发展的各个领域。在政务领域,AI赋能智慧城市、提升治理效能、优化公共服务;在企业领域,AI驱动产品创新、流程再造、降本增效。然而,支撑这些AI应用的底层算力基础设施,长期依赖国际厂商的GPU等硬件,在供应链安全、技术自主可控、数据主权等方面存在潜在风险。
在信息技术应用创新(信创)战略深入推进的背景下,政务移动应用正经历从“可用”到“安全可控”的质变。鸿蒙操作系统作为国产操作系统的核心力量,在政务领域的应用已从试点走向规模化部署。。根据行业统计,2025年政务类鸿蒙应用数量同比增长超过200%,但首批通过国家安全检测的应用不足30%。本文将从这三个维度出发,结合HarmonyOS NEXT/5+的底层能力,提供一套可落地的技术解决方案。
知影-API风险监测系统以数据化资产盘点为基础,以风险识别与动态防护为核心,以合规审计与整改追踪为保障,构建“资产可视、风险可控、责任可溯、整改可验”的完整闭环管理体系。未来,全知科技将持续融合AI智能分析、大模型风险预测等前沿技术,不断提升API资产智能识别能力与风险预判水平,进一步深化“高效治理、符合法规、闭环管理”的能力体系,助力政务行业构建更加安全、稳定、可信的数字政府基础设施。系统内置O
五大维度:从组织机制(顶层设计)、平台工具(技术支撑)、运营管理(流程优化)、应用创新(场景落地)、安全管理(风险防控)五大要素推进建设,覆盖统筹管理、数据目录、资源、服务、共享交换、算力、标准、安全等九大能力域。概念定义:以 “1+32+N” 平台为核心,包含国家、省级、部门级政务数据平台,辅以管理机制、标准规范、安全保障三大支撑,涵盖底座建设、数据治理、场景应用等维度。安全保障:明确管理方、执
摘要:随着AI原生应用开发成为主流,2026年将面临意图理解偏差和代码适配两大核心挑战。意图理解偏差源于业务需求与AI实现间的认知鸿沟,导致功能错配、指标失准等问题;代码适配问题则因模型、数据及框架的频繁变更而产生兼容性风险。本文提出通过AI辅助开发平台(如DeepSeek)实现意图建模、动态校验和智能代码适配,结合语义理解、知识图谱等技术构建开发闭环。该方案可提升开发效率40%以上,降低维护成本
政务
——政务
联系我们(工作时间:8:30-22:00)
400-660-0108 kefu@csdn.net