登录社区云,与社区用户共同成长
邀请您加入社区
车间里的老工程师常说,搞西门子840D系统就像养了只傲娇的波斯猫,得顺着毛摸。5、可以连接840D(PLC编程电缆连接,编程电缆要正规西门子品牌,否则能连plc,不一定能连此软件)的NCU、也可以连接840DSL(网线连接)的NCU。5、可以连接840D(PLC编程电缆连接,编程电缆要正规西门子品牌,否则能连plc,不一定能连此软件)的NCU、也可以连接840DSL(网线连接)的NCU。1、软件可
本项目通过深度学习技术实现对智能电表数据的分析与异常检测,旨在识别计量不准确的智能电表。代码库包含数据处理、样本生成、模型构建及结果验证等完整流程,通过对电表历史数据的挖掘与分析,构建有效的异常检测机制。
多体动力学方法建立含间隙铰关节机构动力学方程,理论方程MATLAB数值计算编程+ADAMS仿真分析(可嵌入自编接触力模型,.dll文件动态链接库生成方法视频)adams的不是仿真模型,matlab程序一套,Adams自定义接触力函数关联adams仿真方法视频一个 这套模型很难调收敛性价比高,支持和。系统采用进行数值积分,适用于求解刚体系统的动力学响应。
基于stm32的智能台灯 1.利用光敏电阻检测光照强度,在模式(自动,手动,语音)为自动下,自动选择台灯光照强度并语音播报最近捣鼓了一个基于STM32的智能台灯项目,感觉挺有趣,和大家分享分享。这台灯能通过光敏电阻检测光照强度,并且在自动模式下,能自动选择合适的台灯光照强度,还会语音播报当前光照情况,超酷的有木有!
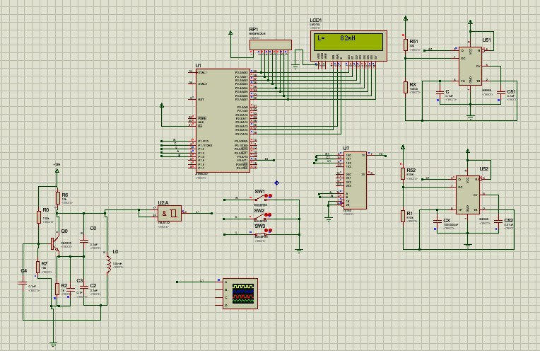
单片机RLC测量仪程序设计仿真本仿真可以测得电阻R范围100欧~100K,可测得电容C范围1000pF~1uF,可测得电感L范围1mH~1000mH。通过按键切换需要显示的被测量本仿真可更换为STM32单片机,MSP430单片机,PIC单片机,AVR单片机等。资料中含有keil程序、AD原理图,器件手册,使用说明,演示视频等在电子领域的探索之旅中,拥有一款能够精准测量电阻(R)、电容(C)和电感(
永磁同步电机双矢量MPC模型预测电流控制(有参考文献)参考文献:《永磁同步电机双矢量模型预测电流控制_徐艳平》[1]在占空比模型预测电流控制中,由于第二个电压矢量只能是零电压矢量,在每个采样周期中只能选择6个固定方向上的电压矢量,因此电流仍存在较大波动。
这次基于Matlab/Simulink,采用频域模型法,围绕IEEE经典四机两区系统进行的风储调频研究,通过附加虚拟惯性控制和储能附加下垂控制,有效提升了系统频率特性。快速的仿真速度也为进一步优化和扩展研究提供了便利。希望这篇分享能给同样在研究相关领域的朋友一些启发,一起探讨更多有趣的想法。
本文分析的是一个基于阶梯碳交易成本的综合能源系统优化调度模型,该系统创新性地集成了电转气(P2G)与碳捕集(CCS)技术,通过Matlab平台结合Yalmip建模工具和Cplex求解器实现。该模型旨在实现能源系统的低碳经济调度,平衡能源供应与环境保护的双重目标。
本模型基于Cruise软件搭建整车模型,Matlab/Simulink软件搭建整车控制策略,为了便于理解,采用stateflow搭建主要的策略架构及模式切换,非常方便理解与学习,并能够非常方便的扩展,包括整车模式控制、扭矩分配、能量回收及机械制动等功能模块。混合动力汽车P2架构cruise-simulink仿真模型,P2架构整车能量管理cruise仿真模型,P2 HEV cruise simuli
先说模型架构这块硬骨头。具体改进的点包括:1、改进了惯性因子2、在PSO算法中引入变异操作进行改进粒子群算法,在普通粒子群算法的基础上引入简单变异算子,在粒子每次更新之后,以一定概率重新初始化粒子。具体改进的点包括:1、改进了惯性因子2、在PSO算法中引入变异操作进行改进粒子群算法,在普通粒子群算法的基础上引入简单变异算子,在粒子每次更新之后,以一定概率重新初始化粒子。仿真结果表明,该模型可以有效
是 Java 8 引入的,用于通过流 API 收集元素到列表中。是 Java 16 引入的预览特性,允许你更简洁地将流转换为列表。但请注意,这是预览特性,可能会在未来的版本中发生变化或移除。在使用这些特性时,请确保你的代码与你的目标 Java 版本兼容,并考虑到可能的变化。对于需要向后兼容的代码库,通常建议使用。
准备数据:将实际数据整理为n行2列的格式(n≥50),保存为Excel文件;修改主程序:在main.m中替换数据导入代码(参考3.1.3节),设置随机数种子(rng(1),确保结果可重复);运行代码:在MATLAB中切换至代码所在目录,运行main.m;解读结果:根据x向量的权重和参数、up/down尾部相关系数,结合业务场景分析(如金融风险场景重点关注down值);优化迭代。
java18为JavaDoc的标准文档引入@snippet标签,以简化在API文档中包含示例源代码的过程。一下文档详细的介绍了JavaDoc的各个标签的作用,引入版本,代码示例和展示。
NLP领域的transformer架构实现,则完美展现了Python在混合编程中的表现力:JIT编译的numba内核处理密集计算,PyTorch自动梯度追踪构建反向传播图,而Python原生的dictionary结构则天然适配注意力机制的键值对管理。类似的挑战出现在时空数据处理领域——NumPy的内存连续性假设在处理非结构化地理栅格数据时失效,因此需要设计基于流处理的新型数据容器,像xarray这
链接:https://pan.baidu.com/s/1qjOqYkxYvE1jp8dZG1tHVA?选择安装目录,建议两个都安装在同一个java文件夹中的不同文件夹中。起名如jdk1.8和jdk1.8-jre文件夹。变量值:D:\develop\java\jdk1.8。新建path变量:%JAVA_HOME%\bin。进入系统环境变量,为jdk添加相应的环境变量。快捷键ctrl+r打开命令行--
JDK21 API 中文版, JAVA教程, JDKAPI
本系列是《10万字208道Java经典面试题总结(附答案)》的2024修订版,打造Java面试题一站式解决方案。
java18
——java18
联系我们(工作时间:8:30-22:00)
400-660-0108 kefu@csdn.net