
简介
该用户还未填写简介
擅长的技术栈
可提供的服务
暂无可提供的服务
多路温度采集控制系统本设计采用单片机作为数据处理与控制单元,为了进行数据处理,单片机控制数字温度传感器,把温度信号通过单总线从数字温度传感器传递到单片机上。单片机数据处理之后,发出控制信息改变报警和控制执行模块的状态,同时将当前温度信息发送到LCD进行显示。本系统可以实现多路温度信号采集与显示,可以使用按键来设置温度限定值,通过进行温度数据的运算处理,发出控制信号达到控制蜂鸣器和继电器的目的。在电

单片机 stm32 差分升级 增量升级算法源码,提供移植纯c编写跨平因为是程序源码IAP升级OTA升级物联网车联网适用在物联网与车联网设备远程升级场景中,传统整包升级因固件体积大导致带宽占用高、升级耗时久等问题。DiffIAP差分升级算法通过提取版本差异、压缩生成补丁包,有效解决上述痛点。本文基于与两份文档,深入剖析核心代码功能,从底层接口到应用层调用,完整呈现算法在STM32与QT平台的实现逻辑

该UDS Bootloader方案的核心价值在于“硬件无关的诊断架构”:UDS协议逻辑、会话管理、安全认证、程序下载流程与具体微控制器无关,仅需针对“内核特性、外设控制器、存储参数”做针对性适配。从实践角度,可轻松支持STM32全系列,并通过驱动重写扩展至其他厂商的Cortex-M内核微控制器,适配成本可控,具备广泛的应用场景覆盖能力。uds bootloaderstm32 完整方案iso1576

自己撸了个带自动回滚的OTA库,实测比原厂方案稳定十倍,顺手把Websocket传输和双模切换都塞进去了。ESP32自动/手动OTA升级固件,适用于Arduino-esp32,可以自动监测错误,可以自动回滚,Websocket快速OTA,可远程可局域网,OTA升级稳定,功能齐全,比官方OTA例子好用很多。ESP32自动/手动OTA升级固件,适用于Arduino-esp32,可以自动监测错误,可以自

这里有个坑——51的定时器自动重载值要算准,之前把TH0设成0xEE导致每天误差半小时,猫粮盆差点被主子掀了。这个防抖处理特别关键,之前没加延时的时候,主子一爪子拍上去能触发十几次模式切换,液晶屏直接变雪花点。自动模式下的定时器才是重头戏。自动模式下可以设置喂食时间,仿真时电机正转表示喂食,喂食结束电机停止。自动模式下可以设置喂食时间,仿真时电机正转表示喂食,喂食结束电机停止。手动模式:手动喂食开

8通道自动温度检测系统仿真各通道温度依次显示 Proteus仿真 免开发板 51单片机汇编语言无实物 含工程文件源码在嵌入式系统开发的领域里,温度检测是一个常见且实用的项目。今天咱就来唠唠基于 51 单片机汇编语言,用 Proteus 实现 8 通道自动温度检测系统仿真,还不用开发板,这对于手头没实物但想捣鼓技术的小伙伴来说,简直太友好啦,文末还附上工程文件源码哦。

完整的PCB布局文件里,编码器模块周围留了2mm的隔离带,有效抑制了电机碳刷的火花干扰。最近在折腾滚筒电机的编码器方案,试了英飞凌的磁编码器TLE5012B,搭配新唐的N76E003单片机。电机连续运行1小时后,温度从25℃升到68℃,未补偿时角度误差达0.8度,补偿后控制在0.2度以内。这个技巧避免了电机堵转时的程序死机。英飞凌TLE5012B,单片机采用N76E003,滚筒电机编码器,有原理图

代码和电路图都扔Github了,需要的老铁自取,记得点个Star就行~基于单片机的土壤温湿度ph监测系统,单片机芯片为stm32单片机,可以实现对土壤的温度,湿度,ph的测量,并可以设置每个的阈值,超过阈值进行报警,蜂鸣器响并配合相应的LED灯点亮。基于单片机的土壤温湿度ph监测系统,单片机芯片为stm32单片机,可以实现对土壤的温度,湿度,ph的测量,并可以设置每个的阈值,超过阈值进行报警,蜂鸣

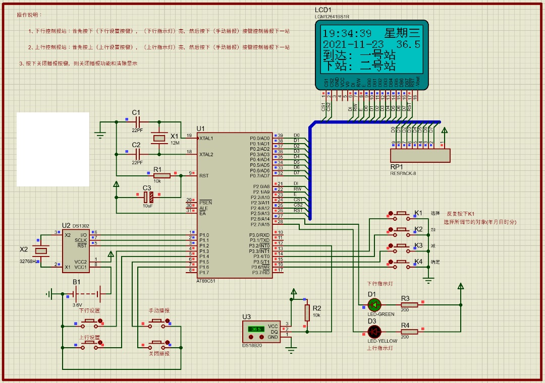
先上硬件配置图(Proteus里拖元件就行):单片机接16x2 LCD显示站名和时间,四个独立按键接P2口,P1口挂LED指示运行方向,蜂鸣器接P3.7做提示音。先看核心功能:按键切换上下行、手动报站、时间设置,这些都得靠GPIO口和定时器配合实现。最后在Proteus里跑起来,LED跟着方向变,LCD实时刷新,那效果跟真站牌似的!光标在时分秒之间跳转时,用反转显示实现,LCD_SetCursor

DS1302 是一款能提供秒、分、时、日、月、年等信息的时钟芯片,还自带 31 字节静态 RAM 用于数据存储。它通过简单的三线接口(CE、I/O、SCLK)与单片机通信。








