登录社区云,与社区用户共同成长
邀请您加入社区
SI9000是Polar Instruments公司开发的2D传输线场求解器,作为高速PCB设计的行业标准工具,主要用于阻抗控制、频变损耗建模及参数提取。该工具提供四种仿真模式:无耗模式快速计算阻抗参数;频变模式精确分析高频损耗;准静态模式平衡速度与精度;定制损耗模式支持特殊需求。文章详细介绍了软件安装方法、界面功能及阻抗计算模型(单端/差分、表层/内层),并强调叠层设计需综合考虑阻抗控制、生产成
本文为创龙科技RK3562 单板机 Linux 系统开发指南,核心包含 SDK 配置、内核与文件系统开发、分区配置及 CPU/GPU/NPU 调频等关键技术。文档详细说明镜像制作、程序自启动、LOGO 替换等实操流程,适配 Windows 与 Ubuntu 开发环境。创龙科技以清晰的步骤与工具链支持,帮助开发者快速掌握系统定制与硬件资源管理技能,适用于工业控制、嵌入式开发等场景。
T153是全志最新推出的具有极致性价比的工业处理器,4核Cortex-A7@1.6GHz + RISC-V异构多核,支持3路千兆网、10路UART、2路CAN FD、DDR4、FPGA通信并口等,接口十分丰富,可应用于配网自动化终端、工商业储能EMS、数据采集器、边缘计算网关、工业PLC等能源电力应用场景。Docker是一款轻量级的容器化虚拟化技术,它能把应用程序及其运行所需的依赖库、配置文件、运
本文为创龙科技DR1 系列评估板 PL 端 FPGA 开发案例指南,涵盖 led_flash、key_led 及三款 ADC 采集案例。核心内容包括基础 IO 控制实现、多通道数据采集方案,以及 PLL IP 核配置、时序信号生成等关键技术。案例基于 DR1M90 芯片,支持 200KSPS-500KSPS 采样率,数据可通过 ChipWatcher 工具导出验证。创龙科技通过标准化流程与实操细节
本文详细介绍了如何在uni-app中集成优博讯DT50U设备,实现串口与广播模式下的硬件功能开发。通过具体代码示例,讲解了RFID串口通信配置、条码扫描广播接收以及常见问题的解决方案,帮助开发者高效完成工业级PDA设备的二次开发。
本文为创龙科技RK3562 单板机 Linux-RT 开发指南,核心聚焦实时内核的性能测试与开发应用。内容包括 Linux 与 Linux-RT 实时性对比、CPU 负载测试、内核配置编译,以及 Qt5、OpenCV 等组件的应用支持。文档通过实操流程与案例演示,明确实时线程创建、调度优化等关键技术,帮助开发者高效实现低延迟系统部署,适配工业控制、实时数据处理等场景。
本文首发于CSDN,专注电源设计实战分享,全文约2800字,阅读需8分钟,包含实测数据、选型对比、应用场景,工程师可直接抄作业。
本文为创龙科技RK3562 单板机 Linux 系统使用指南,核心包含系统配置、升级部署与组件安装三大模块。内容涉及静态 IP 配置、恢复出厂设置、OTA/U 盘升级,以及 Python、Docker、OpenCV 等常用组件的安装方法。文档适配 Windows 与 Ubuntu 开发环境,步骤规范、实操性强。创龙科技通过标准化流程,帮助开发者快速掌握系统运维与功能拓展技能,适用于嵌入式开发与工业
Hailo-8 AI算力加速卡引出M.2 Key M接口,可适配创龙科技RK3576、RK3588等工业单板机及创龙科技RK3576等工业评估板,亦可通过M.2转PCIe转接板与创龙科技RK3588等工业评估板搭配使用。RK3588负责多任务调度与复杂逻辑处理,Hailo-8专注高负载AI推理,该组合可广泛应用于智能机器人、工业视觉检测、输电线路巡检、铁路巡防等场景,为端侧AI部署提供强劲算力支撑
Arduino IDE(集成开发环境)是为Arduino硬件开发而设计的一款软件,它提供了一个易于使用的图形界面,允许用户编写、编辑、编译和上传代码到Arduino开发板。当你第一次打开Arduino IDE时,你会看到一个空白的草图窗口,其中包含一些注释行,指示你草图的结构应该是什么样的。:Arduino IDE使用一种基于C/C++的简化版语言,称为Arduino语言或“草图”(Sketch)
AU-48 双模拟麦多功能降噪回音消除模组,正是针对上述痛点的全面解决方案。作为上一代爆款 A-47 的升级替代款,它集合AI ENC 智能降噪、100dB AEC 回音消除、USB 免驱多功能三大核心能力,性能全面跃升、接口更丰富,兼顾高集成度与强环境适应性,成为工业级、消费级语音设备的优选核心模块。
摘要:PCB叠层设计是高速PCB开发的关键环节,需综合考量成本、信号完整性、EMI性能、结构强度及生产工艺等多维度因素。合理的叠层架构能确保信号阻抗连续稳定,降低反射风险,同时满足机械强度和成本控制要求。信号反射是高速信号传输中的核心问题,当遇到阻抗突变时会产生正反射(开路/高阻)或负反射(短路/低阻),而阻抗匹配(Γ=0)是消除反射的理想状态。后续将介绍阻抗计算工具和模型,并计划单独开设信号完整
(编辑状态)
摘要:本文是智能车竞赛参赛团队向组委会提出的建议信,申请将穿越轮腿组别参赛人数上限从3人放宽至4人。理由包括:(1)四人团队能更好分工应对该组别的硬件、机械和软件复杂度;(2)四人配置可分摊较高的备赛成本,降低参赛门槛。作者以去年参赛经验为依据,详细分析了当前三人配置在越野环境下面临的技术与经济压力,认为调整人数能提升作品质量并促进更多学生参与。全文以专业视角阐述了该组别的特殊挑战性,体现了对竞赛
本文针对智能车竞赛中5人组别的弊端展开分析,指出其易导致"搭便车"现象,稀释竞赛含金量。作者基于参赛经验提出:5人组分工模糊,超出技术研发合理协作阈值,易出现"黑奴"与"幽灵成员"并存现象,既打击核心成员积极性,又可能透支赛事公信力。相比之下,4人组能实现最优平衡:精准匹配四大核心模块(硬件、算法、调试、策略),确保每位成员承担独立责任,
摘要:本文探讨了四人团队在兼顾飞行器与地面车项目开发时的分工困境,指出当前"三人负责算法协同、一人专攻硬件"的配置存在明显弊端。专攻硬件的成员面临双重技术挑战,需同时精通飞控算法、图像识别等多领域,精力分散易导致项目延误,进而引发团队协作失衡。作者建议将团队扩充至五人以优化分工,类比交响乐团中乐手不宜兼任多种乐器演奏,强调专业化分工对项目稳健推进的重要性。
本文针对"飞跃雷区"赛题提出四人组合理性的观点。作者认为全新赛题打破了传统"传承"模式,让比赛回归创新公平的初心。尽管无人机控制等新内容带来挑战,但四人分工(1人硬件、1人统筹、2人专项)既可行又能锻炼团队协作。强调智能车比赛本就是突破自我的历练,难度提升反而更能体现学习价值。通过分析任务需求和队伍分工,论证四人组完全具备应对新赛题的能力,既考验个人专长又促
摘要:一名往届智能车参赛队员就嘉立创与智能车竞赛合作提出电路板审核建议,包括三种严格程度递增的方案:1)审核工程文件创建过程;2)检查PCB文件相似度;3)同时审核原理图和PCB相似度。作者基于使用嘉立创服务的经验,认为其具备相应审核能力,并祝愿赛事和嘉立创发展更好。全文体现了对赛事公平性和原创性的关注。(99字)
【智能车竞赛团队分工经验分享】 本文分享了双车组竞赛的团队管理经验。作者作为软件负责人,介绍了五人团队的合理分工:软件、硬件、机械、联调、后勤各司其职,其中"大哥"角色需具备技术能力和领导力。特别强调飞跃雷区项目需五人协作,避免无人机与车两部分割裂。团队应确立核心领导者,成员需服从决策并及时沟通问题。后勤支持对项目进展至关重要。这种分工模式通过明确责任和高效协作,帮助团队取得了
但是, 在这个过程中,就会出现一种情况,那就是有的队伍制作车模使用高昂的部件,这样就会造成比赛中的一种不公平。所以我建议是希望能开放大部分组别自制车模,具体如以前的自制依旧完全自制,以前规定车模的可以在一定限制下自制(如不能与原车模差异过大,对使用材料规定,对核心尺寸规定,误差5mm以内,在车模检测中也要提供建模等材料),这样既能节省花销也能提升学生的其他能力。实际上, 现在制定的车模厂商提供的舵
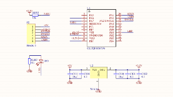
本文研究了SWD调试接口中的RST信号特性。通过示波器测量发现,RST信号在程序下载前会保持约300ms低电平(约1V),随后上升至高电平,约180ms后SWD时钟和数据信号才开始工作。实验表明,该信号通过10kΩ上拉电阻连接,使得低电平未完全降至0V。这一发现为设计基于RST信号控制的调试电路提供了重要参考依据,特别是对延迟电路的设计具有指导意义。
本项目是由天津工业大学高虹老师设计的智能车竞赛培训方案。系统基于树莓派和ESP32开发,通过视觉识别技术实现车体自动追踪目标球功能。方案涵盖场地搭建、视觉定位算法设计、坐标转换及下位机控制系统,并展示了可扩展的交互场景,包括单机走迷宫/推箱子、多车协同任务和对抗性乒乓球/足球比赛。该平台具有良好的灵活性,通过修改算法即可实现不同难度的智能控制任务,适用于教学和竞赛需求。
本文介绍了STC32G144单片机的两种开发方式:USB下载和串口下载。通过设计的LQFP64测试板验证了两种方式的可行性,其中USB下载速度更快且支持虚拟串口通信,而串口下载则相对较慢。测试结果表明两种方法均能正常工作,为开发者提供了灵活的开发选择。相关文章还探讨了该芯片的DAC功能和温度特性。
本文研究了光耦MOS管AQY212G作为模拟信号开关的特性。通过设计测试电路板,测量了1kHz-1MHz频率范围内的输入输出信号波形。实验表明,该光耦在低频时能有效控制信号通断,但当频率升高至1MHz时,输出端出现明显耦合电容效应,导致信号衰减和相移。频率响应测试显示,在光耦关闭状态下,输出信号幅度随频率增加而上升,说明该器件无法完全隔离高频信号。这为光耦在模拟开关应用中的性能评估提供了实验依据。
而五人组像"多个和尚挑水,容易互相踩脚",可能出现分工重叠、协调成本上升的情况:核心成员承担主要调试任务,其他成员可能被安排去做辅助工作,甚至兼顾其他比赛项目,导致团队整体对关键环节的掌控力下降。四人组的设置,或许能同时兼顾三人组的紧凑高效与五人组的分工全面,成为一个值得探索的创新方向。"飞跃雷区"以信标为核心,结合无人机与地面小车的空地协同任务,整体设计非常有探索性,也让我们看到智能车竟赛向多平
智能车竞赛参赛建议摘要(150字) 本文针对21届智能车竞赛提出改进建议:1)反对取消现场裁判,强调极端天气、成绩判定等需专业人员保障;2)建议将"飞跃雷区"组人数扩至5人,并开放自制飞控芯片限制(禁用成品无人机);3)创新赛题设计:设置固定常亮、动态激活(需悬停3秒触发)及移动信标三类目标,小车需分阶段完成任务,动态信标全触发后启动移动信标,限时内完成多者获减时奖励。方案旨在
立体元素为可选赛道元素,在立体元素前设置岔路,这样本、专科可以使用同一赛道。本科组也可以选择不过立体元素,不过立体元素罚时,以提高完赛率。学生可以购买供应商提供的车模,也可以自行打印开源车模,当然也可以自己改进开源车模,或者重新设计车模。四轴需要四个电调,电调为大功率模块,新手制作电调,会耗费不少物料。至少要做两个车,两个车对接,可以圈住网球,球无需脱离地面,可以随车滚动。如果设置单边桥元素,建议
本文介绍了如何将Python中的NPZ格式数据转换为MATLAB可读取的MAT格式文件。通过使用scipy.io中的savemat函数,可以轻松实现NPZ到MAT的转换。文中以sine曲线数据为例,展示了转换方法和代码实现。转换后的数据可在MATLAB中直接导入使用,并保持与原始数据一致。该方法为Python和MATLAB之间的数据交互提供了便利的解决方案。
实际上, 它的工作电压范围可以从 1.8V 到5V。这里使用一个 3.3V 的稳压电压主要是为了测量一下它的 ADC 的基本功能。文测试了单片机 CIU32F003, 这颗SOP8 封装的 ARM 单片机的功耗很低。只是在5V的情况下,手边的 DAP Link 无法给它下载程序了。改变单片机工作电压从0V到5.5V, 测量LED输出波形,当电压超过 1.72V之后, 输出频率达到了500Hz
根据 CIU32单片机演示程序, 测试修改之后, 形成下面可以使用宏定义重新配置的文件。需要使用某一个硬件模块的时候,可以在 CIU32.H 最前面的 define 命令中, 将相应的模块定义为 1 即可。需要说明的是, UART2的功能不能够使用。一旦启动 UART2, 芯片就无法下载软件了。现在具体原因还不得而知。如下是用于测试CIU32F003的电路设计。电路班使用单面铺设可以完成相应的实验
本文介绍了CIU32F003 ARM单片机的编程方法。通过DAP-Link连接测试电路板,使用官方命令行工具CIU32Programmer_CLI进行编程操作。文章详细说明了该工具的多种功能,包括显示设备信息、擦除Flash、下载固件、读写内存、配置选项字节等。同时提供了CMD脚本示例,简化常用编程命令的执行。文中还展示了工具的参数说明和目录文件结构,为开发者使用该编程器提供了完整参考。
然后再利用叠加原理计算,可以看出,所得到的电压与前面分析的电压是不同的。至此, 我们有了三个方程,最终可以消去Va,Vb 两个节点电压,最终得到 Uo的表达式。实际上, 如果确定Va,Vb 的电压, 还是可以根据前面分析过程中 2,3 两个方程, 可以直接求解出 Va, Vb。根据求解出来的这两个电压, 再利用电压叠加原理, 最终可以得到和前面推导的一模一样的输出电压公式。请注意, Va
本文介绍了CIU32F003单片机的开发测试过程。作者首先制作了测试电路板,通过DAPLink连接并下载程序,验证了单片机的正常运行。测试中,通过示波器观察到了PB1端口的方波信号,确认单片机的GPIO功能正常。整个开发过程验证了Keil软件和DAPLink工具的有效性,为后续应用奠定了基础。
我是 十八,十九届全国大学生智能车竞赛的选手。长期关注赛事组织与场地优化,结合多类学科竞赛如电赛,谨就赛道地图材质提出改用喷绘布的建议,供您参考。喷绘布在电赛小车题等同类赛事中的成熟应用,已充分证明其适配性。若能纳入赛事场地材质选项,有望进一步优化赛事体验与公平性。
但我也深知智能车的含金量高出其他一些竞赛,因此耗费时间、精力是相当多的。时间缩短其实更要求同学们具有扎实的基础和不摆烂的态度,我认为也是一件好事。参加智能车比赛的同学不乏能力出众且有余力参加其他比赛,智能车“错峰”开展其实给了同学们更多样的选择。如果决赛还是八月的话一定会劝退一大批大三有保研需求的同学,而这一阶段的同学也是参加竞赛意愿最强烈, 能力尚可。备赛周期长的确是一把双刃剑,今年作为智能车改
本文通过LTspice仿真和数学推导,研究了二阶带通滤波器的特性。首先建立RLC串并联电路模型,使用压控电流源进行信号隔离,推导出传递函数并分析其频率特性。研究发现,在对数频率坐标系下,二阶带通滤波器的幅频特性呈现关于谐振频率的偶对称关系,相频特性呈现奇对称关系。通过仿真数据和数学证明,验证了这种对称性规律,为滤波器设计提供了理论依据。
山东大学(威海) 山魂四队:我们选择的是英飞凌的TC377芯片,因为我们认为这款芯片,首先它是一个三核处理,我们可以把图像单独一个核,按键、控制等单独一个核,它的算力非常高,它的主频非常高,可以加快我们的图像处理速度乐山师范学院 乐师-双车跟随:我们选择是英飞凌的TC264芯片,因为英飞凌的TC264芯片有着强大的双核功能以及200兆的主频,完全符合我们前车和后车的控制运算湖南科技大学 湖科二队:
在LTspice中搭建的仿真电路, 前面使用了一个脉冲电压源,产生一次启动脉冲,替换了原来通过双向触发二极管构成的启动电路。为了理解这个半桥的工作机制, 下面通过 LTspice 搭建这个电路的仿真电路,查看一下它的工作基本原理。在这个过程中,是输出LC的谐振, 驱使着半桥的状态发生改变。着显示了在输出电压作用在LC输出回路的时候, 由于谐振, 会给电容进行反向充电, 这样,在半桥开关状态
一旦半桥震荡,就会通过二极管D2 将前面的启动电路上C2的电压放电,使得启动电路不再工作。电阻R8, C5 组成了半桥下管的集电极负载,在半桥截止的时候给下管提供集电极电压。在半桥驱动电路中, 存在着一个LC谐振回路,其中的电感是L1, 电容是由三个电容串联。那么,根据LC谐振回路中的电感和电容, 可以计算出谐振频率为 51.4kHz,和实际测量的频率很接近。此时, 半桥电压只有120V,
将模块放置在面包板上, 提供5V工作电压,电路板上的LED点亮, 指示工作电压已经接入。测量模块输出信号,在静态情况下, 输出为低电平。手指触碰模块电路板的正面, 或者反面,输出信号为高电平。与这个模块上的芯片特性很接近。比如, 第一个管脚为输出信号管脚, 第三个管脚是输入, 特别是,允许通过在第三管脚并联一个小电容来调整芯片的灵敏度。这是一个电容感应触摸模块,上面 有一个 SOT23封装的芯
本文对比了LM358和TSV912两款运算放大器在低端电流测量中的性能。实验通过搭建同相放大电路,测试不同输入电流下的输出电压特性。结果显示,LM358存在约5mV的输入偏置电压,在5mV以下无输出,之后呈现良好的线性关系,但在大电流时出现非线性。更换为TSV912后,其输入偏置电压显著减小,线性范围更广,整体性能优于LM358。文末指出大电流时的非线性可能源于采样电阻的不稳定性。实验通过Pyth
大,我也来给咱们赛题提供个想法。之前有看到过两辆轮腿车模拼装成一辆四轮足的机器狗, 有点像宇树科技 go2w那种。而且在之前原有车模上进行更改的话也还比较方便, 可以考虑根据这个出一些更加复杂的地形进行测试。
文章摘要:本文介绍了基于ESP32的WiFi远程继电器开关设计。系统采用ESP32作为主控,通过12V-5V-3.3V电源转换电路供电,配合大功率继电器实现远程开关控制。电路采用单面PCB设计,经过两次改进后完成制作。焊接调试后,通过MicroPython编写控制程序,实现LED和继电器的周期性动作。网络功能部分实现了UDP通信协议,可通过发送"ON/OFF"指令控制继电器状态
本文测试了MP2307开关电源芯片的降压性能。通过12V输入转换为4.86V输出,测试了空载和带载(5Ω)时的表现,静态电流20mA,带载电流536mA,效率约75%。重点分析了输出电压波动问题:断开补偿回路后波动增大至0.5V;增加滤波电容(100μF→1000μF)可减小但无法消除波动;将输出电感从10μH改为33μH后波动显著降低。测试表明该芯片工作频率325kHz,通过优化电感和补偿设计可
硬件开发
——硬件开发
联系我们(工作时间:8:30-22:00)
400-660-0108 kefu@csdn.net