
简介
该用户还未填写简介
擅长的技术栈
可提供的服务
暂无可提供的服务
1) 数据库设计的过程熟悉数据库设计涉及的相关技术知识,包含数据库需求分析、数据库设计和数据库实现等。2)关系数据库规范理论能根据项目系统的具体业务流程,以及关系型数据库设计范式的理论,选择合适方法设计数据库表。如果有数据冗余的情况,阐述相关理由。1)分组并选择自选项目(可以选图书管理系统、学生管理系统等比较熟悉的,也可以选择一些感兴趣的项目)。2)项目组可以采用角色扮演法,模拟需求调研的过程进行

1、ICMP协议中的工具ping和tracer route测试。2、IP数据报结构与IP数据报分片。3、IP编址。4、DHCP服务分析。5、动态路由算法编程与测试。

以朝阳医院2018年的销售数据为例,了解医院在该年的销售情况,并从中分析出关键的业务指标。实验过程主要包括数据获取、数据清洗、构建模型、数据可视化以及消费趋势分析。首先,在数据获取阶段,获取了朝阳医院2018年的销售数据,其中包括消费次数、消费金额以及药品销售情况等信息。数据清洗是为了确保数据的准确性和一致性,在这一步骤中,对数据进行了去重、缺失值处理以及异常值处理等操作,以保证后续分析的可靠性。

异常问题:TypeError: XGBClassifier.predict() got an unexpected keyword argument 'ntree_limit' 的解决方案记录,可能是安装xgboost版本的问题。查看了安装的版本对应的版本说明,发现是安装的新版本2.0.3已将 ntree_limit 数参删除。用iteration_range=(0, result.best_it

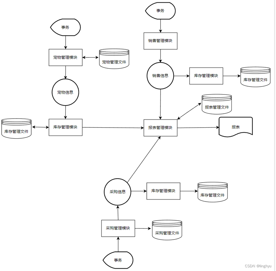
在销售管理模块中,客户购买宠物、领养宠物或者购买宠物用品等作为事务传入销售管理模块,经过模块传输信息至库存管理模块,模块与对应管理文件数据库进行数据的存储、更新。生成库存报表,包括宠物种类、品种、进货数量、进货总价、销售数量、销售总价、库存数量、库存总价等。添加、修改、删除采购订单,包括采购日期、供应商、宠物种类、品种、数量、单价等。宠物店铺管理系统大致分为宠物管理、采购管理、销售管理、库存管理、

关于Linux多线程的创建和控制。实验内容包括创建两个子线程、线程函数中的输出和私有变量的修改、线程的等待和私有数据的注销,以及带参数传递的线程创建方法。

通过熟悉Linux系统编程方法并掌握系统调用的编程能力,加深对命令解释程序基本原理和实现方法的理解。同时,通过使用fork命令创建新进程,探索并发执行的本质,并分析进程争用资源的现象,使用lock函数实现进程互斥。

进行了模拟进程调度的实验,通过Python编码实现了先来先服务调度算法和短进程优先调度算法的模拟程序,首先通过Python编码实现了进程控制块(PCB)的结构体。PCB用于保存和管理进程的相关信息,包括进程ID、进程状态和优先级等字段。模拟了先来先服务(FCFS)调度算法,简单地按照进程到达的顺序进行调度, 另外,也模拟了短进程优先(SJF)调度算法的模拟程序。SJF调度算法根据进程的执行时间来进

以朝阳医院2018年的销售数据为例,了解医院在该年的销售情况,并从中分析出关键的业务指标。实验过程主要包括数据获取、数据清洗、构建模型、数据可视化以及消费趋势分析。首先,在数据获取阶段,获取了朝阳医院2018年的销售数据,其中包括消费次数、消费金额以及药品销售情况等信息。数据清洗是为了确保数据的准确性和一致性,在这一步骤中,对数据进行了去重、缺失值处理以及异常值处理等操作,以保证后续分析的可靠性。







