
简介
该用户还未填写简介
擅长的技术栈
可提供的服务
暂无可提供的服务
本文介绍了一个基于Python和Django框架开发的物流管理系统,采用MVT架构实现数据集成与分析。系统整合MySQL数据库和Echarts可视化技术,提供订单、运输、仓储等全流程管理功能,支持多角色登录和权限控制。主要功能包括物流信息查询、货物出入库管理、报表生成等,通过物流编码可快速检索详细信息。系统界面包含数据大屏、运单详情、库存管理等多个模块,有效提升物流企业运营效率。测试表明该系统能优

摘要:本文介绍了一个基于Python+Django框架开发的物流管理系统,采用MVT架构实现数据集成与分析。系统整合了Echarts可视化、MySQL数据库等技术,支持订单、运输、仓储等全流程管理,提供多角色登录、物流信息查询、报表生成等功能。测试表明,该系统能有效实现货物登记、出入库管理等核心业务,帮助企业优化物流运营。系统包含数据可视化大屏、运单详情、权限管理等模块界面,具有结构紧凑、操作便捷

技术栈:Python语言、Django框架、MySQL数据库、Echarts可视化、机器学习-线性回归预测算法使用 sklearn 中的线性回归模型进行预测链家网站 二手房基于机器学习的二手房房价预测与分析。

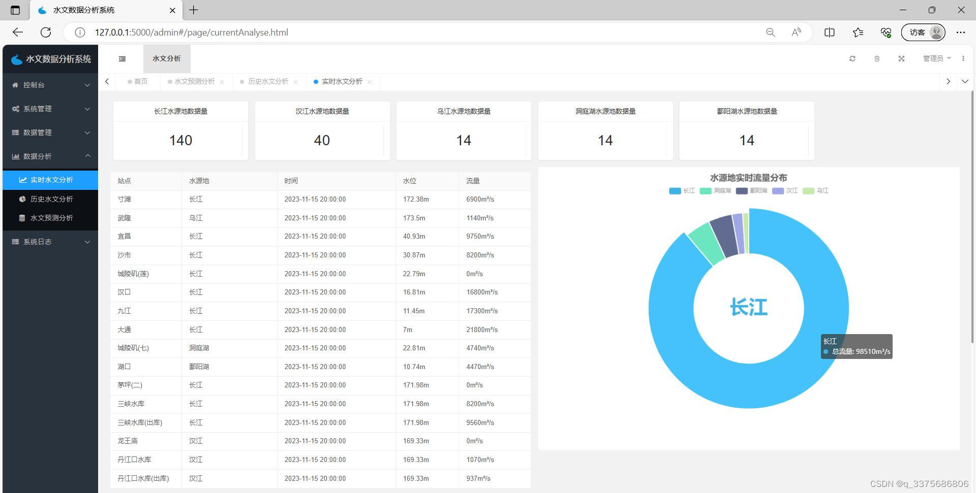
摘要:基于Python的水文数据分析可视化系统,采用Flask框架+MySQL数据库构建,集成requests爬虫、Echarts可视化和Scikit-learn机器学习算法。系统包含数据爬取(长江水文网)、多元线性回归预测、6大功能模块(数据概况、历史分析、预测分析等),实现水文数据全流程管理。关键技术包括Layui前端框架、数据可视化及预测模型,为水资源管理提供决策支持。系统具有可扩展性,涵盖

随着互联网技术的快速发展和广泛应用,网络安全问题日益严重,尤其是网络入侵事件频发,给社会和企业带来了巨大的损失。网络入侵检测系统(Intrusion Detection System,IDS)是检测和防御网络攻击的核心技术之一,能够有效地监测网络流量和行为,识别潜在的恶意活动。近年来,机器学习技术的快速发展为入侵检测提供了新的解决方案。本课题旨在设计并实现一个基于机器学习的网络入侵检测系统,通过对
本文针对珠海市梅华西路-敬业路交叉口交通拥堵问题,对比研究了定时控制与感应控制两种信号配时方案。通过实地采集交通流量、车速等数据,采用韦伯斯特算法设计定时控制方案,并基于VISSIM建立仿真模型。研究结果表明,在高峰时段感应控制能更有效减少车辆延误和停车次数,其控制效果优于固定配时方案。该研究为城市交叉口信号优化提供了实践参考,验证了感应控制在复杂交通环境中的适用性。

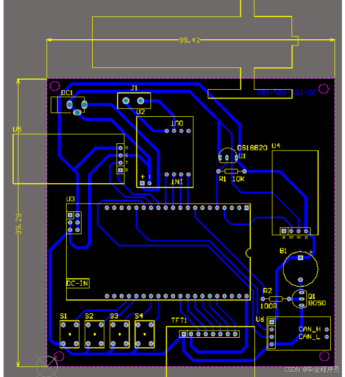
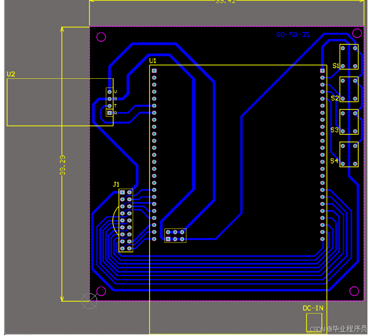
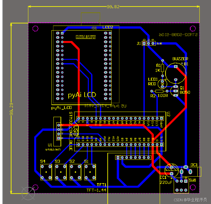
本文设计了一种基于STM32单片机的车载CAN总线通信系统,由CAN采集板和显示报警板组成。采集板采用STM32F103C8T6为核心,集成CAN控制器、电机驱动、霍尔测速和温度传感器,实现车辆状态监测;显示板配备TFT彩屏和报警电路,实时显示并报警异常状态。系统支持参数设置存储、闭环控制反馈和CAN故障检测,具有稳定可靠、功能完善的特点,为车辆智能化管理提供有效解决方案。

摘要:本文介绍了一种基于STM32F103ZET6的视频监控系统,由核心板、TFT彩屏、按键电路和OV7670摄像头模块组成。系统具备实时图像采集显示、拍照保存和相册查看功能,支持按键操作切换模式。照片存储在TF卡中,可随时查看或导出。该系统具有操作简便、图像清晰等特点,适用于家庭安防和工业监控等领域。

本文介绍了一种基于STM32F103C8T6单片机的多功能控制系统。该系统集成了TFT液晶显示、无线通信(蓝牙/WIFI/视频监控)、摄像头图像采集、舵机控制等功能模块,可实现物体识别(如水果、蔬菜)、智能分拣、远程APP控制等操作。系统通过摄像头识别物体后,与预设种类比对,触发舵机动作完成分拣;支持手机APP远程监控和控制;具有自动复位和异常报警功能。该系统设计完整,在智能控制、安防监控等领域具

本文设计了一种基于STM32F103C8T6单片机的智能家居监测系统,可实时检测光照、温度和可燃气浓度。系统配备多种规格TFT彩屏(1.44寸/3.5寸/7.0寸)和无线模块(蓝牙/WIFI),通过传感器采集环境数据后,能自动或手动控制LED灯光、风扇及继电器等设备。7.0寸屏版本还支持一键报警和音乐播放功能。数据可存储于FLASH中,掉电不丢失。配备无线模块时,用户可通过手机APP查看数据并远程








