
简介
该用户还未填写简介
擅长的技术栈
可提供的服务
暂无可提供的服务
LuatOS的air153C_wtd库是专为物联网终端开发的硬件看门狗控制库,通过GPIO引脚管理外部看门狗芯片。该库支持三种看门狗类型:内部硬件看门狗(AON WDT)、软件看门狗和外部硬件看门狗,其中外部看门狗独立性强、可靠性最高。库函数包括初始化(init)、喂狗(feed_dog)和关闭(close_watch_dog)操作,默认超时240秒。核心示例展示了如何通过Lua脚本定期喂狗,适用

LuatOS是一个轻量级物联网嵌入式开发框架,基于Lua 5.3优化,支持4G-Cat.1和MCU等硬件平台。其核心sys库提供四大功能:1)任务管理(基础/高级task);2)消息机制(全局/定向消息);3)定时器功能;4)调度器sys.run()。高级task具备独立消息队列,更可靠;基础task更简洁但需谨慎使用。示例代码展示了如何创建task并处理全局/定向消息。LuatOS已整合原sys

Air8000开发板的LCD屏开发,是嵌入式开发者需要掌握的重要技能。本文将以Air8000开发板配套的LCD屏幕为载体,通过实战教程的形式,讲解图片显示、中英文文本绘制,以及画线、画框、画圆等图形功能的实现方法。从驱动配置、代码编写到功能调试,全程结合实际开发场景,提供详细的步骤说明与技术要点,帮助开发者快速掌握Air8000开发板LCD屏的开发技巧,完成屏幕内容的精准呈现。

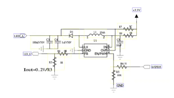
在嵌入式系统设计中,PWRKEY作为关键的电源控制接口,其多功能性为设备的电源管理带来了更多灵活性。本文将深入探讨多功能PWRKEY的使用方法及设计要点,帮助开发者更好地应用于实际项目中。

本教程详细说明如何在Air780EPM开发板上使用LuatOS脚本完成MQTT协议的连接与通信,适合嵌入式开发者参考学习。

想快速上手LuatOS嵌入式开发?本文从零开始,系统讲解LuatOS的脚本开发与运行框架,帮助新手轻松理解其核心机制与开发流程。

智能硬件开发者注意!DVP全新推出的AirCAMERA _1020摄像头小板,以突破性的技术革新为项目开发注入新动能。配件板兼具高性能传感器与低功耗设计,支持快速集成与灵活部署,无论是嵌入式系统还是物联网设备,都能显著提升视觉处理效率,技术突破助力开发效率飞跃!

LuatOS嵌入式系统看门狗功能详解 摘要:本文详细介绍了LuatOS嵌入式系统中的看门狗功能。系统支持三种看门狗类型:内部硬件看门狗、软件看门狗和外部硬件看门狗。内部硬件看门狗由芯片自动控制,软件看门狗基于操作系统任务调度,外部看门狗需通过GPIO/I2C控制。文章重点阐述了wdt库的核心API,包括init()初始化看门狗、feed()喂狗操作和setTimeout()设置超时等功能,并提供了

Air5101S是一款高性能低功耗蓝牙5.2模块,采用LCC封装(6×15.3×2.25mm),支持UART串口通信和板载天线。核心特性包括:支持3种功耗模式(低功耗模式平均电流仅32uA)、BLE5.2技术(通信距离10-20米)、双工作模式(AT指令和透传模式)。该模块创新性地实现与4G模组的"互为看门狗"机制,确保系统稳定性,并支持通过蓝牙进行固件升级(提供Python工

在网络通信的日常工作中,工程师们常常需要测试TCP和UDP协议的性能和稳定性。








