
简介
该用户还未填写简介
擅长的技术栈
可提供的服务
暂无可提供的服务
是OpenCV中的一个函数,用于对图像进行高斯模糊处理。高斯模糊是一种图像处理技术,通过使用高斯核对图像进行卷积,可以有效地减少图像的噪声和细节,使图像变得模糊。高斯核的大小必须是正奇数,以确保核的中心能够对准图像的每个像素。腐蚀操作可以缩小图像中的白色区域,通常用于去除小的噪点或分离粘连的部分。输出图像是一个二值图像,边缘部分的像素值为255,非边缘部分的像素值为0。是OpenCV中的一个函数,

H264、H265、VP8、VP9、AVS、AVS2 都是常见的视频编码格式,它们在不同的应用场景和设备上发挥着重要作用,各有其特点和优势。NALU 是 H264 编码中的基本单元,它包含了视频数据和相关的控制信息。每个 NALU 都有一个头部,其中包含了一些重要的字段,如 NALU 类型(NALU Type)等。记住 1/5/7/8:在 H264 中,NALU 类型是一个重要的概念,不同的 NA
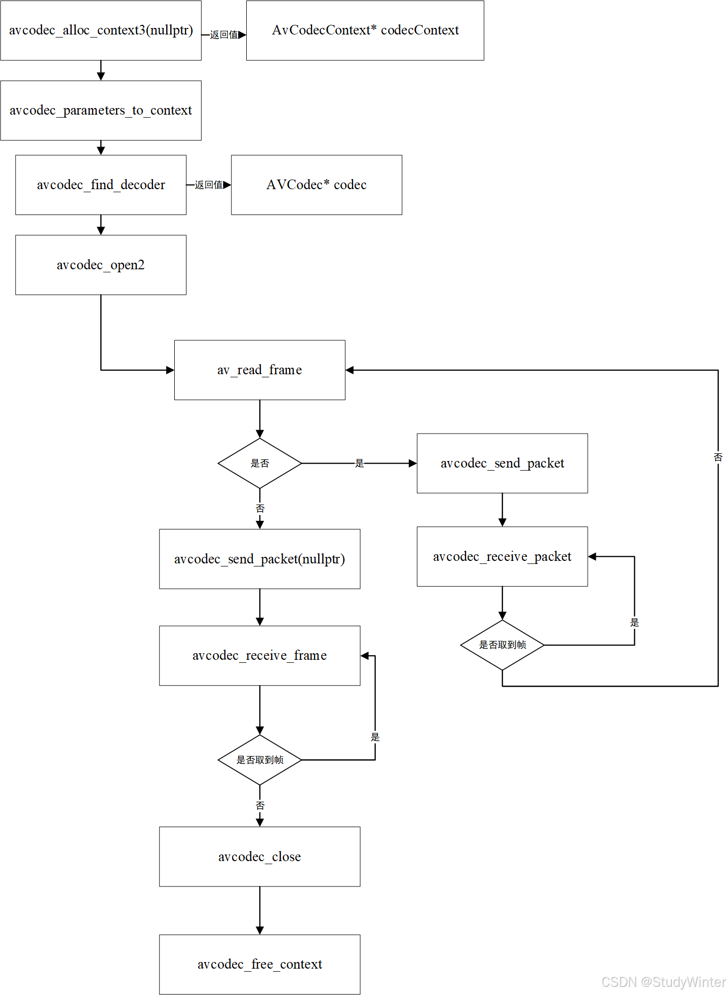
流程:首先,通过 avcodec_alloc_context3(nullptr) 分配一个 AVCodecContext 结构体,然后使用 avcodec_parameters_to_context 将参数复制到上下文中,接着通过 avcodec_find_decoder 查找指定的解码器,并使用 avcodec_open2 打开解码器。接下来,使用 av_read_frame 从输入流中读取帧,

在内核中,使用同一个芯片的板子,它们所用的外设资源不一样,比如A板用 GPIO A, B 板用 GPIO B。而 GPIO 的驱动程序既支持 GPIO A 也支持GPIO B,你需要指定使用哪一个引脚,怎么指定?比如 LED 驱动,在内核的驱动程序里去操作寄存器,但是操作哪一个引脚?请想想,要操作硬件就需要去操作复杂的寄存器,如果设备树可以操作寄存器,那么它就是“驱动”,它就一样很复杂。设备树并不

前言:强化学习这个概念是2017年乌镇围棋峰会上Alpha Go战胜了当时世界排名第一的柯洁而被普通大众知道,后面随着强化学习在各大游戏比如王者荣耀中被应用,而被越来越多的人熟知。王者荣耀AI团队,甚至在顶级期刊AAAI上发表过强化学习在王者荣耀中应用的论文。那么强化学习到底是什么,如何应用的了?下面和大家分享我对于强化学习的整个过程,以及强化学习目前在工业界是如何应用的一些看法,欢迎沟通交流,没
前言:强化学习这个概念是2017年乌镇围棋峰会上Alpha Go战胜了当时世界排名第一的柯洁而被普通大众知道,后面随着强化学习在各大游戏比如王者荣耀中被应用,而被越来越多的人熟知。王者荣耀AI团队,甚至在顶级期刊AAAI上发表过强化学习在王者荣耀中应用的论文。那么强化学习到底是什么,如何应用的了?下面和大家分享我对于强化学习的整个过程,以及强化学习目前在工业界是如何应用的一些看法,欢迎沟通交流,没
前言:强化学习这个概念是2017年乌镇围棋峰会上Alpha Go战胜了当时世界排名第一的柯洁而被普通大众知道,后面随着强化学习在各大游戏比如王者荣耀中被应用,而被越来越多的人熟知。王者荣耀AI团队,甚至在顶级期刊AAAI上发表过强化学习在王者荣耀中应用的论文。那么强化学习到底是什么,如何应用的了?下面和大家分享我对于强化学习的整个过程,以及强化学习目前在工业界是如何应用的一些看法,欢迎沟通交流,没
前言:强化学习这个概念是2017年乌镇围棋峰会上Alpha Go战胜了当时世界排名第一的柯洁而被普通大众知道,后面随着强化学习在各大游戏比如王者荣耀中被应用,而被越来越多的人熟知。王者荣耀AI团队,甚至在顶级期刊AAAI上发表过强化学习在王者荣耀中应用的论文。那么强化学习到底是什么,如何应用的了?下面和大家分享我对于强化学习的整个过程,以及强化学习目前在工业界是如何应用的一些看法,欢迎沟通交流,没
研究生开始了新的生活,最近也开始看论文了。不过自己一开始想看论文的时候,发下查找论文一点头绪都没有,网上似乎也没有特别好的教程。于是乎,在自己的探索之后总结了一下,给大家参考。论文检索sci论文查找地方:http://apps.webofknowledge.com/UA_GeneralSearch_input.do?product=UA&search_mode=GeneralSearch&
C++类的大小,是一个比较经典的问题,学过C++后,应该对类大小有清晰的认识,长话短说,本文精简凝练,我们进入正题!!!1 类的大小与什么有关系?与类大小有关的因素:普通成员变量,虚函数,继承(单一继承,多重继承,重复继承,虚拟继承)与类大小无关的因素:静 态成员变量,静态成员函数及普通成员函数2 空类空类即什么都没有的类,按上面的说法,照理说大小应该是0,但是,空类的大小为1,因为空类可以实例化








