
简介
该用户还未填写简介
擅长的技术栈
未填写擅长的技术栈
可提供的服务
暂无可提供的服务
2020年美国新冠肺炎疫情数据分析与可视化
本文介绍了基于Hadoop和Spark的新冠疫情数据分析实验。实验环境采用Ubuntu 16.04系统,使用Hadoop存储和Spark数据处理,数据来源为Kaggle的美国疫情数据集(2020年1-5月)。实验流程包括:1)将CSV数据转换为TXT格式并上传至HDFS;2)使用Spark进行六项指标分析,包括累计确诊/死亡统计、每日新增病例、各州疫情数据排序及病死率计算;3)通过PySpark实

Python数据分析之机器学习基础
机器学习- 了解机器学习概念、分类及常见算法- 监督学习:使用标注数据,训练模型预测输出,如分类、回归任务。以下应用都是监督学习- 无监督学习:处理未标注数据,寻找数据模式,如聚类、降维等。- 模型评估与选择- 掌握模型评估指标,使用交叉验证选最优模型。- 实践应用- 用 scikit-learn 等库构建简单机器学习模型解决实际问题。应用1:使用KNN对鸢尾花数据集进行分类应用2:使用KNN方法

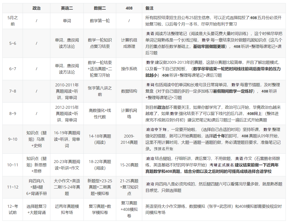
考研复习全年规划
25考研以330分成功上岸。我精心整理了一份初试备考时间线任务规划,希望能为正在备考的同学们提供参考。如果你对如何规划学习路线仍感迷茫,不妨参考这份时间表,合理分配时间,缓解备考焦虑。祝愿各位考生都能一战成硕,顺利上岸!

CSMA/CD协议总结&最短帧长计算
CSMA/CD 协议含义,简单描述过程,计算最短帧长详解加例题总结
虚拟机CentOs7配置网络 (NAT模式)
虚拟机网络配置NAT模式,虚拟机ping不通外网,Hadoop集群网络配置
Java连接MySQL对数据实现增删改查
Java连接MySQL增删改查
到底了







