
简介
该用户还未填写简介
擅长的技术栈
可提供的服务
暂无可提供的服务
数据绑定允许将控件的属性和数据链接起来——数据发生改变,则控件属性值也跟着改变。数据绑定还可以是双向的——控件属性值发生改变,数据也跟着改变。以下例子演示了如何用数据绑定显示数据。

编程任务:STM32串口接收上位机不定长数组思路:使用串口中断接受,每接收完一个字节就把计时器清零;计时器每65ms进一次中断,如果计时器进中断说明一帧数据结束了。串口接收中断处理程序计时器中断处理程序。

python、numpy、pytorch中的浅拷贝和深拷贝

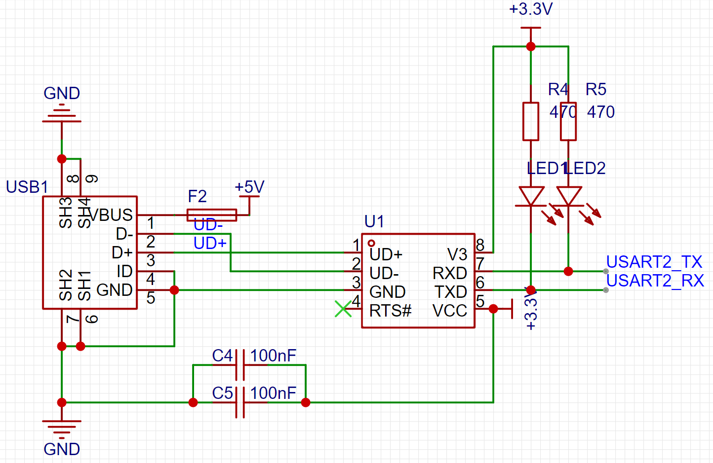
STM32CubeIDE之printf重定向及串口

在使用AD20把原理图转换成PCB时,AD提示】 解释是:原理图中存在元件未添加PCB封装。验证。

设置中搜索“防火墙”关闭防火墙。

上接原理:https://blog.csdn.net/qq_35629563/article/details/94003498硬件电路图:硬件电路图实验记录:实验记录计算:计算算法:/**************************************************************************程序名称:V...
用卷积神经网络做了一个简单的手势识别,能够别手势1、2、3,数据集是使用笔记本电脑自带摄像头截取的,每种手势截取40张图片,一共120张,其中90张用于训练,30张用于验证,训练的准确率一般在百分之九十左右,目前最高的准确率达到过百分之百(简直太满意了)。后面进一步的实验可以把手势的种类增加到10种,每种手势截取的图片增加到100张。...

【代码】一个torch.nn.MultiheadAttention的使用例子。

STM32CubeIDE实现基于STM32的LoRa通信程序移植(SPI接口),操作非常简单,程序功能:用于测试LoRa的通信距离和丢包率








