
简介
该用户还未填写简介
擅长的技术栈
可提供的服务
暂无可提供的服务
服务器分为两台,Jenkins应用服务器与业务服务器,以下简称J-Server与S-Server。本文使用CentOS,J-Server中安装Jenkins即可,S-Server安装Java、Tomcat、Maven、Git即可。(这里的技术栈可以根据各自公司的业务与产品来进行随意调整,我们的项目内也有很多组合,只选取市面上最常见的来讲解)

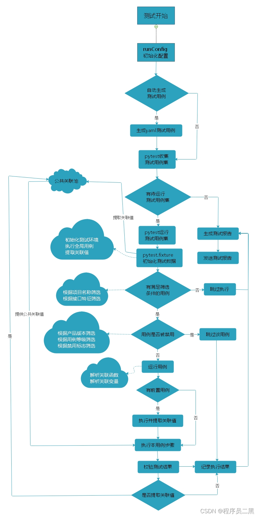
本框架是一套基于pytest+requests+Python3.7+yaml+Allure+Jenkins+docker而设计的数据驱动接口自动化测试框架

最近升级了一下Taurus.MVC,现在最新版本是:Taurus.MVC 2.3.4,源码版本和nuget同步。
1.web端和app端测试的相同点和不同点的是相同点:1、设计测试用例时,依然都是依据边界值分析法、等价类划分法等;2、多数采用黑盒的测试方法,来验证业务功能是否得到正确的应用;3、需要检查页面的布局,风格和按钮等是否简洁美观、是否统一等;4、测试页面载入和翻页的速度、登录时长、内存是否溢出等;5、测试应用系统的稳定性等。不同点:1、手机作为通信工具,来电、去电、接收短信等操作都会对app应用程序
一.什么是TQM?全面质量管理英文:Total Quality ManagementTQM可以被定义为一种管理技术,用于改进与产品相关的过程、产品、服务和其他方法。它关注的是整个业务,而不仅仅是一个特定的项目或过程。二.TQM原则以顾客为关注焦点领导作用全员参与过程方法系统的管理方法持续改进基于事实的决策方法与供方互利的关系三.质量控制工具因果图检查清单柱状图图帕累托图树形图箭头图四.质量改进过程
什么是接口幂等性?

在互联网做了几年之后,去大厂“镀镀金”是大部分人的首选。大厂不仅待遇高、福利好,更重要的是,它是对你专业能力的背书,大厂工作背景多少会给你的简历增加几分竞争力。
自动化测试的目的,就是为了“更快更好”地发现产品问题,有效提升产品质量。目前比较主流的自动化测试包含单元测试自动化、接口自动化和UI自动化。

App 在使用的过程中,难免会遇到不同的弱网络环境,像在公车上、在地铁、地下车库等。在这种情况下,手机常常会出现网络抖动、上行或下行超时,导致 APP 应用中出现丢包延迟,从而影响用户体验。









