
简介
该用户还未填写简介
擅长的技术栈
可提供的服务
暂无可提供的服务
本文深入解析Apache SkyWalking的架构设计与核心原理。作为云原生时代的APM平台,SkyWalking采用Client-Server架构,包含探针Agent、OAP分析服务、存储系统和可视化UI四大组件。其创新性地引入Trace Segment概念,将同一线程内的Span打包传输,显著提升性能。文章详细阐述了Trace、Segment和Span的层级关系,剖析了TraceID生成算法

SkyWalking是一款国产开源的分布式链路追踪与性能监控系统,专为微服务架构设计。它通过Java Agent实现无侵入监控,支持全链路追踪、JVM监控、服务依赖分析等功能。相比其他方案(如Zipkin、Pinpoint),SkyWalking具有高性能、低侵入和丰富中文文档等优势。其架构包含探针Agent、OAP平台、存储和UI四部分,支持ElasticSearch等多种存储方式。部署简单,只

获取添加未通过的好友信息,此时有两种情况:1)添加同属一个群的好友。rcontact表存放了该账号涉及的所有账号(微信账号,群账号)的基本信息(eg:微信昵称,备注,原微信号,改之后的微信号,全拼等等)。:如果是群账号,说明这条消息是群会话消息,发送人在content内容前面(发送人微信号:发送内容);注意:这里如果通过微信号,扫码添加的陌生人,其username是一长串的以@stranger结尾

获取添加未通过的好友信息,此时有两种情况:1)添加同属一个群的好友。rcontact表存放了该账号涉及的所有账号(微信账号,群账号)的基本信息(eg:微信昵称,备注,原微信号,改之后的微信号,全拼等等)。:如果是群账号,说明这条消息是群会话消息,发送人在content内容前面(发送人微信号:发送内容);注意:这里如果通过微信号,扫码添加的陌生人,其username是一长串的以@stranger结尾

EasyExcel 是一个功能强大、易于使用的 Excel 操作工具,它大大简化了 Excel 数据的读取和写入操作,提高了开发效率。通过本文的介绍,相信读者对 EasyExcel 库有了更深入的了解,希望能够在实际开发中更多地利用 EasyExcel 提升工作效率

当下基于框架开发的系统几乎都是前后端分离的,也都是基于RESTFUL风格进行接口定义开发的,意味着前后端开发大部分数据的传输格式都是json,因此定义一个统一规范的数据格式返回有利于前后端的交互与UI的展示Restful风格是什么?RESTFUL(英文:Representational State Transfer,简称REST)可译为"表现层状态转化”,是一种网络应用程序的设计风格和开发方式,是

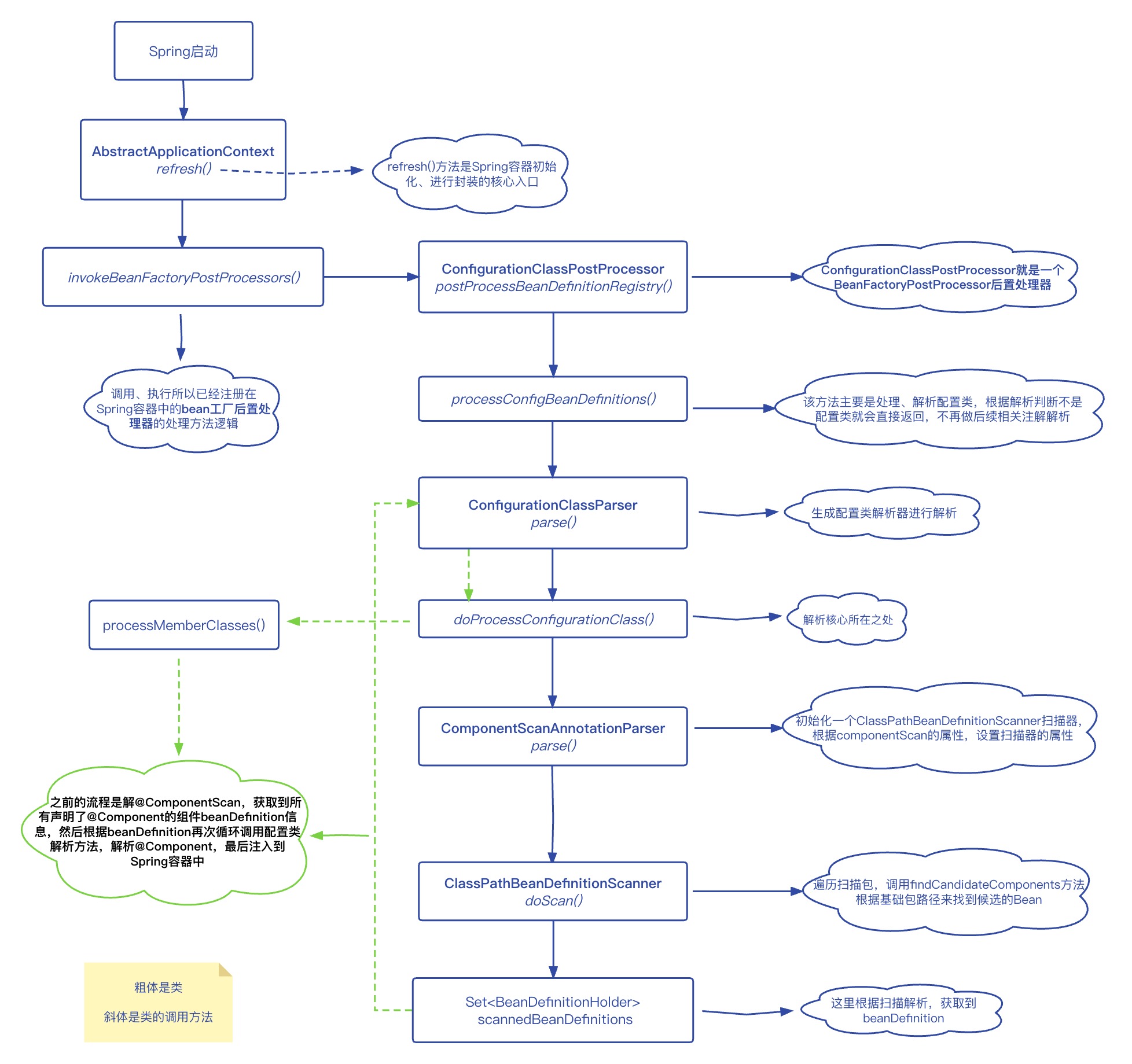
**从定义来看, @Configuration 注解本质上还是 @Component,因此@ComponentScan 能扫描到@Configuration 注解的类。@Component在Spring中是代表LITE模式的配置注解,这种模式下的注解不会被Spring所代理,就是一个标准类,如果在这个类中有@Bean标注的方法,那么方法间的相互调用,其实就是普通Java类的方法的调用。

Spring 支持使用@Autowired@Resource注解进行依赖注入@Autowired@Autowired为Spring 框架提供的注解,需要导入包。源码如下/**/**① 按照type在上下文中查找匹配的bean,查找type为Svc的bean② 如果有多个bean,则按照name进行匹配如果有@Qualifier注解,则按照@Qualifier指定的name进行匹配,查找name为s

OpenFeign 提供了一种声明式的远程调用接口,它可以大幅简化远程调用的编程体验。调用其他服务接口像调用本地服务service方法一样丝滑顺畅。引入依赖</</</</order服务调product服务接口扫描feignClient。

当下约定大于配置和Spring提供的基于注解配置式开发,解决了繁琐的XML文件配置问题,大大提高了开发效率。基于Spring MVC三层架构框架开发的项目中大量用到等注解,即使这些类在不同包路径下,都能被注入到Spring容器中,然后可以相互之间进行依赖注入、使用。Spring是如何将声明了@Component注解的Bean注入到Spring容器当中的呢?怎么做到bean的类定义可以随意写在不同包








