
简介
该用户还未填写简介
擅长的技术栈
可提供的服务
暂无可提供的服务
深度学习学习目标知道什么是深度学习知道深度学习的应用场景1.什么是深度学习在介绍深度学习之前,我们先看下人工智能,机器学习和深度学习之间的关系:机器学习是实现人工智能的一种途径,深度学习是机器学习的一个子集,也就是说深度学习是实现机器学习的一种方法。与机器学习算法的主要区别如下图所示:传统机器学习算术依赖人工设计特征,并进行特征提取,而深度学习方法不需要人工,而是依赖算法自动提取特征。深度学习模仿

4.4.yolo系列学习目标知道yolo网络架构,理解其输入输出知道yolo模型的训练样本构建的方法理解yolo模型的损失函数知道yoloV2模型的改进方法知道yoloV3的多尺度检测方法知道yoloV3模型的网络结构及网络输出了解yoloV3模型先验框设计的方法知道yoloV3模型为什么适用于多标签的目标分类了解yoloV4模型YOLO系列算法是一类典型的one-stage目标检测算法,其利用a

上一讲我们介绍了性能平台的监督功能搭建和诊断清单,在性能诊断和优化当中,首屏秒开是其中非常重要的一环,可以说前端性能优化中最重要的一个目标就是保证首屏秒开。那么,如何优化来保证这一点呢?这一讲我就介绍 4 个方法——懒加载,缓存,离线化,并行化。

在上一讲的最后,我们提到过“浅层模型”和“深层模型”。其实,人工智能的早期并没有“浅层模型”的概念,浅层模型是深度学习出现之后,与之对应而形成的概念。在浅层模型向深层模型转变的过程中,,并在此基础上诞生了深度学习。这一讲,我们就来学习一下神经网络和深度学习。

本课时主要介绍了命名规范、注释规范以及文档生成、库引入规范、代码美化,最后利用 dartanalyzer 来进行工具化校验保证项目代码质量。学完本课时以后,你需要掌握这些基础规范,其次特别需要掌握 dartfmt 和 dartanalyzer 工具的使用。为了上面演示效果更佳,我们可以将时间变成自动更新的方式,这里就会涉及 05 课时的生命周期内容。具体实现效果以及原理,我会在接下来的 05 课时

以上就是本课时的所有内容,学完本课时你需要掌握使用状态管理的场景,常见的状态管理有哪些。本课时的核心是需要你掌握 Provider 的状态管理技术方案。至此,我已经将组件的设计基本介绍完毕,接下来我将介绍组件的单元测试,以及完善组件功能。如果你有疑问,可以在下方留言。点击此链接查看本课时源码。

第33讲:对于网络编程,你做过哪些优化?我们知道网络请求操作是一个 App 的重要组成部分,程序大多数问题都和网络请求有关。这节课我们就来聊聊我在平时开发过程中对于网络优化所做的一些尝试。使用 OkHttp 框架后,我们可以通过 EventListener 来查看一次网络请求的详细情况,一次完整的网络请求会包含以下几个步骤:0,000 callStart0,027 dnsStart5,189 dn

以上就是本课时的所有内容,学完本课时,你要掌握 ListView.separated 的应用,并且了解 ListView 其他构造函数的使用。你要熟练应用 ListView.separated 实现三种内容展示的样式实现方法,并且能进一步熟悉界面效果转化组件设计的实践方法。本课时已经完成了首页推荐内容,但是还缺乏内容的更新机制,下一课时我将介绍下拉刷新当前数据以及上拉更新列表数据的功能。点击此链接

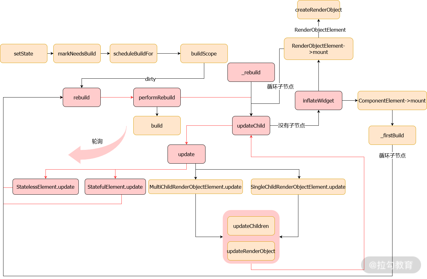
本课时着重介绍了 Flutter 自渲染中的三棵树知识,从 Flutter 的三棵树概念到三棵树对应关系,其中着重介绍了三棵树的转化流程,并在流程中总结出性能优化需要着重注意的点。学完本课时后,你需要掌握 Flutter 的三棵树概念,并非常清晰的了解三棵树的转化过程,通过对转化过程中性能优化知识的学习,从而在编码过程中养成一个非常好的编码习惯。点击链接,查看本课时源码。

以上就是本课时的主要内容,本课时通过工具化的方式来初始化项目,学完本课时你需要掌握 Flutter 项目基础结构,需要了解 flutter-pro-cli 的一个简单应用,最后希望你使用本课时的工具(或者手动的方式)创建一个 two you friend 项目,后面的课时我会逐步在该项目基础上完善功能。








