
简介
该用户还未填写简介
擅长的技术栈
可提供的服务
暂无可提供的服务
本文全面解析了小型语言模型(SLM)与大型语言模型(LLM)的定义、差异及适用场景。SLM凭借资源需求低、部署灵活、领域专精等优势,在垂直领域、边缘部署和成本控制方面表现突出;LLM则在通用场景和复杂任务中更具优势。文章通过实战案例和选型指南,帮助开发者根据业务需求精准匹配模型,实现AI技术价值最大化,并指出SLM将成为国内中小企业AI转型的首选。

Meta超级智能实验室提出的REFRAG方法通过压缩、感知与选择、选择性扩展三步法优化RAG流程。该方法将检索到的文本压缩为向量表示,仅选择关键块还原为原文嵌入,大幅减少输入token数量。REFRAG使首次生成延迟缩短30.85倍,上下文长度提升16倍,token使用减少2-4倍,同时保持几乎无精度损失。开源实现提供了从索引构建到训练与生成的完整流程,适用于客服问答、长文总结等场景,是RAG领域

本文对这些概念和模式进行梳理汇总,并结合DeepSeek和Qwen两个案例进行说明,方便像我一样从信息化领域转型过来刚入门的同学也能快速了解“训练”的范围和基础逻辑。

数据不出本地,这大概就是本地部署AI最大的意义吧。今天推荐3款适合个人及小团队本地部署AI的工具,会用电脑就能操作!

基于RAG与LLM的知识库作为目前最有潜力的企业端大模型应用之一,从技术角度可以看到,建设方案已经完备;从业务角度,最终的应用效果和业务价值还需要观察,并通过业务侧的反馈不断地促进建设方案的进一步优化,比如增加对多模态知识的处理能力等。让我们共同期待这类应用普及那一天的到来。读者福利:如果大家对大模型感兴趣,这套大模型学习资料一定对你有用如果你是零基础小白,想快速入门大模型是可以考虑的。一方面是学

近年来,人工智能(AI)技术在医疗领域的应用愈发广泛,从影像诊断到药物研发,AI技术正在重塑医疗行业。医疗文本数据清洗作为数据治理的关键一环,其质量直接决定后续分析的准确性与临床应用的有效性。然而,面对医疗文本数据复杂的结构、不一致的格式、专业术语的多样性和多语言记录的挑战,传统清洗方法已显得力不从心。在这一背景下,大语言模型(Large Language Models, LLMs)的出现为医疗文

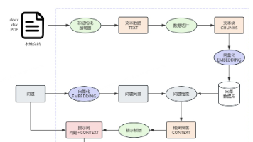
构建一个RAG 应用的概念验证过程相对简单,但要将其推广到生产环境中则会面临多方面的挑战。这主要是因为 RAG 系统涉及多个不同的组件,每个组件都需要精心设计和优化,以确保整体性能达到令人满意的水平。

本文介绍了一种基于RAG技术的自然语言转SQL系统,通过结合向量数据库与大语言模型,解决了传统LLM生成SQL时的"幻觉"问题。系统采用父子分段模式优化数据检索,实现了从用户提问到数据获取的完整流程,使非技术背景的业务人员能通过自然语言快速获取数据。应用表明,该系统将查询效率提升数倍,准确率达85%+,显著降低了数据查询门槛,为业务决策提供了及时的数据支持。

如果你是新手对于LLM相关知识不清楚,只是想着试试,你可以从langchain开始,他们的文档对新手比较友好,一些概念也比较简单,代码也便于理解,可以帮助你入门简单的LLM应用。如果你已经具备相关LLM知识,并且具备coding能力,想要开发商业应用,你可以使用LlamaIndex,因为它帮你封装好了很多解决RAG问题的组件,你可以直接使用,但是你需要自己调式,修改一些prompt以满足自己应用的

传统的RAG(Retrieval-Augmented Generation)框架,是一种集成了多个关键环节的综合体系,这些环节包括文本切块(Chunk)、向量转换(向量化)、数据存储、信息检索、二次排序、内容生成、内容评估等。该框架的精髓在于能够灵活适应各种策略,例如文档处理方法和检索策略等。其中,具有代表性的实现有RAGFlow(专注于深度文档理解)、QAnything(引入重排序 Rerank








