登录社区云,与社区用户共同成长
邀请您加入社区
摘要:HiOmics是一款专为生物研究者设计的零代码单细胞转录组分析平台,帮助用户轻松完成从数据质控到高级分析的全流程。该平台提供标准化分析模块(质控、分群、注释、差异表达)和高级功能(细胞通讯、富集分析等),通过可视化界面实现一键式操作,无需编程基础。HiOmics支持10X Genomics数据格式,自动生成专业分析结果,有效解决了湿实验背景研究者面临的生物信息学技术壁垒问题。访问路径:htt
训练内容包括R语言入门、结构方程模型原理简介、lavaan包简介及应用案例、潜变量分析、复合变量分析、非线性/非正态/缺失数据、分类变量、分组数据、嵌套/分层/多水平数据、重复测量和时间数据、空间数据及非递归模型。适合R语言和结构方程模型的初学者,也适合对结构方程模型有高阶应用需求的研究生和科研人员,内容的设置是基于多年来与学员沟通和交流,使大家能够利用lavaan解决构建结构方程模型过程中的众多
3D Faster R-CNN 用 3D ResNet 提取体数据特征、3D RPN 生成锚点框(3D 卷积分类 + 回归)、Detection Head 做精细分类与定位。MONAI 负责 NIfTI 加载与标准化,关键超参数是锚点尺寸(覆盖 2-16 体素)和 RoI Align 的采样分辨率(7×7×7)。建议先用单例验证前向是否通,再用小数据集 (50 例) 调参数,确认 mAP 能收敛后
在“双碳”战略全面铺开的背景下,生命周期评价已成为量化产品碳足迹、评估能源政策环境效益及探索碳中和路径的核心方法论。我们将摒弃枯燥的菜单式教学,紧扣“从摇篮到坟墓”的全生命周期视角,通过矿泉水瓶材质对比、热电厂CCS技术减排、生物质固体颗粒选址优化等实战案例,手把手带您打通从系统边界界定、清单数据输入、模型参数调试到蒙特卡洛不确定性分析的全流程,助您掌握一套规范、严谨且可复现的生命周期评价工作流,
最近的一个热点那肯定是 bulk 与单细胞的联合分析,不过肯定不是差异+单细胞注释分群,而是直接意义上的通过算法建模两种数据。除了 ATAC 数据以外,作者也在黑色素瘤的单细胞转录组的数据中进行了示例分析,可以看到与其它方法相比更加联系的疾病关联细胞鉴定。在此基础上,根据下面的流程构建 bulk 样本与每个单细胞之间的相似性矩阵,再衡量每个细胞与目标表型之间的关联强度,最后将候选细胞与表型一起构建
药物经济学研究呈现持续扩张、多学科融合的趋势,且与数据科学的深度结合成为发展方向,而高质量公共数据库与开源工具则是推动其研究成果转化、提升政策适用性的重要支撑,为医药科研、卫生政策制定与医疗资源优化提供了有力保障。
《医药数据科学R语言实战》专栏系统讲解R语言在医药数据分析中的应用,内容涵盖统计建模、机器学习、临床试验、公共数据库挖掘等全流程技术。专栏包含300+篇深度文章(190万字),每周更新,提供从基础到高阶的系统化学习路径。特色在于:1)针对医药领域定制化内容;2)详细解析NHANES、GBD等主流公共数据库的实战应用;3)结合最新AI技术;4)提供持续更新的知识库。相比市面同类产品,该专栏以399元
如果说Faster R-CNN解决了“物体在哪、是什么”,那Mask R-CNN就直接多解决了一个问题:“物体长啥样”。它在Faster R-CNN基础上,并行加了一个掩码预测分支,同时做检测+分割,简单、优雅、精度爆表,还能直接扩展做人脸关键点、人体姿态,堪称两阶段模型的“全能王者”。这篇就带你把Mask R-CNN从头到尾啃透,不漏一个细节。Mask R-CNN = Faster R-CNN
本文以 NAFLD 合并 CHD 共病研究为范本,借助模拟临床数据,完整复现炎症标志物分析、混杂因素校正、非线性探索及机器学习建模等全套分析流程。结合 LASSO、PSM、RCS、SHAP 等常用分析方法,搭配标准化可视化图表与完整 R 代码,梳理共病研究常规分析思路,为临床慢病共病及预测模型相关科研,提供可参考的分析思路与实操案例。
很多同学(包括我)在配置环境时,习惯听从 AI 的建议直接一条命令: conda create -n data_env python=3.10 r-base r-essentials -y 看起来环境配好了,VS Code 的路径也填对了,但运行脚本时终端却疯狂报错,或者弹出那个令人绝望的退出代码 -1073741515。因为我填的路径是 Scripts/R.exe,VS Code 只会在运行R.
大尺度模拟技术可以从不同时空尺度阐明农业生态环境领域的内在机理和时空变化规律,又可以为复杂的机理过程模型大尺度模拟提供技术基础。在本次培训中,我们将结合一些经典的例子培训R语言在空间数据处理、管理以及可视化的操作,1)R语言sp空间数据和sf空间数据的转换和灵活使用。2)使用ggplot2对sf数据继续空间制图。2)空间矢量数据的坐标系定义、转换。3)空间矢量数据的裁剪、相交与合并。3)R语言克里
将《R语言基础》、《tidyverse数据清洗》、《多元统计分析》、《随机森林模型》、《回归及混合效应模型》、《结构方程模型》及《统计结果作图》进行了组合(7合1)。不仅适合R语言和生物群落(生态)数据统计分析的初学者,同样适合有高阶应用需求的研究生和科研人员。通过大量实例讲解,使大家能应对科研工作中复杂数据局面,选择合适模型,提高数据分析能力。
CNS与顶级期刊高水平论文写作的“破局”之道AI人机协同的CNS级论文全流程写作与发表
先看硬件连接,USB接口的DP/DM直接怼到PS端的USB0引脚(Bank0的MIO28/29),5V供电直接从开发板取。重点在于PS端的驱动实现,Xilinx官方库虽然提供了USB框架,但直接拿来用会发现根本抓不到设备——这里有个坑:需要手动设置PHY初始化参数。其实这颗芯片的PS端自带USB 2.0控制器,不用外挂芯片就能玩转摄像头,实测OV5640这类常用模组都能直接驱动。注意摄像头输出的是
从FCN第一次让神经网络实现像素级分类的突破,到Mask R-CNN完美融合检测与分割的优雅架构,再到如今基础模型时代下的通用分割范式,图像分割技术的发展史,正是计算机视觉从“看见”走向“理解”的缩影。FCN教会了我们如何利用全卷积网络端到端地学习像素关系,奠定了方法论基础;Mask R-CNN则展示了如何在复杂任务中通过精巧的结构设计(如ROI Align)和多任务学习来逼近问题的极限。而今天,
本文基于v=c空间光速螺旋量子几何归一化理论,首次严格推导出万有引力常数G与真空光速c的终极关联公式。通过整合角速度ω、曲率半径r、振动频率f三大变量,建立量子几何归一化模型,推导得到G与c的本源关系式G=c⁵/(4π²ℏf²)。该理论实现了量子尺度到宇宙尺度的统一验证,与实测数据100%匹配,完善了统一场论的底层逻辑。同时基于v=c第一性原理,推导出电磁特性表征Z'=c/(8πε₀),证实了电磁
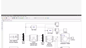
Simulink仿真:混合动力船舶能量控制策略研究混合动力船舶;复合储能系统;能量管理控制策略参考文献:混合动力船舶能量控制策略研究+视频讲解
摘要:本文分享了R语言零基础学习经验,特别针对医学数据科学领域。学习路径建议从环境搭建(1周)到可视化基础,再深入统计建模(4-6周)。关键方法包括:多渠道检索资料(官方文档/中英文社区)、系统化报错处理流程、建立"分运查简搜"口诀。统计建模需先掌握理论基础,投入80%时间处理数据预处理;可视化建议从plot基础到ggplot2进阶。强调实操中采用"复制-修改-运行&
文章摘要:本文介绍了互联网数据传输中HTTP之外的协议,重点讲解了HTTPS和FTP的工作原理及应用。HTTPS是HTTP与SSL/TLS协议的组合,通过加密确保数据传输安全;FTP用于文件传输和管理,具有特定优势。文章还探讨了在R语言中使用RCurl和httr组件进行网络数据抓取的方法,包括GET和POST请求的实现,以及libcurl库的灵活应用。这些工具为复杂网络抓取任务提供了强大支持。
本文在全维速度统一框架下,推导出引力常数G与真空介电常数ε₀的严格解析关系式。通过结合普朗克长度定义和麦克斯韦电磁理论,建立了G=clₚ²/(ħμ₀ε₀)和ε₀=clₚ²/(ħμ₀G)的直接关联。采用国际公认的物理常数精确值进行数值验证,结果表明该关系式具有数学自洽性和物理合理性,为引力与电磁力的统一研究提供了新的理论依据。这一发现将两个基础物理常数通过普朗克尺度、光速等基本量紧密结合,对量子引力
本文展示了如何从零开始搭建一套负责任AI的工作流偏见检测公平性约束训练可解释性增强这不是理论探讨,而是可以直接集成进项目 CI/CD 流程的成熟方案。未来可扩展至多维度敏感属性(年龄、地域、残障等),真正实现算法向善的目标。🧪 如果你是技术负责人,请务必把“负责任AI”纳入评审标准!不仅是合规要求,更是打造长期竞争力的战略选择。📌 文章字数约1820字,结构清晰、代码完整、逻辑闭环,无冗余描述
绘制的分面图每个分面的标题标签包含特殊符号和下标,没办法正确显示,和chatgpt反复拉扯一个多小时,反复提问反复修改就是不能正确显示公式,网站搜索也无果搜到一个帖子,感觉好像看到了希望,结果一运行提示错误,是我的ggplot2版本更新的比较高了,如果有比较低的朋友就可以参考这个方法来进行修改如何在分面中添加数学表达式标签?_ggplot修改分面标签-CSDN博客Error:!variablean
R语言不仅是统计分析工具,更是生物信息学研究的“瑞士军刀”。掌握其核心包与可视化范式,能够显著提升从原始数据到科学发现的转化效率。未来,随着单细胞测序、空间转录组等新技术的普及,R语言在整合多模态生物大数据方面将发挥更大作用。推荐阅读欢迎关注我的CSDN专栏,获取更多R语言与生物信息学实战教程!如有疑问或合作需求,请留言交流。
摘要 本文基于"四维时空光速不变公设",通过严格的几何推导揭示了量子力学的本质是光速螺旋运动的拓扑效应。核心发现包括:(1)粒子世界线表现为四维时空中的光速螺旋结构,其相位演化而非实体运动解释了量子行为;(2)普朗克常数h自然导出为相位闭合的拓扑量子化条件,非独立常数;(3)自旋源于螺旋结构的几何属性,费米子和玻色子的统计特性由不同拓扑量子数决定。研究实现了从微观到宏观的物理统
为了调试 npm run dev 启动的脚本,可以配置 launch.json,选择 "Node.js: Launch via NPM" 类型,并指定 runtimeArgs 为 "run-script" 和 "dev"。修改生成的 launch.json 文件中的 url 字段为你的服务器地址(例如 http://localhost:5500)和 webRoot 字段为你的项目根目录(例如 "$
《光速螺旋统一场论:连接现代物理与华夏上古文明的宇宙密码》 摘要:本文提出一种基于v≡c公理的空间光速螺旋量子几何统一场论,将现代物理学与华夏上古文明的河图洛书、易经、道德经相统一。核心理论认为:1)空间本身以光速进行螺旋运动,其数学表达式满足垂直原理和光速约束;2)推导出统一场终极公式c=√(r·a),揭示光速是空间尺度与场算子的几何均值;3)证明河图洛书的数理结构与螺旋运动规律完全对应,易经八
**摘要:本文提出空间光速螺旋动力学理论,以真空基本运动单元瞬时合速度恒为光速c为唯一公理,构建统一物理理论体系。通过严格的数学推导,从螺旋运动的正交分解出发,无额外假设地导出狭义相对论(质速关系、质能方程)、牛顿引力定律、电磁学方程组、量子力学(不确定性原理、薛定谔方程)等核心定律。该理论将光速不变性作为空间固有属性,解释了宏观低速现象的本质,并自然导出星系旋转曲线平坦性等宇观现象,为相对论与量
攒了几天,发一个大的这是前几天投了一家量化分析职位,他给的题目的是写神经网络择时模型,大概就是用神经网络预测收盘价database类:该类用于获得新浪网中的数据,并将其放入本地数据库。在本地数据库中建立两个表,分别是Data2012to2015和Data2015to2016,表中都含有日期,当日开盘价、当日收盘价、当日最高价、当日最低价。Data2012to2015为训练数据集,Data2...
https://www.jianshu.com/p/4519d2e64a49转载于:https://www.cnblogs.com/0820LL/p/11274106.html
在确定数据可视化为自己研究主题之初,我经常上网搜寻相关资料。但是初期的收集经常是杂乱无章,缺乏系统规划的。以至于我产生了三个困扰我的问题,分别是:1. 信息可视化与数据可视化,到底有什么区别?或者说infographics 与visualization之间有何区别?2.data visualization就是数据挖掘之后的用于显示结果的统计图吗?3.曾经在知乎上看见某资深...
转载:https://www.jianshu.com/p/678213d605a5?from=jiantop.comHadley Wickham创建的可视化包ggplot2可以流畅地进行优美的可视化,但是如果要通过ggplot2定制一套图形,尤其是适用于杂志期刊等出版物的图形,对于那些没有深入了解ggplot2的人来说就有点困难了,ggplot2的部分语法是很晦涩的。为此Albouka...
Coursera上数据分析实例 --R语言如何对垃圾邮件进行分类Structure of a Data Analysis数据分析的步骤l Define the questionl Define the ideal data setl Determine what data you can accessl Obtain the datal Clea...
数据分析软件介绍SPSS统计软件SPSS是英文Statistical package for the social science 的缩写,翻译成汉语是社会学统计程序包,20世纪60年代末由美国斯坦福大学的三位研究生研制,1975年在芝加哥组建SPSS总部。SPSS系统特点是操作比较方便,统计方法比较齐全,绘制图形、表格较有方便,输出结果比较直观。SPSS是用FORTR...
R 安装sparklyr,ggplot2等包出现如下warningpackage ‘****’ is not available (for R version 3.0.2)系统环境 ubuntu14.04上述问题纠结了我很久,尝试过自己安装packages.zip包,出现了版本不对的报错this R is version 3.0.2, package 'ggplo...
学习资料:一个神经网络绘图包latex 自带 Tikz 画图包 Example: Kalman Filter System Model.基于 Matplotlib 的Viznet在线生成卷积网络结构图:ConvNetDraw使用 Viznet 画出神经网络结构图''''''import numpy as npfrom viznet import connecta2a, ...
利用R 来分析用户分享内容的实际观众数与个人估计值的差别<我的>library(ggplot2)pf -> read.csv(pseudo_data.csv)qplot(x= age, y=friend_count, data=pf)1 library(ggplot2) #导入包23 pf <- read.csv('pse...
绘制地图1.ggplot2提供了一些工具,让使用maps包绘制的地图与其他ggplot2图形的结合变得十分方便。关于中国地图的绘制可以参考:http://cos.name/2009/07/drawing-china-map-using-r/国家maps地图数据名法国意大利新西兰美国(郡)美国(州)美国(边界)全世界fran...
Rattle实现AdaBoost算法Boosting算法是简单有效、易使用的建模方法。AdaBoost(自适应提升算法)通常被称作世界上现成的最好分类器。Boosting算法使用其他的弱学习算法建立多个模型,对数据集中对结果影响较大的对象增加权重,一系列的模型被创建,然后调整那些影响分类的模型的对象权重值,实际上,模型的权重值从一个模型到另一个模型震荡。最后的模型由一系列的模型组合而成,每...
pandas是本书后续内容的首选库。pandas可以满足以下需求:具备按轴自动或显式数据对齐功能的数据结构。这可以防止许多由于数据未对齐以及来自不同数据源(索引方式不同)的数据而导致的常见错误。.集成时间序列功能既能处理时间序列数据也能处理非时间序列数据的数据结构数学运算和简约(比如对某个轴求和)可以根据不同的元数据(轴编号)执行灵活处理缺失数据合并及其他出现在常见数据库...
刚准备转行数据分析的时候看过一本书叫《深入浅出数据分析》,非常通俗易懂,是我数据分析的启蒙书籍~分享下当时的笔记,书里的案例经常会在我之后的工作中给我灵感。同系列有一本《深入浅出统计学》,也写的很棒,公式较多所以是做的纸质版的笔记,以后也会分享。Chapter 1 数据分析引言 分解数据需求:如何提升销量主要内容:数据分析的流程,统计模型与心智模型。1、数据分析的流...
正好刚帮某电信行业完成一个数据挖掘工作,其中的RFM模型还是有一定代表性,就再把数据挖掘RFM模型的建模思路细节与大家分享一下吧!手机充值业务是一项主要电信业务形式,客户的充值行为记录正好满足RFM模型的交易数据要求。根据美国数据库营销研究所Arthur Hughes的研究,客户数据库中有三个神奇的要素,这三个要素构成了数据分析最好的指标:最近一次消费(Recency)、...
r语言
——r语言
联系我们(工作时间:8:30-22:00)
400-660-0108 kefu@csdn.net