
简介
该用户还未填写简介
擅长的技术栈
可提供的服务
Ai实战与应用
OpenClaw是一款功能强大的AI代理框架,支持多模态交互和技能扩展。本文详细介绍了从系统准备到完整配置的安装指南,涵盖Windows/macOS/Linux三大平台。内容包括Node.js环境配置、OpenClaw核心安装、模型提供商设置(如QwenPortal和通义千问)、常用命令操作以及故障排查方法。文章还提供了最佳实践建议,包括安全防护、性能优化和开发技巧,帮助用户高效使用该框架。通过清

解决微信小程序开发渲染层网络层错误导致图片无法显示问题

本文介绍了AI智能自动化剪辑应用案例,核心流程包括AI切片、IP视频运营分析、SOP运营管理和AI智能体优化。重点讲解了基于AutoClip工具的AI切片方案,涵盖环境部署、功能流程和常见问题处理。文章还详细阐述了视频数据分析方法(皮尔逊系数、PCA分析等)和短视频运营预测模型,提出四模块闭环系统架构,实现从内容生产到智能决策的全链路优化。该方案旨在解决短视频运营效率问题,通过AI技术赋能内容创作

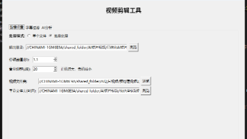
本文介绍了一个基于Qwen大模型的FFmpeg自动化视频处理系统,主要解决口播视频中的停顿画面、字幕敏感词过滤及内容分析等问题。系统采用分层模块化架构,包含视频自动裁剪、多策略字幕过滤和AI智能分析三大核心模块,支持批量处理与智能分类存储。创新点包括基于字幕时序的精准停顿检测、四级敏感词过滤体系,以及视频处理与AI分析的深度集成。实际应用表明,该系统能显著提升视频制作效率,平均处理时间缩短85%以

本次使用的Ollama版本为0.5.12,安装是deepseek-r1:8B模型,Ollama后续会持续更新中。本地部署deepseek大模型已经是比较常见的话题,由于官网的deepseek大模型访问量很高,容易出现服务器宕机,需要持续提交问题才能解决,很难及时满足解决用户需求,所以需要本地部署。由于电脑配置的问题,无法部署全版671B需要很高的运算设备,所有基于个人工作和生活使用,32B以下的模

Manus作为全球首款真正意义上的通用AI Agent,具备从规划到执行全流程自主完成任务的能力,如撰写报告、制作表格等。它不仅生成想法,更能独立思考并采取行动。由于Manus服务器问题与邀请码问题,MetaGPT团队仅用了3小时就复刻了一个开源版的manus,命名为OpenManus。为此我在测试该项目时,也发现一些问题,希望和大家一起交流学习。

本文介绍了AI智能自动化剪辑应用案例,核心流程包括AI切片、IP视频运营分析、SOP运营管理和AI智能体优化。重点讲解了基于AutoClip工具的AI切片方案,涵盖环境部署、功能流程和常见问题处理。文章还详细阐述了视频数据分析方法(皮尔逊系数、PCA分析等)和短视频运营预测模型,提出四模块闭环系统架构,实现从内容生产到智能决策的全链路优化。该方案旨在解决短视频运营效率问题,通过AI技术赋能内容创作

本文介绍了一套基于Flask+AI的智能招聘系统,旨在解决传统招聘中简历筛选效率低、技能匹配不准、面试协调繁琐等痛点。系统以Flask为后端框架,整合SQLite数据库、Ollama AI模型、PyPDF2等工具,实现用户与权限管理、职位配置、简历解析、AI技能匹配、面试安排、数据统计等全流程功能。核心亮点在于通过Ollama模型自动分析简历与职位匹配度,生成技能匹配清单和推荐指数,替代人工初筛;

基于大模型开发处理Excel应用程序到微信小程序提交发布,再次证明掌握基础的编程能力,借助AI模型是可以进行测试开发的。这之后我再次转向嵌入式开发,基于TTGO T-Display ESP32 WIFI 蓝牙 1.14英寸LCD开发板设计一款类似于《太空大战》的游戏,并成功在开发板上运行和操控,同时添加游戏剧情背景,BOOS,胜利的环境等等。提示:本次使用的大模型是deepseek-r1,以下是本

本文介绍了一个基于Qwen大模型的FFmpeg自动化视频处理系统,主要解决口播视频中的停顿画面、字幕敏感词过滤及内容分析等问题。系统采用分层模块化架构,包含视频自动裁剪、多策略字幕过滤和AI智能分析三大核心模块,支持批量处理与智能分类存储。创新点包括基于字幕时序的精准停顿检测、四级敏感词过滤体系,以及视频处理与AI分析的深度集成。实际应用表明,该系统能显著提升视频制作效率,平均处理时间缩短85%以








