
简介
该用户还未填写简介
擅长的技术栈
可提供的服务
暂无可提供的服务
修改文件,并执行再执行重起容器。具体配置,参考配置详解。可以查看日志,在启动容器后,第一次请求网页,会进行配置文件读取,可以看看有没有读取成功以及有无错误日志。进入 FastGPT 容器,可以通过ls data查看目录下是否成功挂载文件。可通过查看配置文件。可能不生效的原因挂载目录不正确配置文件不正确,日志中会提示,配置文件需要是标准的 JSON 文件。修改后,没有再,restart 是不会重新挂

此外,随着改进版Transformer架构(如Reformer、Longformer和Switch Transformer等)的出现,其在资源利用效率和处理超长序列的能力上得到了进一步优化和增强。Transformer组件详解:描述了Transformer的几个关键方面,如编码器包含六个包含自我注意力和前馈神经网络两层子层的块,而解码器同样包含六个块,但比编码器多一个用于处理编码器输出的多头注意力

大模型指令微调(Instruction Tuning)是一种针对大型预训练语言模型的微调技术,其核心目的是增强模型理解和执行特定指令的能力,使模型能够根据用户提供的自然语言指令准确、恰当地生成相应的输出或执行相关任务。指令微调特别关注于提升模型在遵循指令方面的一致性和准确性,从而拓宽模型在各种应用场景中的泛化能力和实用性。在实际应用中,我的理解是,指令微调更多把LLM看作一个更智能、更强大的传统N

基于 transformers 架构的模型已成为 NLP 中最先进的解决方案。“transformer”一词确实是著名 BERT、GPT3 和如今大受欢迎的 ChatGPT 名称中的字母“T”所代表的意思。应用这些模型时常见的障碍是输入长度的限制。例如,BERT 模型无法处理长度超过 512 个 token 的文本(粗略地说,一个 token 与一个单词相关联)。Devlin(BERT 的作者之一

一个大语言模型微调工具箱。由 MMRazor 和 MMDeploy 联合开发。以数据集为例基于 InternLM-chat-7B 模型,用 MedQA 数据集进行微调,将其往医学问答领域对齐。此时,我们重新建一个文件夹来玩“微调自定义数据集”把前面下载好的internlm-chat-7b模型文件夹拷贝过来。别忘了把自定义数据集,即几个.jsonL,也传到服务器上。

注意力算子和Transformer架构的引入使得我们可以创建大规模的,能够处理各种模态的模型。这一进步主要归因于算子的多功能性和架构的适应性。最初,它们主要应用于语言模型,但很快就扩展到支持视觉处理骨干,并最终用于集成多种模态的模型。随着复杂的大语言模型的激增,尤其是它们在上下文学习方面的能力的进步,鼓励研究人员将这些模型的范围扩大到多种模态,既作为输入又作为输出。这种扩展促使了像GPT-4V和G

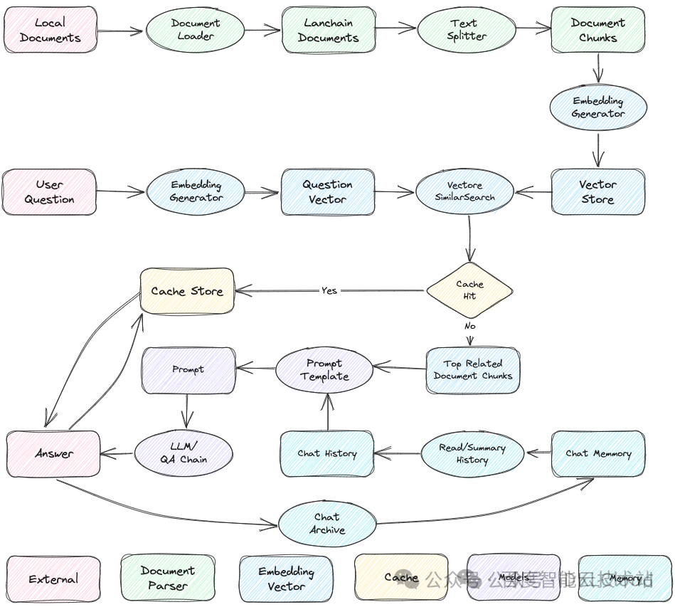
在大模型逐渐普及的今天,Retrieval-Augmented Generation(RAG)作为提升模型可靠性和知识覆盖的重要技术方案,越来越多地被用于企业问答、文档助手、客户支持等场景。本文将带你从 0 开始,基于 LangChain 框架,逐步实现一个可落地的 RAG 系统。

一言以蔽之,GPU不管是处理图形渲染、数值分析,还是处理AI推理。底层逻辑都是将极为繁重的数学进行任务拆解,化繁为简。然后,利用GPU多流处理器的机制,将大量的运算拆解为一个个小的、简单的运算,并行处理。我们也可以认为一个GPU就是一个集群,里面每个流处理器都是一颗CPU,这样就容易理解了。以上是关于GPU概念、工作原理的简要介绍。说是简单,其实在图形处理方面,还有很多深层次的处理逻辑没有展开,比

随着大语言模型(LLM)的迅猛发展,将其应用于教育领域的讲义问答成为可能。然而,传统大模型在处理超出训练数据范围的专业问题时,往往会出现 “幻觉”( 即捏造不正确的内容),降低回答的可信度。为了解决这一问题,业界提出了 检索增强生成(RAG,Retrieval-Augmented Generation) 技术。简单来说,RAG 就像让模型在开卷考试 —— 在回答问题前,先从外部知识库(如讲义文档)

从技术工程角度来看,利用向量数据库结合大型 AI 模型来构建领域知识库系统的实现并不复杂,然而,这一领域仍然面临着不少挑战和潜在的改进空间。在本文中,我们已经讨论了一些解决方案和技术,但仍然有许多可能的改进和未来发展方向值得深入研究。首先我们认为关键点还是解决向量检索的召回准确性和超长文本处理能力是两个难点,这些方面可能还有更好的方式。此外,大模型本身的能力和文档质量是系统性能的关键因素,因此需要








