
简介
该用户还未填写简介
擅长的技术栈
可提供的服务
暂无可提供的服务
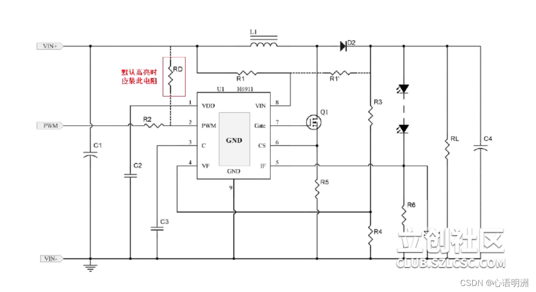
H6911可以实现高精度的恒流效果,输出电流恒流精度≤±3%,电压工作范围为2.6-40V,可以轻松满足锂电池及中低压的应用需求,输出耐压仅由MOS耐压决定。PWM调光支持高辉应用,支持1K以上的PWM调光频率,分辨率超过1000:1,芯片设计数转模调制功能,调光全程无频闪。H6911是一款外围电路简洁的宽调光比升压调光LED恒流驱动器,可适用于2.6-40V输入电压范围的LED恒流照明领域。l

的无线网卡,Hyper-V 在使用无线网卡创建虚拟网卡的时候会自动在无线网卡与虚拟网卡之间建立一个网桥,然后只要虚拟网卡是开启状态,网速就会奇慢无比,关闭虚拟机,禁用虚拟网卡后网速又可以恢复。但是最小安装的虚拟系统不支持鼠标,不可与 Windows 互通粘贴板,且窗口大小固定不可调节,而我希望的是可以在 Windows 下无缝使用,所以我还需要开启 ssh 服务,然后才能在 Windows 下使用

using (var mmf = MemoryMappedFile.CreateFromFile(@"c:\内存映射文件.data", FileMode.Open, "公用名"))Console.WriteLine("{1}位置:{0}", reader.ReadInt32(), i);using (var stream = mmf.CreateViewStream()) //创建文件内存视图流

【代码】GD32 单片机 硬件I2C死锁解决方法。

CPU-Z是主要用于查看处理器、主板和内存信息的软件。官网可以下载不同皮肤的版本,也有专门的中文版。打开软件,主界面下是CPU的参数信息。注意,这里的“名字”一栏,并非是处理器的准确名称,是CPU-Z根据规格判断出来的,而“规格”一栏标注的名称才是处理器真正的名字。说到处理器名字,像上图这样在“规格”一栏没写出来具体型号的,后面还带有(ES)标识的,这类处理器属于工程样品,是非正式渠道销售的产品。

的无线网卡,Hyper-V 在使用无线网卡创建虚拟网卡的时候会自动在无线网卡与虚拟网卡之间建立一个网桥,然后只要虚拟网卡是开启状态,网速就会奇慢无比,关闭虚拟机,禁用虚拟网卡后网速又可以恢复。但是最小安装的虚拟系统不支持鼠标,不可与 Windows 互通粘贴板,且窗口大小固定不可调节,而我希望的是可以在 Windows 下无缝使用,所以我还需要开启 ssh 服务,然后才能在 Windows 下使用

https://github.com/liaochong/myexcel/wiki








