
简介
该用户还未填写简介
擅长的技术栈
可提供的服务
暂无可提供的服务
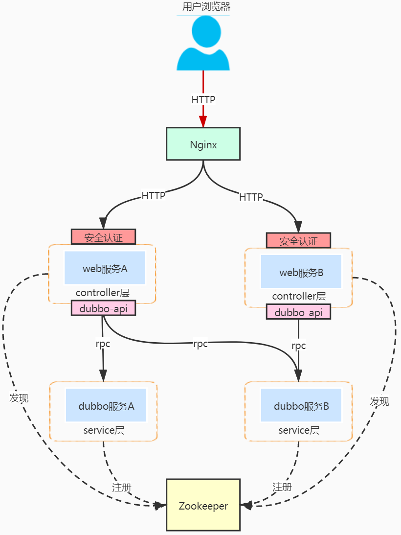
分布式架构项目 --- 系统拆分、独立部署、服务模块解耦;随之而来的分布式事务、数据一致性、分布式架构下的并发安全问题; 除了可以利用数据库级别的乐观、悲观锁;以及借助redis原子性SETNX实现分布式锁,还可以利用注册中心Zookeeper实现分布式锁Zookeeper的功能特性:- 顺序一致性: 从同一个客户端发起的请求,最终严格按照顺序应用到ZooKeeper- 原子性: 所有的事务请求结

Vue框架内容管理vue-cli创建项目梳理vue3项目的目录vue2中使用路由模块vue2中使用axios组件库vue组件库和bootstrap的区别Element UI按需引入==vue-cli打包的项目,创建vue.config.js,进行配置==拦截器请求拦截器Token认证请求拦截器 -- Loading效果Proxy跨域代理配置proxy代理Proxy代理和baseURL结合问题综合列

Cfeng 个人扩展的项目很多,常见的单机项目各种系统就借助脚手架和之前的代码迅速就可以建立, 在这个微服务项目之前做的是MinRPC,该微服务项目的目的是为一方面构建一套模板代码,另一方面是为了方便自己的使用; 除Offer Campus项目,个人维护的项目还有Cfeng.net【传统单机项目,但使用的MCVM模式】, Cfeng.net短暂上线过一段时间,目前在进行功能完善(因为是一个人,所以

内容导航分组丢失和延时发生原因四种分组延时节点处理延迟排队延迟传输延时Transmission传播延时 Propagation使用cmd命令tracert 和 tracerert 来检查延迟分组丢失吞吐量(有效的数据量)协议层次服务的类型面向连接的服务无连接的服务协议protocol与服务service服务和协议的联系数据单元 data unitInternet协议栈 --- 分层ISO/OSI参

SpringBootSpringBoot开发技术 — 应用程序安全,Spring security,ShiroWeb开发中还有一个要点就是应用程序的安全性,比如一般通过登录验证保护用户的个人资源,会员制度将会员和普通用户享用的功能区分,管理系统要进行角色进行相关的权限的管理,安全管理框架: Spring Security和Shiro,Shiro为轻量级,主要就是一个验证器RBAC role bas

WorkProj------本文introduce SaaS的相关内容------> 昨天cfeng已经介绍过云原生了,其实就是应用在设计上就要围绕Cloud,代表技术就是容器化和微服务、DevOps和区别于传统瀑布模型的持续更新设计; 同时cfeng的work代表性除了云原生之外,还包含的另一个特点就是==SaaS架构==>> 本文将介绍SaaS的相关内容和cfeng结合work项目对于SaaS

java.io基于流模型实现,提供File抽象,输入输出流等IO功能,交互方式为同步阻塞(读取时不能干其他事情并且必须等待读取完成close),读取输入流或者写入输出流动作完成close之前,**线程就会一直阻塞**, 代码简单,但是IO效率低下,传统的inputstream,outputstreamjava.net 下面提供网络API,也就是网络编程,提供了Socket接口等,基于TCP/IP协

计算机网络养成内容导航计算机网络养成网络边缘应用进程和应用进程联系的模式客户/服务器模式C/S架构对等模式(peer--peer)模式网络边缘,采用网络设施的面向连接服务目标:握手:TCP--传输控制协议【传输层】 Transmission Control ProtocolTCP服务(PFC7931)网络边缘:采用基础设施的无连接服务目标:UDP-用户数据报协议User Datagram prot

数据库Mysql,要正确模拟线上环境,需要给数据库填充亿级数据,传统插入Insert插入数据过慢使用Java等语言连接数据库操作MySQL,除了语言本身损耗,还包括语言和数据库连接的损耗;所以要给数据库增大数据量,不推荐使用语言连接的方式除了第三方工具,这里给出3种解决方案来填充亿级数据

广搜讲解目录广搜回顾广搜题目noj1541八数码问题题目描述:题目要求即样例题目分析题解代码【注解详细】---理解BFSnoj1652 僵尸来了题目描述题目要求及样例题目分析题目代码(注解详细)广搜回顾上一篇博客我已经和大家从整体上分析了广搜bfs,深搜dfs和递归,对于广搜,举了一道例题,就是noj的加一乘二平方,当时借助这个题目就和大家分享了bfs求解的一般模式----取出根节点u,扩展u,当








