
简介
该用户还未填写简介
擅长的技术栈
可提供的服务
暂无可提供的服务
如今,大模型技术就像一把神奇的钥匙,为产品开发打开了新世界的大门。无论是个人开发者想要借助这项技术来提升自己的技能和打造酷炫的产品,还是企业团队希望通过它在商业战场上取得竞争优势,都得学会运用大模型进行产品的全流程开发。这篇文章讲介绍个人开发者和组织级别的大语言模型(LLM)产品开发流程参考。

推理型大模型(Reasoning Large Language Models)例如等在数学和编程等复杂领域展现了令人印象深刻的能力。它们成功的关键因素之一在于它们应用了(Long Chain-of-Thought, Long CoT)的特性,这种特性增强了模型的推理能力,使其能够解决复杂的问题。。包括其格式和学习方法。关注反思过程中的反馈和优化策略中的细化技术。涉及长链推理的关键改进,包括规模扩展

回顾2023年RAG技术的发展,检索增强生成(Retrieval-Augmented Generation,RAG)技术彻底改变了人工智能模型的工作方式,它将生成式人工智能的优势与检索现实世界文档的精确性相结合。通过从外部来源提取相关数据,RAG使得人工智能能够生成更准确且上下文更合适的答案。

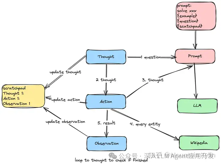
以上就是我在研究这4种LLM Agentic工作流中对于Prompt提示所得与思考。在我们探索之旅的尾声,若您意犹未尽,渴望亲自操刀,将理论付诸实践,那么黄佳老师这本《大模型应用开发:动手做AI Agent》将是您理想的选择。如果您渴望更全面地理解这一领域的核心理论与实践,以下这部图解GPT著作将是您不可或缺的伴侣。读者福利:如果大家对大模型感兴趣,这套大模型学习资料一定对你有用如果你是零基础小白

本文介绍了利用Ollama+RagFlow搭建本地知识库问答系统的实现方案。通过Docker部署RagFlow服务,连接本地Ollama运行的Qwen2大模型,实现文档上传、知识库构建和自然语言交互功能。文章详细记录了安装部署过程,包括系统要求、Docker配置、模型连接和知识库创建等关键步骤,并展示了实际问答效果。作者指出该方案在个人场景下表现良好,但在企业级应用中需要结合多路召回、重排序等技术

Awesome-Chinese-LLM 整理了开源的中文大模型相关资源,包括开源底座模型、垂直领域微调模型应用、数据集及教程等。目前,收录的资源已超过100个,涵盖了从小型到大型的多种模型,如ChatGLM、LLaMA、Baichuan、Qwen等。以规模较小、可私有化部署、训练成本较低的模型为主。

二、大模型发展现状目前大模型发展笼统的可以分为两个部分,自然语言处理大模型(Qwen语言系列等)和多模态大模型,同时多模态大模型又分为多模态理解(Qwen-VL、Qwen-Audio等)和多模态生成(万相、EMO等)。自然语言处理在自然语言处理领域,短短的2个月内,大家已经看到了价格的急剧下降,这是得益诸如OpenAI的ChatGPT系列、Llama、通义、GLM等标志性大模型的发布和应用,也代表

通过以上七个阶段的学习,您将能够建立起对大规模预训练模型的深刻理解,并掌握其在实际应用中的技巧。记得在学习过程中保持好奇心和探索精神,积极尝试新技术并参与社区讨论。希望这份学习路线图能帮助您成功踏上大规模模型的学习之旅!

机器学习(Machine Learning,ML)是实现人工智能的核心方法,是从有限的观测数据中“学习”(or“猜测”)出一个具有一般性的规律,并利用这些规律对未知数据进行预测的方法。

本文作者调研了多个开源RL训练框架,重点分析了VERL、Slime、AReaL和RL2的优缺点。文章探讨了同步与异步训练架构、GPU编排、数据流向等关键技术问题,以及训练与推理引擎间的gap解决方案。针对多模态模型在真实环境中的RL训练需求,作者最终选择了AReaL框架,因其异步训练能力和环境适配性更优。








