
简介
该用户还未填写简介
擅长的技术栈
可提供的服务
暂无可提供的服务
本系列文是笔者在阅读人工智能、自然语言处理、知识图谱等相关书籍的过程中,结合导图所做的笔记梳理。① 本文源自:2022年《知识图谱发展报告》by 中国中文信息学会、语言与知识计算专委会。② 梳理内容:第三章 实体抽取。

本文主要讲解了与AI相关的一些Python基础语法中的集合操作,包括:列表(list)、元组(tuple)、字典(dict)、集合(set)。

隐马尔可夫模型 HMM:一、马尔科夫链;二、HMM 的基本概念(1、HMM 背景与定义,2、HMM 的两个基本假设,3、确定 HMM 的两个空间和三组参数);三、HMM 三个基本问题 | 导图;四、HMM 的前向算法、维特比(Viterbi)算法;五、案例:Viterbi 算法的代码实现

矩阵就是二维数组,下面是一个 m 乘 n 的矩阵,它有 m 行 n 列,每行每列上面都有一个元素,每个元素都有行标 i 和列标 j,......

本系列文是笔者在阅读人工智能相关书籍的过程中,结合导图所做的笔记梳理。① 本文源自:2018年《人工智能导论》李德毅;② 梳理内容:书中中间章节部分(知识获取篇),分别为:05 搜索技术、06 群智能算法、07机器学习、08 人工神经网络与深度学习

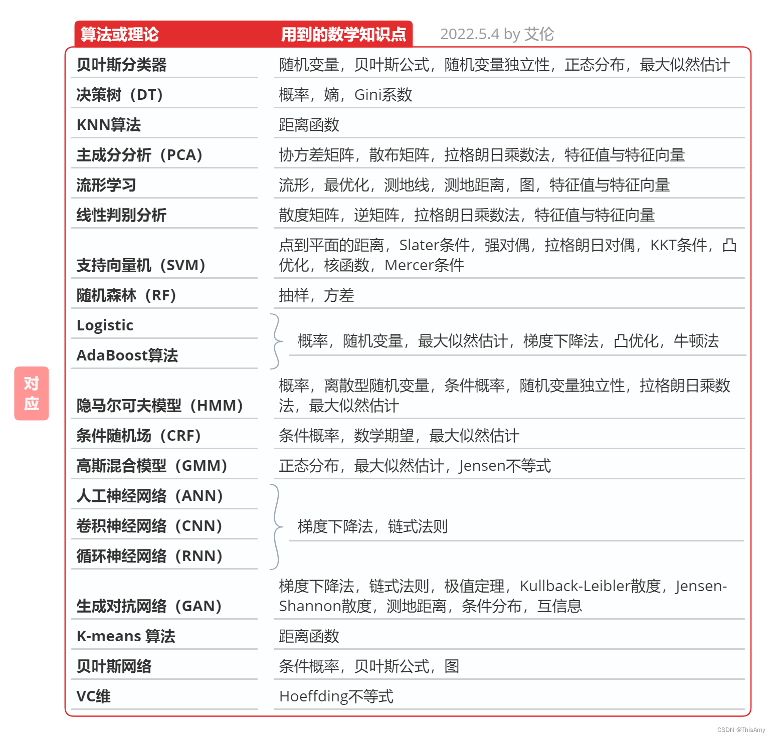
人工智能需要一些必要的数学知识,这对后续理解机器学习、深度学习的算法有帮助,会理解得更加透彻。

本文主要针对函数进行了讲解,包括函数的定义与调用、函数的返回值、变量的作用域 ....... 递归等

本节讲解Python开发环境搭建,主要包括:Python开发环境选择及下载、Miniconda安装和测试、Pycharm安装和代码运行、Jupyter安装和代码运行 以及 Python虚拟环境的搭建与开发环境配置。

本文是笔者在阅读《人工智能导论》李德毅的书籍过程中,结合导图所做的笔记梳理。梳理内容:书中前四章(绪论及知识表示篇),分别为:01绪论、02概念表示、03知识表示、04知识图谱。

导数是微积分中最核心的概念。尤其是对于机器学习和深度学习来说,更多的会使用到微积分中的微分,导数更是微积分尤其是微分中的支柱了。








