
简介
该用户还未填写简介
擅长的技术栈
可提供的服务
暂无可提供的服务
文章目录一、分布式解决方案Seata介绍1.1 什么是Seata1.2 Seata的三大角色1.3 AT模式设计思路第一阶段第二阶段整体执行流程1.4 设计亮点1.5 存在的问题性能损耗性价比全局锁二、Seata实战 - 快速开始2.1 Seata Server(TC)环境搭建2.2 db存储模式+Nacos(注册&配置中心)部署步骤一:下载安装包步骤二:建表(仅db模式)步骤三:修改st

一、Redis集群方案比较1、哨兵模式在redis3.0以前的版本要实现集群一般是借助哨兵sentinel工具来监控master节点的状态,如果master节点异常,则会做主从切换,将某一台slave作为master。哨兵的配置略微复杂,并且性能和高可用性等各方面表现一般,特别是在主从切换的瞬间存在访问瞬断的情况,而且哨兵模式只有一个主节点对外提供服务,没法支持很高的并发,且单个主节点内存也不宜设

内容:Dubbo中propertie文件解析以及处理原理Dubbo中@Service注解解析以及处理原理Dubbo中@Reference注解解析以及处理原理文章目录一、整体架构和流程二、@EnableDubbo三、 DubboConfigConfigurationRegistrar3.1 DubboConfigBindingRegistrar3.2 DubboConfigBindingBeanPo
文章目录背景:微服务中存在的问题调用链产品选型探针性能对比一、skywalking是什么谁在使用Skywalking1.1 Skywalking主要功能特性1.2 Skywalking整体架构1.3 SkyWalking 环境搭建部署1.3.1 下载 SkyWalking1.3.2 搭建SkyWalking OAP 服务1.4 SkyWalking中三个概念二、SkyWalking快速开始2.1

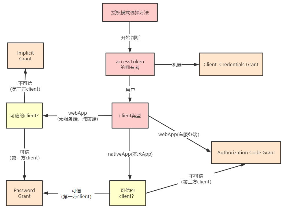
文章目录一、OAuth2.0介绍1.1 应用场景1.2 基本概念1.3 优缺点二、OAuth2的设计思路2.1 客户端授权模式授权码模式简化(隐式)模式密码模式客户端模式2.2 令牌的使用2.3 更新令牌三、Spring Security OAuth2快速开始3.1 授权服务器3.2 整体架构3.3 授权码模式一、OAuth2.0介绍OAuth(Open Authorization)是一个关于授权

一、简介Optional类是Java8为了解决null值判断问题,借鉴google guava类库的Optional类而引入的一个同名Optional类,使用Optional类可以避免显式的null值判断(null的防御性检查),避免null导致的NPE(NullPointerException)。我们来看一段代码:public static String getGender(Student st
一、冯诺依曼计算机模型详解现代计算机模型是基于-冯诺依曼计算机模型计算机在运行时,先从内存中取出第一条指令,通过控制器的译码,按指令的要求,从存储器中取出数据进行指定的运算和逻辑操作等加工,然后再按地址把结果送到内存中去。接下来,再取出第二条指令,在控制器的指挥下完成规定操作。依此进行下去。直至遇到停止指令。程序与数据一样存贮,按程序编排的顺序,一步一步地取出指令,自动地完成指令规定的操作是计算机
文章目录一、什么是 Nacos1.1 Nacos 架构1.2 Nacos Server部署1.2.1 单机模式1.2.2 集群模式一、什么是 Nacos官方文档: https://nacos.io/zh-cn/docs/what-is-nacos.htmlNacos 致力于帮助您发现、配置和管理微服务。Nacos 提供了一组简单易用的特性集,帮助您快速实现动态服务发现、服务配置、服务元数据及流量管

文章目录jenkins/jenkins:lts 容器安装这些工具,其实 jenkins 镜像中已经包含了jdk,我们只不过把容器中这些工具的路径找出来,配置下路径即可,所以有如下两种方式:方式一(推荐)先进入 jenkins 的容器中docker exec -it jenkins容器id /bin/bashjdk然后通过echo $JAVA_HOME来查看 java 路径在/usr/local中,







