
简介
该用户还未填写简介
擅长的技术栈
可提供的服务
暂无可提供的服务
导致控制台报错,而且还会影响js的继续执行。同时执行两句console.log,执行第一句时报错了第二句就不再执行了。✅ 2、取了不该取的属性,比如数组取属性值,对象取length值,肯定是不行的。程序中出现错误:“TypeError:无法读取未定义的属性(读取’0’)”✅ 1、对象本身为空 undefined,那么取什么值都是不行的,先确认报错位置调用对象的类型,不确定的打印下。然后做空值判断即
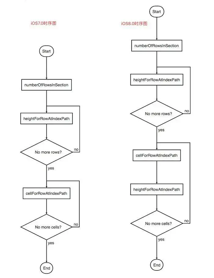
有些情况下我们可能会去快速的滑动列表,这时候其实会有大量的cell对象被创建、被重用,其实我们可能只是去浏览列表停止的那一页的上下一定范围内的信息,前面快速划过的那些信息对我们来说都是无用的。它们的区别是当前屏幕渲染操作是在当前屏幕缓冲区完成,而离屏渲染会在另外一个新开辟的缓冲区完成渲染操作,开启离屏渲染的代价就是需要新开辟一块新的缓冲区,在渲染的过程中还会多次切换上下文,这些都是很消耗性能的。方

vscode文件模板vue.json的配置方法
在适配 iOS 18 + xcode 16时遇到的问题,记录一下。

加载Vue的组件时候,程序报如下错误,但是还能正常运行报错原因:生命周期钩子函数mounted: {}是否有声明了未定义方法或是只声名了钩子函数。解决方案:如上图所示,在Channel.vue文件中找到 mounted方法,修改如下:1、将mounted: {} 删除掉2、 将mounted: {} 改为mounted(){}...
Operation too slow. Less than 100 bytes/sec transferred the last 5 seconds

导致控制台报错,而且还会影响js的继续执行。同时执行两句console.log,执行第一句时报错了第二句就不再执行了。✅ 2、取了不该取的属性,比如数组取属性值,对象取length值,肯定是不行的。程序中出现错误:“TypeError:无法读取未定义的属性(读取’0’)”✅ 1、对象本身为空 undefined,那么取什么值都是不行的,先确认报错位置调用对象的类型,不确定的打印下。然后做空值判断即
此命令的目的是设置最大文件上限改为 500M (52428000=500×1024×1024,即500M)上传项目到Git上,当某个文件大小超过100M时,就会上传失败,因为默认的限制了上传文件大小。如果需要上传超过100M的文件,就需要我们自己去修改配置。之前git中的配置是没有这一项的,执行完以上语句后输入。可以看到配置项的最下面多出了一行我们刚刚配置的内容。此时,可以重新上传提交仓库文件了。

uni-app—拦截处理(拦截网络请求和 tabBar切换)
导致控制台报错,而且还会影响js的继续执行。同时执行两句console.log,执行第一句时报错了第二句就不再执行了。✅ 2、取了不该取的属性,比如数组取属性值,对象取length值,肯定是不行的。程序中出现错误:“TypeError:无法读取未定义的属性(读取’0’)”✅ 1、对象本身为空 undefined,那么取什么值都是不行的,先确认报错位置调用对象的类型,不确定的打印下。然后做空值判断即







