
简介
该用户还未填写简介
擅长的技术栈
可提供的服务
暂无可提供的服务
腾飞智能助手(开源版)是基于钉钉平台的AI助手,集成了DeepSeek-V3大模型、知识库、记忆系统和多种工具能力。课程提供从基础入门到企业级项目落地的全流程指导,涵盖系统架构设计、开发环境配置、核心业务逻辑实现及部署。通过实践学习大模型深度集成、向量数据库构建、多工具动态调度等关键技术,打造具备智能对话、知识检索与任务处理能力的AI助手,帮助开发者构建可落地的AI应用开发能力。

腾飞智能助手(开源版)是基于钉钉平台的AI助手,集成了DeepSeek-V3大模型、知识库、记忆系统和多种工具能力。课程提供从基础入门到企业级项目落地的全流程指导,涵盖系统架构设计、开发环境配置、核心业务逻辑实现及部署。通过实践学习大模型深度集成、向量数据库构建、多工具动态调度等关键技术,打造具备智能对话、知识检索与任务处理能力的AI助手,帮助开发者构建可落地的AI应用开发能力。

文章介绍了使用Gemini 3的五种无需下载的方法:1)Google AI Studio支持聊天和创建网页应用;2)Google Gemini可创作图片、写作等但有限额;3)LMArena是体验和比较不同大模型的平台;4)ZenMux提供免费版和API接入;5)Google Antigravity是IDE但国内使用不便。这些方法直接在线使用,适合不同需求的用户。

文章介绍了使用Gemini 3的五种无需下载的方法:1)Google AI Studio支持聊天和创建网页应用;2)Google Gemini可创作图片、写作等但有限额;3)LMArena是体验和比较不同大模型的平台;4)ZenMux提供免费版和API接入;5)Google Antigravity是IDE但国内使用不便。这些方法直接在线使用,适合不同需求的用户。

RAG(检索增强生成)技术旨在解决大语言模型专业领域知识不足的问题。其核心流程包括数据清洗、文档分块、Embedding嵌入、检索和生成五个关键步骤。文章详细介绍了不同分块策略和检索方法,帮助开发者构建更精准、高效的RAG系统,提升大模型在专业领域的回答质量。

RAG(检索增强生成)技术旨在解决大语言模型专业领域知识不足的问题。其核心流程包括数据清洗、文档分块、Embedding嵌入、检索和生成五个关键步骤。文章详细介绍了不同分块策略和检索方法,帮助开发者构建更精准、高效的RAG系统,提升大模型在专业领域的回答质量。

本文分享了AI Agent开发的实践经验,包括开发前的准备工作(定义成功标准、评测用例集、提示词初始化)和五大调优技巧:结构性提示词设计、减少Few shot、精简输入、拆分小Agent、考虑版本回滚。文章强调好的Agent是在不断测试、迭代、优化中"长"出来的,并提供了具体案例和解决方案,帮助开发者高效构建高质量的AI Agent。

本文分享了AI Agent开发的实践经验,包括开发前的准备工作(定义成功标准、评测用例集、提示词初始化)和五大调优技巧:结构性提示词设计、减少Few shot、精简输入、拆分小Agent、考虑版本回滚。文章强调好的Agent是在不断测试、迭代、优化中"长"出来的,并提供了具体案例和解决方案,帮助开发者高效构建高质量的AI Agent。

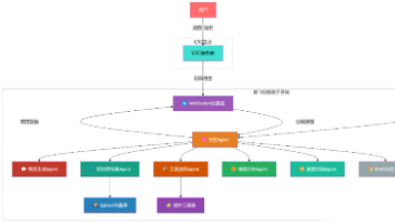
本文系统介绍大模型智能体架构设计,涵盖单Agent三大核心能力(规划、工具使用、记忆)及优化方法,工作流编排模式,多智能体系统架构与协作机制,以及从低代码到高代码的演进。帮助开发者理解和实现高效可控的AI智能体系统。

本文系统介绍大模型智能体架构设计,涵盖单Agent三大核心能力(规划、工具使用、记忆)及优化方法,工作流编排模式,多智能体系统架构与协作机制,以及从低代码到高代码的演进。帮助开发者理解和实现高效可控的AI智能体系统。








