
简介
该用户还未填写简介
擅长的技术栈
可提供的服务
暂无可提供的服务
在贝叶斯概率论中,如果后验分布 p(θx)与先验概率分布 p(θ)在同一概率分布族中,则先验和后验称为共轭分布,先验称为似然函数的共轭先验。

OCR(Optical Character Recognition):光学字符识别,是指对图片文件中的文字进行分析识别,获取的过程。Tesseract:开源的OCR识别引擎,初期Tesseract引擎由HP实验室研发,后来贡献给了开源软件业,后经由Google进行改进,消除bug,优化,重新发布,支持100多种语言。

Tensor之于PyTorch就好比是array之于Numpy或者DataFrame之于Pandas,都是构建了整个框架中最为底层的数据结构;Tensor与普通的数据结构不同,具有一个极为关键的特性——自动求导。

其次,逻辑回归提供了对结果的解释和推断能力,模型的系数可以揭示哪些特征对分类结果的影响较大或较小。最后,逻辑回归对于数据中的噪声和缺失值具有一定的鲁棒性,能够适应现实世界中的不完美数据。综上所述,逻辑回归是一种强大而实用的分类算法,在许多实际应用中被广泛采用。逻辑回归(Logistic Regression, LR)又称为逻辑回归分析,是一种机器学习算法,属于分类和预测算法中的一种,主要用于解决二

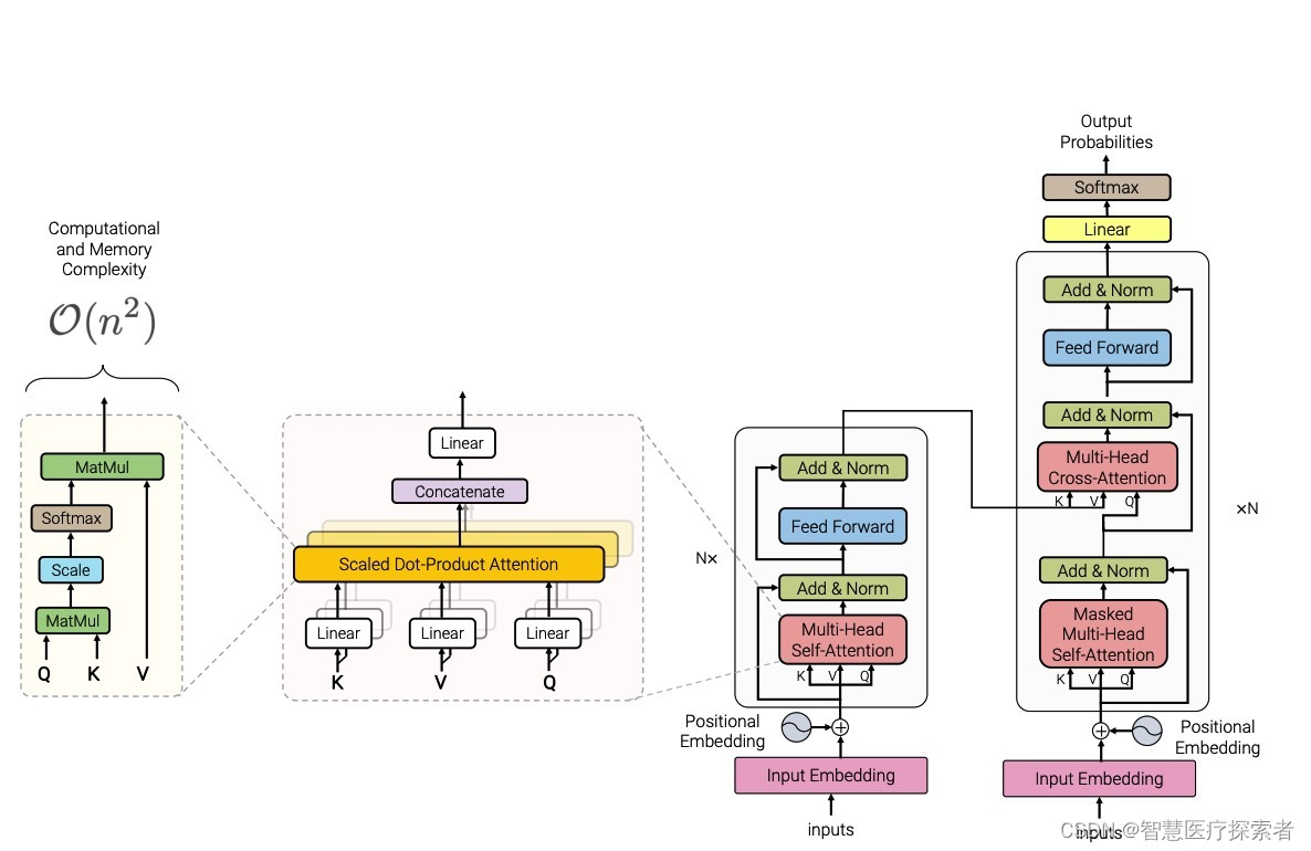
Transformer提供了一种强大的架构,而GPT则是这种架构在特定领域(如文本生成)的一个成功应用。随着深度学习和NLP技术的发展,Transformer架构和基于它的各种模型(如GPT)将继续在多个领域发挥重要作用。

Segment Anything Model (SAM)来源于Facebook公司Meta AI实验室。据Mata实验室介绍,SAM 已经学会了关于物体的一般概念,并且它可以为任何图像或视频中的任何物体生成 mask,甚至包括在训练过程中没有遇到过的物体和图像类型。SAM 足够通用,可以涵盖广泛的用例,并且可以在新的图像领域上即开即用,无需额外的训练。在深度学习领域,这种能力通常被称为零样本迁移(

Dubbo是一个高性能、轻量级的开源Java RPC(Remote Procedure Call)框架。由阿里巴巴开发并贡献给Apache基金会,Dubbo主要用于构建分布式服务应用。它提供了一系列服务治理和运行时特性,旨在通过高效的远程服务调用简化分布式系统的开发和维护。

FFmpeg 是一个非常强大和灵活的开源工具集,用于处理音频和视频文件。它提供了一系列的工具和库,可以用于录制、转换、流式传输和播放音频和视频。

人工智能英文缩写为AI,是一种由人制造出来的机器,该机器可以模仿人的思想和行为,从而体现出一种智能的反应。

人工智能(Artificial Intelligence):人工智能是一个广泛的概念,指的是使计算机系统具备像人类一样的智能和能力。人工智能涵盖了包括机器学习和深度学习在内的各种方法和技术,旨在让计算机能够感知、理解、推理、学习和解决问题。人工智能的目标是模拟和实现人类智能的各个方面,以改善生活、提高效率和解决复杂的问题。机器学习(Machine Learning):机器学习是一种人工智能的方法和









