
简介
该用户还未填写简介
擅长的技术栈
可提供的服务
暂无可提供的服务
GC6119是双通道5V低压步进电机驱动器。具有低噪音、低振动的特点,特别适用于相机的变焦和对焦系统,万向节和其他精密、低噪声的STM控制系统。该芯片为每个通道集成了256微步驱动器。客户可以方便地调整驱动器的参数。内置2通道LED驱动器,和一个直流电机驱动器的IR-cut。用于STM的256u步驱动技术,具有超低噪声特性。内置1个直流电机程防,用于IR-cCLR。内置2个STM驱防程序,用于座改

GC3910是一款具有12V H 桥驱动芯片,电压范围工作在4~18V,每个通道能提供高达0.8A的持续输出电流,具有PWM(IN/IN)输入接口,与行业标准器件兼容,并具有过温保护功能。GC3910采用SSOP16封装,产品适用于摇头机,舞台灯,打印机,白色家电等上面,大电流,具有短地短电源保护等功能。

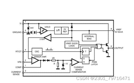
B3844是专为脱线和Dc-Dc开关电源应用设计的恒频电流型Pwd控制器内部包含温度补偿精密基准、供精密占空比调节用的可调振荡器、高增益混放大器、电流传感比较器和适合作功率MOST驱动用的大电流推挽输出颇以及单周期徊滞式限流欠压锁定、死区可调、单脉冲计数拴锁等保护电路。● 封装形式: DIP8、 SOP8。● 起动电流小 (<0.5mA)● 工作频率 可达500kHz。● 具有徊滞特性的欠压锁定。

GS016 直流有刷电机调速电路。输出端内置14V钳位结构,通过桥接内部电阻网络,可以改变PWM占空比输出,达到控制电机转速作用。采用SOP14封装形式。GS069 直流有刷电机调速电路。通过外接电阻网络,改变与之相接的VMOS管的输出,达到控制电动工具转速的作用。采用SOP8封装形式。

3. 当外部漏电时,用测试电路开关闭合来模拟时,有约15mA的电流是不经过感测变压器的,这样火线电流不等于零线电流,就会在感应变压器的次级产生感应电压,由于次级线圈的一端接在13V的基准端,另一端一定大于13V,通过C1耦合后到达1脚( 7脚与1脚外部接反馈电阻)经过内部感测放大器放大后在7脚输出,当7脚电压V7减3脚电压V3超过±7.2 V,SCR驱动电路输出高电平触发外部SCR;1、应用场景:

D3485是一款5V供电、半双工的RS-485收发器,芯片内部包含一路驱动器和一路接收器。D3485使用限摆率驱动器,能显著减小EMI和由于不恰当的终端匹配电缆所引起的反射,并实现高达10Mbps的无差错数据传输。D3485内置失效保护电路,保证接收器输入端在开路或短路时,接收器的输出端处于逻辑高电平状态。D3485芯片主要用于工控主板、工业控制器、智能电表、中央空调控制面板、新能源充电桩等众多涉

GS069电动工具直流调速电路是CMOS专用集成电路,具有电源电压范 围宽、功耗小、抗干扰能力强等特点。通过外接电阻网络,改变与之相接 的VMOS 管的输出,达到控制电动工具转速的作用。该电路输出幅值宽, 频率变化小,占空比可变,输出电流大,广泛应用于各种电动工具开关中。GS069采用SOP8的封装形式封装。

两个逻辑输入控制 H 桥驱动器, 该驱 动器由四个 NMOS 组成,能够以高达 3.6A 的 峰值电流双向控制电机。GC8870 具有集成电流调节功能,该功能 基于模拟输入 VREF 以及 ISEN 引脚的电压 (与流经外部感测电阻的电机电流成正比)。GC8870 针对故障和短路问题提供了全面保 护,包括欠压锁定 (UVLO)、过流保护 (OCP) 和过热保护 (TSD)故障排除后,芯片会自动恢

GS016 直流有刷电机调速芯片。输出端内置14V钳位结构,通过桥接内部电阻网络,可以改变PWM占空比输出,达到控制电机转速作用。工作电压范围7V~24V,封装形式采用SOP14封装。GS069 直流有刷电机调速芯片。通过外接电阻网络,改变与之相接的VMOS管的输出,达到控制电动工具转速的作用。工作电压范围4V~20V,封装形式采用SOP8封装。

GC8838 是一款 12V 直流电机驱动芯片, 为摄像机、消费类产品、玩具和其他低压或 者电池供电的运动控制类应用提供了集成的 电机驱动解决方案。芯片一般用了驱动一个 直流电机或者使用两颗来驱动步进电机。可以工作在 0~12V 的电源电压 上,能提供高达 1.5A 持续输出电流或者 2.5A 峰值电流,睡眠模式下功耗小于 1uA。GC8838 具有 PWM(IN/IN)输入接口,与行 业标准器件








