
简介
该用户还未填写简介
擅长的技术栈
可提供的服务
暂无可提供的服务
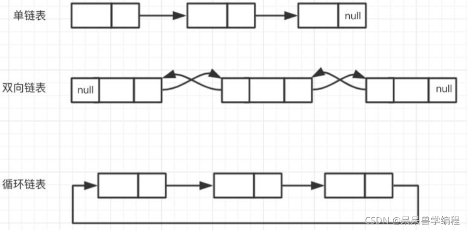
上一篇博客我已经分享了顺序表的相关内容,这一篇博客,我又要来介绍一下单链表有关内容。目录链表的概念链表的实现链表的结构定义链表的概念概念:链表是一种物理存储结构上非连续、非顺序的存储结构,数据元素的逻辑顺序是通过链表中的指针链接次序实现的 。链表大概有这么三种,今天我主要给大家介绍第一种——单链表,下一篇博客我会给大家介绍双链表的有关内容。值得注意的是:1.从图中可知,链表的在逻辑是连续的,物理上

⭐️这篇博客要给大家介绍一个新的数据结构——位图。位图听上去就是和比特位相关联,它有什么作用呢,下面为大家介绍。⭐️博客代码已上传至gitee:https://gitee.com/byte-binxin/cpp-class-code目录......

⭐️ 本篇博客开始要继续给大家介绍线程同步和互斥的实际应用——生产者消费者模型,还要给大家介绍一种同步的机制——POSIX信号量目录生产者消费者模型生产者消费者模型概念: 生产者消费者模式就是通过一个容器来解决生产者和消费者的强耦合问题。生产者和消费者彼此之间不直接通讯,而通过一个来进行通讯,所以生产者生产完数据之后不用等待消费者处理,直接扔给阻塞队列,消费者不找生产者要数据,而是直接从阻塞队列里

今天我要用一个例子带大家认识协议——网络计算器。我结合上一篇博客的线程池版本的TCP服务器进行编写这个网络计算器。大致过程如下:注意: 客户端将请求封装成一个数据包,该过程叫做序列化,服务端将请求数据包进行解析的过程叫做反序列化。目前市面上有json、xml等格式,都可以供程序员进行该操作。协议定制:协议的头文件如下:客户端填充请求数据包: 客户端需要让用户输入两个操作数和一个操作符,然后填充好请

⭐️上一篇博客和大家介绍了关于哈希表和哈希桶的内容,今天就要用开散列的哈希表来实现今天要介绍的两个容器——unordered——map和unordered_set。⭐️博客代码已上传至gitee:https://gitee.com/byte-binxin/cpp-class-code目录...

⭐️这篇博客就要开始聊一聊Linux中基础IO相关知识,IO相信大家都不陌生,我们在C/C++中对文件进行读写的操作,也就是文件IO,这篇博客我也会带大家回顾一下。这篇博客还会介绍系统中的文件IO调用的接口,还有文件系统相关的内容和概念,文件描述符等相关知识的分享。目录C语言文件IO介绍C语言文件操作库函数的简单使用C语言默认打开的三个流系统文件IO系统调用接口的介绍openC语言文件IO介绍C语

⭐️这篇博客就要开始聊一聊进程相关的内容了,这聊这个之前,我们还需要了解一下操作系统相关和管理的概念,这样更加有助于我们了解进程的内容了。目录冯若依曼体系结构操作系统进程概念冯若依曼体系结构冯·诺伊曼体系结构是现代计算机的基础,现在大多计算机仍是冯·诺伊曼计算机的组织结构。(下面是一张冯若依曼体系结构的图片)存储器: 对应的是我们电脑中的内存中央处理器CPU: 其中由运算器和控制器两个部分构成输入








