
简介
该用户还未填写简介
擅长的技术栈
可提供的服务
暂无可提供的服务
内容分发网络(Content Delivery Network,CDN)通过将站点内容发布至遍布全球的海量加速节点,使其用户可就近获取所需内容,避免因网络拥堵、跨运营商、跨地域、跨境等因素带来的网络不稳定、访问延迟高等问题,有效提升下载速度、降低响应时间,提供流畅的用户体验。轻量数据库采用存储和计算分离的架构,所有计算节点共享一份数据,提供秒级的配置升降级、秒级的故障恢复,单节点可支持百万级 QP

在广告业务场景,腾讯混元大模型支持智能化的广告素材创作,能够适应行业与地域特色,满足千人千面的需求,实现文字、图片、视频的自然融合。腾讯混元大模型是由腾讯全链路自研的通用大语言模型,拥有超千亿参数规模,预训练语料超 2 万亿 tokens,具备强大的中文创作能力,复杂语境下的逻辑推理能力,以及可靠的任务执行能力。在中国信通院《大规模预训练模型技术和应用的评估方法》的标准符合性测试中,混元大模型共测

数据库的访问端口,默认为3306。安全组:安全组创建与管理请参见 云数据库安全组。

在广告业务场景,腾讯混元大模型支持智能化的广告素材创作,能够适应行业与地域特色,满足千人千面的需求,实现文字、图片、视频的自然融合。腾讯混元大模型是由腾讯全链路自研的通用大语言模型,拥有超千亿参数规模,预训练语料超 2 万亿 tokens,具备强大的中文创作能力,复杂语境下的逻辑推理能力,以及可靠的任务执行能力。在中国信通院《大规模预训练模型技术和应用的评估方法》的标准符合性测试中,混元大模型共测

在广告业务场景,腾讯混元大模型支持智能化的广告素材创作,能够适应行业与地域特色,满足千人千面的需求,实现文字、图片、视频的自然融合。腾讯混元大模型是由腾讯全链路自研的通用大语言模型,拥有超千亿参数规模,预训练语料超 2 万亿 tokens,具备强大的中文创作能力,复杂语境下的逻辑推理能力,以及可靠的任务执行能力。在中国信通院《大规模预训练模型技术和应用的评估方法》的标准符合性测试中,混元大模型共测

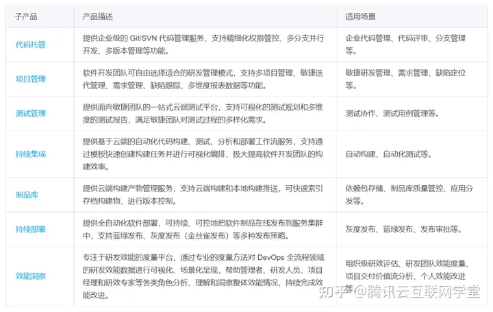
同学们平时用什么开发工具来提升自己的工作效率?是Docker、Kubernetes还是Groovy?每个人的心里都有自己的心头所好,但是技术常用常新,工具也是如此。今天,学堂君想安利一波腾讯云旗下的好用开发工具和平台,好用的话记得分享给更多同行朋友!当然,如果你觉得自己的技术还有待加强,可以私信发送暗号“”,免费获取入门云计算的必读书籍电子版资源。腾讯云 CODING DevOps 是面向软件研发

实验平台主要起到的是理论具象化的一个功能,但实际操作起来,你会发现很多书本上的知识难以快速运用不说,学了半天也并不能直接代表你的能力,在职场上其实相当吃亏。平台还提供了多样化的实验内容,如虚拟机、容器、数据库、网络等,学习者可以根据学习兴趣选择不同的实验项目,并且还可以根据学习者的需求进行定制和扩展。教程区位于实验界面的左侧,实验者可以在此查看具体的实验教程,如果你想沉浸式进行代码操作,可以单击图

ZPan」是一款追求简约轻量的基于云存储的网盘程序,并且它致力于打造成“不限速的网盘系统”它最大的特色是实现了用户「直连云存储」(比如腾讯云 COS等),不受服务器本身的带宽和流量限制,实现“不限速”且“不耗服务器流量”的文件上传和下载。下面我就让大家看看,我是怎么样使用腾讯云的轻量应用服务器和cos搭建一个不限速网盘的。ZPan致力于打造一款不限速的网盘系统,因此我们采用客户端直连云存储的方式进

在这里,可以体验人车路云一体化座舱体验demo,3分钟打造1:1复刻的数智人分身,还能沉浸式走进金融业务营业厅、如意会议室、智慧课堂、XR虚拟演播厅等实景,更有英伟达NVIDIA、英特尔、AMD展区带来前沿科技展示,深入体验。作为腾讯面向产业互联网领域规格最高、规模最大、覆盖最广的年度盛会,腾讯全球数字生态大会聚焦产业升级,共建智慧生态,创造发展机遇,展示腾讯最新的前沿技术、核心产品、解决方案,是








