
简介
该用户还未填写简介
擅长的技术栈
可提供的服务
暂无可提供的服务
光敏电阻模块可以根据不同的光照强度输出相应的模拟电压信号,模拟信号会通过ADC0832模数转换器进行数据转换,并输出数字电压信号,输出的信号会上传到单片机内,单片机会对光照强度数据进行处理,系统内会根据采集的电压信号和程序设置的基准电压进行比对,当检测到采集的光照强度数据低于基准电压信号后就会打开小灯,反之小灯则不会进行开启。其接收数据时为高电阻输入,其发送数据时是开漏输出,本身不具有输出高电平的

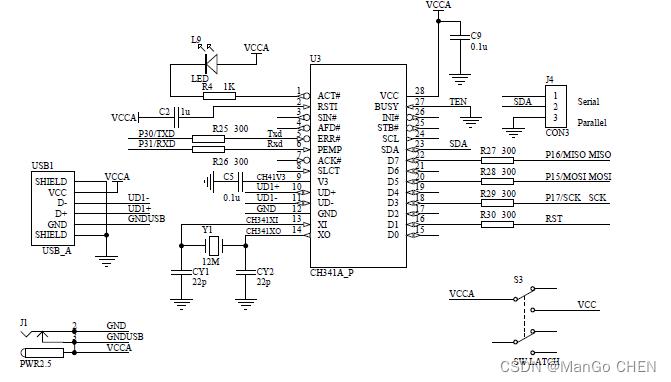
CH341是一个USB总线的转接芯片,通过USB总线提供异步串口、打印口、并口以及常用的2线和4线等同步串行接口。在异步串口方式下,CH341提供串口发送使能、串口接收就绪等交互式的速率控制信号以及常用的MODEM联络信号,用于为计算机扩展异步串口,或者将普通的串口设备直接升级到USB总线。除此之外,CH341B/F/A芯片还支持一些常用的同步串行接口,例如2线接口(SCL线、SDA线)和4线接口

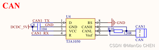
正点原子 I.MX6U 开发板底板上预留了一路 CAN 接口(6U 芯片最大支持两路)。如下图。在正点原子【正点原子】I.MX6U 用户快速体验 V1.x.pdf 里也有相关的 CAN 测试方法。这里就不多介绍 CAN 了,笔者默认读者是会使用 CAN 的。同时不对 CAN 总线协议进行讲解,主要是讲解如何在 Qt 里对 CAN 编程。

FL2440(S3C2440A 芯片) 开发板开发笔记开发板的拨码开关指南:FL2440 改 vnfg飞凌嵌入式 www. witech. com. cn 09. 8. 22 1开发板使用手册 version4. 0FL2440保定飞凌嵌入式技术有限公司网站:http: //www. witech. com. cn论坛:http: //bbs. wi tech. com. cn使用手册V4. 0F
List item今天需要用到了Linux操作系统。在VMware装上linux之后经常面临这样一个问题,那就是很多指令很长,逐字去敲显然费时费力。按照惯例我也查了几种方法,然而要么就是需要安装图形化界面,要么就是只是复制linux命令窗口本身的文字。然而这个问题实际非常简单!依然是我们平时使用的Ctrl+C和Ctrl+V!①首先在windows界面中ctrl+c复制我们想要的内容。
在百度 AI 帮助文档里可以看见如下重要信息。请认真阅读调用流程,了解操作过程,对下面理解笔者编写 Qt 调用百度语音 API 的例子会有一定的帮助。总结:调用流程需要仔细阅读,百度提供了示例 Demo 代码,可以看到里面支持很多种编程语言编写的 API 请求相关示例 demo 代码。没有直接 C++相关的代码。C 语言是 C++语言的子集,我们可以直接参考 C 语言编写的例子(请自行查阅及参考百








