Dify手搓AIAgent全流程:从零搭建到避坑实战,小白也能轻松上手!
如何在 Workflow 中灵活编排 MCP 工具?我们今天用的案例非常简单。要实现的功能是,用户可以自由跟 AI 对话,AI 调取高德 MCP 服务,提供最佳的出行方案。为了简化演示,就只有三个节点:开始、策略和结束;核心在于中间的 Agent 节点,配置 FunctionCalling 策略。这里的策略使得Agent 会根据用户输入的智能分析需求,动态选择并调用合适的 MCP 工具。非常适合处
如何在 Workflow 中灵活编排 MCP 工具?
我们今天用的案例非常简单。要实现的功能是,用户可以自由跟 AI 对话,AI 调取高德 MCP 服务,提供最佳的出行方案。
为了简化演示,就只有三个节点:开始、策略和结束;
核心在于中间的 Agent 节点,配置 FunctionCalling 策略。这里的策略使得Agent 会根据用户输入的智能分析需求,动态选择并调用合适的 MCP 工具。非常适合处理复杂任务,让 AI 自主决策最佳执行路径。

一、工作流编排
1-Agent 策略配置
开始节点之后,选择 Agent 节点。

然后,为 Agent 节点配置 AGENT 策略。

2-安装 Dify Agent 策略插件
这里需要留意,策略插件需要到插件市场上下载和安装最新的Dify Agent 策略版本。
Agent 策略安装地址如下,我当前的版本是:0.0.23。


3-配置MCP 工具
然后,将 MCP 配置成工具列表。
这里省略了配置 MCP 工具的步骤,详细过程可以看我上一篇在 Dify 中调用高德 MCP 服务的这篇文章了解。

完成配置后,可以看到这里的工具箱是满的。

接下来,把几个核心的重要配置项做一下说明。
Dify 官方内置的 Function Calling 策略的配置项包括:
-
1. 模型: 选择驱动 Agent 的大语言模型。本次案例选择的是 Qwen235B。
-
2. 工具: 工具的使用方式由 Agent 策略定义,点击 ”+” 添加并配置 Agent 可调用的工具。前面演示的是配置 MCP 为工具。
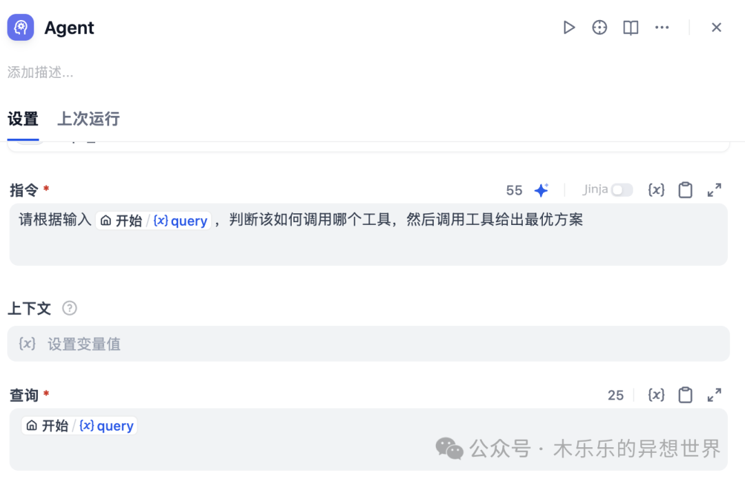
-
3. 指令: 定义 Agent 的任务目标和上下文。支持使用 Jinja 语法引用上游节点变量。
-
4. 查询: 接收用户输入。
-
5. 最大迭代次数: 设定 Agent 的最大执行步数。可以默认。
-
6. 输出变量: 提示节点输出的数据结构。如果对输出格式没有要求,也可以默认。
我的配置参考如下:

4-添加结束节点
最后,添加一个结束节点,引用:Agent 输出的 text。

OK,测试一下。
5-效果测试
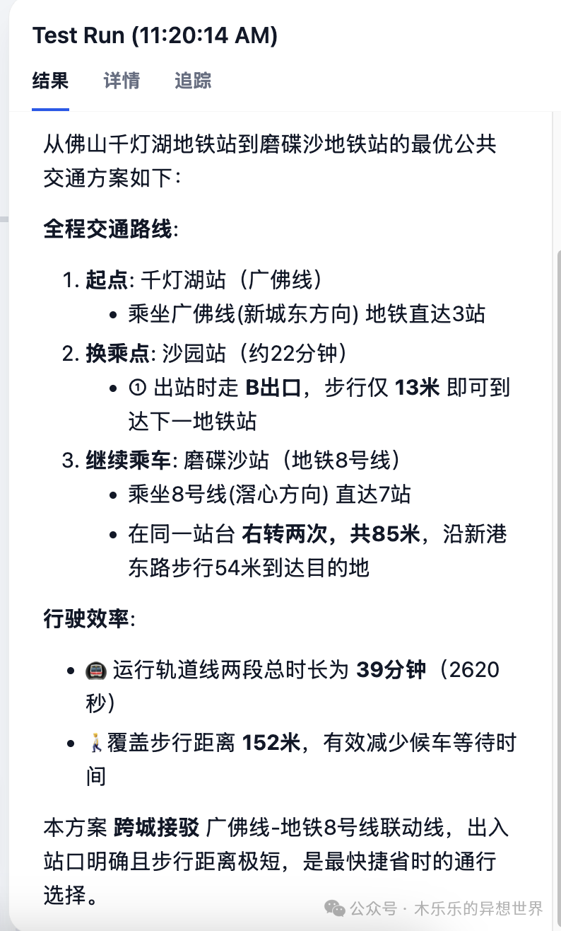
输入:
佛山千灯湖地铁站到磨碟沙地铁站的路线
我看一下执行情况:

二、Dify 的 Agent 模式策略拆解
我们详细拆解一下策略节点发生了什么事情。从历史执行记录中,我们可以调取Agent 策略。
为了方便大家理解,我整理了一下整个 Agent 策略过程,发生了什么。大概是这样的 4 个步骤。

1-流程起点:【任务理解】
Agent借助自然语言理解,把“佛山千灯湖地铁站 → 磨碟沙地铁站怎么走?”这句模糊提问,精准转化为内部可执行目标:“规划从佛山千灯湖地铁站到广州磨碟沙地铁站的公共交通路线。”

2-核心中枢:【思考规划】
• 先获取两站坐标与城市归属 • 再用跨城公共交通规划工具计算路线 • 最终生成清晰换乘方案

3-能力执行:【工具调用】
• 第 1 次调用 maps_geo:解析“佛山千灯湖地铁站” → 坐标 + 佛山 • 第 2 次调用 maps_geo:解析“磨碟沙地铁站” → 坐标 + 广州


• 第 3 次调用 maps_direction_transit_integrated:输入两组坐标与城市,返回地铁/公交换乘方案

4-闭环终点:【结果反馈】
Agent整合三次调用结果,输出: “佛山千灯湖站 → 广州磨碟沙站:先乘广佛线至西塱站,换乘广州 8 号线至磨碟沙站,全程约 55 分钟。”

这样的策略,足够 AI 能够根据任务情况,自行规划和判断任务的执行情况。
好了,在 Dify 中手搓一个极简的 AIAgent 应用已经完成了。
我们可以看到在 Agent 策略和 MCP 工具的支持下,我们就能进行各种各样 AIAgent 应用的开发了!
如何学习AI大模型 ?
这句话,放在计算机、互联网、移动互联网的开局时期,都是一样的道理。
我在一线互联网企业工作十余年里,指导过不少同行后辈。帮助很多人得到了学习和成长。
我意识到有很多经验和知识值得分享给大家,故此将并将重要的AI大模型资料包括AI大模型入门学习思维导图、精品AI大模型学习书籍手册、视频教程、实战学习等录播视频免费分享出来。【保证100%免费】🆓
这份完整版的 AI 大模型学习资料已经上传CSDN,朋友们如果需要可以扫描下方二维码&点击下方CSDN官方认证链接免费领取 【保证100%免费】
读者福利: 👉👉CSDN大礼包:《最新AI大模型学习资源包》免费分享 👈👈
(👆👆👆安全链接,放心点击)
对于0基础小白入门:
如果你是零基础小白,想快速入门大模型是可以考虑的。
一方面是学习时间相对较短,学习内容更全面更集中。
二方面是可以根据这些资料规划好学习计划和方向。
要学习一门新的技术,作为新手一定要先学习成长路线图,方向不对,努力白费。
对于从来没有接触过AI大模型的同学,我们帮你准备了详细的学习成长路线图&学习规划。可以说是最科学最系统的学习路线,大家跟着这个大的方向学习准没问题。(全套教程文末领取哈)
很多朋友都不喜欢晦涩的文字,我也为大家准备了视频教程,每个章节都是当前板块的精华浓缩。

这套包含640份报告的合集,涵盖了AI大模型的理论研究、技术实现、行业应用等多个方面。无论您是科研人员、工程师,还是对AI大模型感兴趣的爱好者,这套报告合集都将为您提供宝贵的信息和启示。(全套教程文末领取哈)

光学理论是没用的,要学会跟着一起做,要动手实操,才能将自己的所学运用到实际当中去,这时候可以搞点实战项目来学习。(全套教程文末领取哈)
随着人工智能技术的飞速发展,AI大模型已经成为了当今科技领域的一大热点。这些大型预训练模型,如GPT-3、BERT、XLNet等,以其强大的语言理解和生成能力,正在改变我们对人工智能的认识。 那以下这些PDF籍就是非常不错的学习资源。(全套教程文末领取哈)
截至目前大模型已经超过200个,在大模型纵横的时代,不仅大模型技术越来越卷,就连大模型相关的岗位和面试也开始越来越卷了。为了让大家更容易上车大模型算法赛道,我总结了大模型常考的面试题。(全套教程文末领取哈)
只要你是真心想学AI大模型,我这份资料就可以无偿分享给你学习,我国在这方面的相关人才比较紧缺,大模型行业确实也需要更多的有志之士加入进来,我也真心希望帮助大家学好这门技术,如果日后有什么学习上的问题,欢迎找我交流,有技术上面的问题,我是很愿意去帮助大家的!
这份资料由我和鲁为民博士共同整理,鲁为民博士先后获得了北京清华大学学士和美国加州理工学院博士学位,在包括IEEE Transactions等学术期刊和诸多国际会议上发表了超过50篇学术论文、取得了多项美国和中国发明专利,同时还斩获了吴文俊人工智能科学技术奖。目前我正在和鲁博士共同进行人工智能的研究。
资料内容涵盖了从入门到进阶的各类视频教程和实战项目,无论你是小白还是有些技术基础的,这份资料都绝对能帮助你提升薪资待遇,转行大模型岗位。


这份完整版的 AI 大模型学习资料已经上传CSDN,朋友们如果需要可以扫描下方二维码&点击下方CSDN官方认证链接免费领取 【保证100%免费】
(👆👆👆安全链接,放心点击)
为武汉地区的开发者提供学习、交流和合作的平台。社区聚集了众多技术爱好者和专业人士,涵盖了多个领域,包括人工智能、大数据、云计算、区块链等。社区定期举办技术分享、培训和活动,为开发者提供更多的学习和交流机会。
更多推荐



所有评论(0)