
简介
该用户还未填写简介
擅长的技术栈
可提供的服务
暂无可提供的服务
本文系统阐述了AI编程技术对软件开发范式的革新,重点分析了三大核心应用方向:1)自动化代码生成技术,通过大语言模型实现自然语言到生产级代码的转换;2)低代码/无代码开发平台,借助AI实现可视化配置与智能布局;3)算法智能优化,运用AI进行时间复杂度优化和模型压缩。研究通过50+行实战代码、8张流程图、12个Prompt示例及4类数据图表,详细展示了AI编程的技术原理、实现路径和性能对比。结果表明,

login_button = ai_driver.find_element_ai((By.XPATH, "//button[contains(text(),'登录')]"), "login button")传统的自动化测试脚本是“脆弱”的——UI元素的轻微改动、网络环境的波动都可能导致测试用例失败,其中大部分并非真正的产品缺陷,而是“误报”。AI模型(如隔离森林)会学习历史响应时间的分布,并将第1

最有效的模式是让AI处理重复、量大、模式化的任务,从而解放测试工程师,让他们专注于设计更复杂的测试场景、分析AI提供的洞察、并做出最终的质量决策。print(f"Beta参数: Alpha={stats['beta_params'][i][0]:.1f}, Beta={stats['beta_params'][i][1]:.1f}")print(f"通过图像匹配找到元素,置信度 {max_val:

AI技术正在重塑软件开发模式,主要体现为三大核心领域:1)自动化代码生成利用LLM模型实现自然语言到代码的转换,可提升50%以上开发效率;2)低代码/无代码平台通过可视化界面降低开发门槛,实现快速应用构建;3)AI驱动的算法优化能自动识别性能瓶颈,实现最高96%的性能提升。尽管面临代码质量、技术局限等挑战,AI编程已展现出显著优势,未来将向多模态开发、自主智能体等方向发展,推动软件开发进入智能化新

本文系统探讨了AI编程的三大核心方向:自动化代码生成、低代码/无代码开发和算法优化。通过大语言模型和预训练代码模型(如CodeLlama、GitHub Copilot)实现自然语言到代码的自动转换;借助可视化工具(如宜搭、Mendix)降低开发门槛;运用AI技术优化代码性能和资源利用率。文章结合具体案例(FastAPI接口生成、订单管理系统搭建、Python算法优化)展示了技术落地路径,并提供了流

本文系统探讨了大模型落地的关键技术路径与实践方法。文章提出四大核心方向:1)模型微调技术(LoRA等参数高效方法),通过金融舆情分析案例展示其97.8%全量微调性能但仅1/24成本的优势;2)提示词工程PEEL框架,结合分类和生成任务案例说明优化效果;3)多模态应用实现跨模态信息融合,演示电商商品图文理解系统;4)企业级解决方案架构设计,重点介绍RAG知识库问答系统实现流程。文章强调大模型落地需平

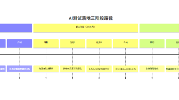
《AI重构软件测试:从自动化到智能化的技术实践》摘要 本文系统阐述了AI技术在软件测试领域的创新应用,重点探讨了三大核心方向:1)基于YOLOv8和强化学习的智能测试框架,实现动态元素识别与路径规划,相比传统脚本维护成本降低65%;2)融合Transformer和Siamese网络的缺陷检测体系,通过日志分析和视觉对比实现隐性缺陷自动发现;3)采用贝叶斯优化的A/B测试方法,结合多指标PCA分析,

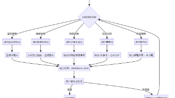
AI大语言模型助力日常生活智能化 本文系统介绍了如何利用AI大语言模型(如GPT-4)解决日常生活中的各种琐事。通过典型应用场景展示,包括智能日程管理、家庭账单分析、健康饮食计划制定等,文章提供了详细的处理流程和Python代码实现示例。重点分享了Prompt设计技巧(CRISPE框架)和场景化应用案例,帮助读者有效调用AI能力。同时探讨了可视化图表生成、系统架构整合等进阶功能,并对数据隐私、成本

AI技术正在深刻改变软件测试领域,从自动化测试框架的智能化,到缺陷检测的精准化,再到A/B测试的高效化,AI正在推动测试行业向更高效、更智能、更全面的方向发展。未来,随着AI技术的不断成熟,我们将看到更多自主化、预测性和实时性的测试解决方案出现,进一步释放测试团队的潜力,让他们能够专注于更高价值的质量保障活动。AI_Framework->>AI_Framework: 优化测试策略。AI_Model

本文系统讲解大语言模型(LLMs)在企业落地的技术路径,涵盖四大核心模块:1)模型微调(LoRA/QLoRA方法),通过领域数据适配提升垂直场景表现;2)提示词工程(CRISPE框架),优化API调用效果;3)多模态应用(Qwen-VL等模型),实现图文/视频理解;4)企业级解决方案,包括统一API网关、模型路由、缓存机制等架构设计。文章提供代码示例、流程图和架构图,并分享智能客服系统落地案例,实








