
简介
该用户还未填写简介
擅长的技术栈
可提供的服务
暂无可提供的服务
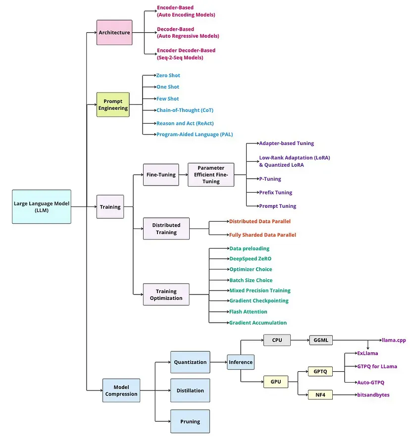
大语言模型(LLM)是非常庞大的深度学习模型,它们在大量数据上进行预训练。其底层的Transformer是一组神经网络,由具有自注意力能力的编码器和解码器组成。编码器和解码器从文本序列中提取含义,并理解其中单词和短语之间的关系。Transformer神经网络架构允许使用非常大的模型,这些模型通常包含数千亿个参数。如此大规模的模型可以摄取大量数据,这些数据通常来自互联网,也可以来自如包含超过500亿

大语言模型(LLM)是非常庞大的深度学习模型,它们在大量数据上进行预训练。其底层的Transformer是一组神经网络,由具有自注意力能力的编码器和解码器组成。编码器和解码器从文本序列中提取含义,并理解其中单词和短语之间的关系。Transformer神经网络架构允许使用非常大的模型,这些模型通常包含数千亿个参数。如此大规模的模型可以摄取大量数据,这些数据通常来自互联网,也可以来自如包含超过500亿

《ImpromptuVLA:面向非结构化道路的开放权重与数据驱动的视觉-语言-动作模型》提出了一套专为解决自动驾驶在非结构化场景(如乡村道路、施工区域等)数据匮乏问题的大规模数据集。该数据集从8个公开来源精选8万条视频片段,涵盖边界模糊道路、临时交通规则变动等四大挑战场景,采用视觉-语言模型进行多任务标注并经人工核验。实验表明,基于该数据集训练的模型在NeuroNCAP测试中碰撞率降低7%(72.
Python的Validators库简化了数据验证流程,支持邮箱、URL、IP等常见格式校验。通过简洁API实现快速验证,如validators.email("test@example.com")返回True/False。支持自定义规则,适合表单验证、API参数检查等场景。相比其他验证工具更轻量专注,显著提升开发效率。安装简单(pip install validators),是
KISS-SLAM是一种简单但高效的 LiDAR SLAM 方法。该方法完全基于 LiDAR 扫描数据,无需额外传感器即可计算机器人轨迹和环境地图。我们的方法采用极简设计,能够适用于各种复杂环境,如高速公路行驶、手持设备和电动平衡车。此外,该系统不依赖特定的测距技术或扫描模式,仅假设点云数据是机器人在环境中移动时连续生成的。我们实现并评估了该方法,并与现有技术进行了比较,以支持本文提出的所有核心论

在大家的日常生活中,无论是工作还是学习,都占有举足轻重的地位!先聊聊它的优缺点,让大家有一个整体的认识!有了一个整体的认识之后,专门针对监督学习算法,各个举例,给出大家完整可以抛出结果的代码示例来。

Meshroom是一款基于AliceVision摄影测量计算机视觉框架的免费开源三维重建软件。OpenMVG库根据三维计算机视觉和结构的运动。OpenMVG提供了一个端到端的3D重建,它由图像框架组成,包含库、二进制文件和管道。这些库提供了简单的功能,如:图像处理,功能描述和匹配,功能跟踪,相机模型,多视图几何,旋转估计…该二进制文件解决了管道可能需要的单元任务:场景初始化、特征检测与匹配和运动重

由于不同国家和地区的车辆行驶环境的差异化,导致测试场景数据的具有很强的地域属性。大家可以想象一下,在美国地区测试完全安全的自动驾驶系统,如果放在中国这样交通环境更加复杂的国家去测试,系统必然会碰到之前没有遇到过的“CornerCase”,那么车辆的安全性将依然是没有保障的。一位仿真专业人士曾在他的文章里讲到过:“在自动驾驶仿真中,是很难有‘参数标定’这个过程的,因为‘真实试验’对安全员有高危性,并

MPC的控制策略是通过输入计算未来。首先MPC有一个系统模型来计算未来量,再有一个优化,使得得到的是我们期待的量。由于MPC可以多输入多输出,但这里只考虑方向盘转角,来保证汽车始终保持在道路中央。MPC会有所预测,如k时,k+1...等等每一步的动作和结果。但MPC并不是随机的采取很多种预测,而是系统的比较。P是预测时域。如优化时会减小误差,初次之外,还会逐渐减小执行量的大小因为以开车为例,如果突

很多时候,单纯用python脚本编译出来的代码,运行速度会比较慢,可以将部分功能改用C++实现,然后与python联合编译,速度会比较快。这里使用pybind11库,将C++代码转换为python可以识别的代码。pybind11 是一个轻量级的仅标头库,它在 Python 中公开C++类型,反之亦然,主要用于创建现有C++代码的 Python 绑定。它的目标和语法类似于David Abrahams








