
简介
该用户还未填写简介
擅长的技术栈
可提供的服务
暂无可提供的服务
路径规划vrp,遗传算法车辆路径优化vrptw,MATLAB,带时间窗及其他各类需求均可,基于车辆的带时间窗的车辆路径优化VRPTW问题。冷链物流车辆路径优化,考虑充电桩车辆路径evrp,多配送中心车辆路径优化,冷链物流车辆路径。改进遗传算法车辆路径优化,蚁群算法粒子群算法,节约算法,模拟退火算法车辆路径优化。完整代码注释在物流领域,车辆路径规划(VRP)就像是一场复杂而精彩的解谜游戏。如何让车辆

初始化→循环初始化:OLED、超声波、按键、LED、蜂鸣器循环:读距离→显示→按键扫描→报警控制代码开源地址(KEIL工程):可以去GitHub搜“STM32-Ultrasonic-Alarm”(没放图,但代码注释清晰)学习收获理解了I2C/OLED通信、超声波测距原理按键消抖、阈值调节的逻辑设计仿真中快速验证硬件逻辑,避免直接焊电路板踩坑后续可以扩展:加串口打印调试信息、手机APP显示数据、甚至

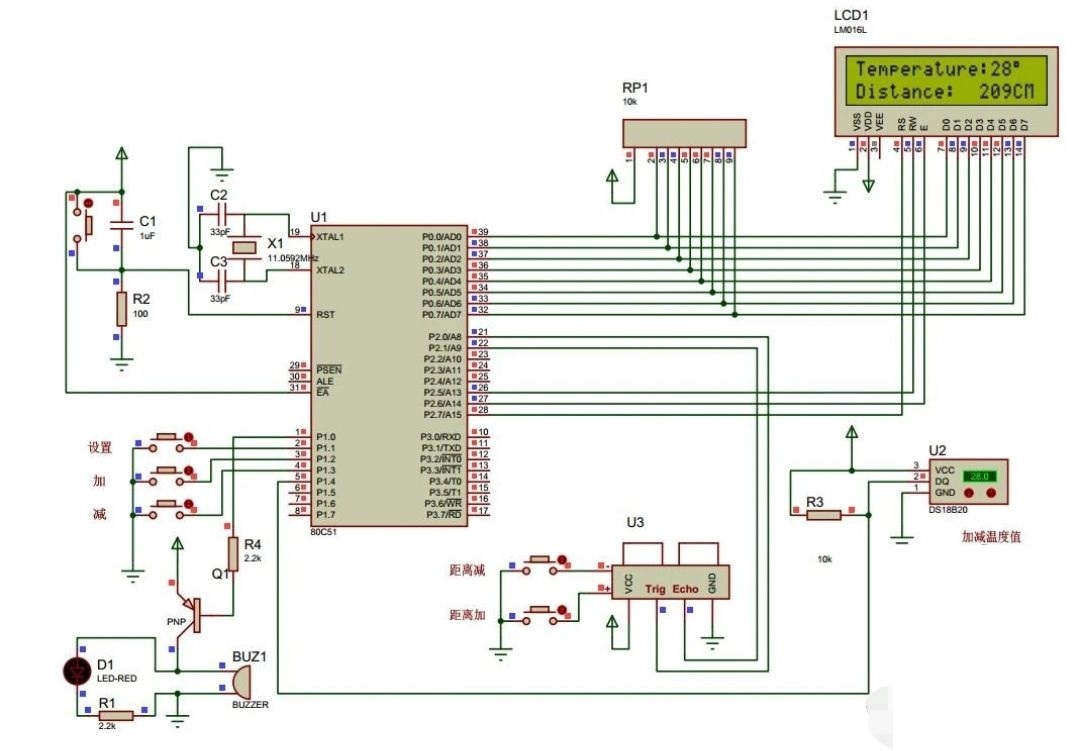
51单片机寻迹避障小车(遇障碍物停车)仿真+源程序,两个版本,指示灯或LCD仿真图设计:(1)寻迹功能的两个红外传感器,用两个单刀开关来模拟(断开为高电平1,闭合为低电平0)(2)避障功能,用SRF04超声波模块来检测障碍物(3)添加了四个LED灯,来指示小车运行状态(4)用两个直流电机模拟小车前轮(5)用L298芯片来驱动电机软件功能设计:(1)循迹功能:根据对外对管的信号进行左转,和右转、直行

通过上述的原理图、PCB设计以及代码实现,我们就可以打造出一辆基于STM32C8T6的电磁寻迹小车。当然,实际应用中还可以进一步优化代码和硬件设计,比如采用更复杂的算法提高寻迹精度,优化PCB布局减少干扰等。希望这篇博文能给对电磁寻迹小车感兴趣的朋友一些帮助。出电磁寻迹小车代码主控stm32c8t6 提供原理图 pcb。

51单片机开发的自行车里程测速项目,包括程序源码和原理图,详细制作说明!使用霍尔传感器获得脉冲信号,对脉冲信号进行计数。实现里程,速度测试和显示。程序源码注释详细最近心血来潮,捣鼓了一个基于 51 单片机的自行车里程测速项目。这个项目挺有趣的,能实时显示自行车的行驶里程和速度,下面就和大家分享一下详细的制作过程,包含程序源码、原理图还有具体的制作说明。

基于51单片机直流电机转速的控制(1)按键设定并显示转速,实时显示实际转速(2)按键控制电机起停、正反转(3)PWM转速闭环控制。(4)上位机转速实时曲线显示仿真+程序在电子制作的奇妙世界里,控制直流电机转速是个超有趣且实用的课题。今天,咱就唠唠基于51单片机实现直流电机转速控制的那些事儿,这里面涵盖了按键设定、实时显示、起停正反转控制、PWM闭环控制,甚至还有上位机实时曲线显示,最后还附上仿真和

超声波模块HC-SR04倒挂在鱼缸上方,声波打到水面弹回来,距离换算成水位高度简直完美。(原理图要点:STC89C52的P0口需上拉电阻驱动LCD1602,DS18B20的数据脚要加4.7K上拉,HC-SR04的Vcc最好单独供电。5、超声波自上向下测量距水面距离:当测量距离大于设置MAX值(即水位过低)或小于设置MIN值(即水位过高),蜂鸣器报警。5、超声波自上向下测量距水面距离:当测量距离大于

这个基于C51单片机的智能鱼缸系统,麻雀虽小五脏俱全。它涵盖了多种实用功能,通过代码实现了对鱼缸环境的智能监测与控制。对于电子爱好者来说,是个不错的练手项目。而且,后续还有很多升级空间,比如增加水质检测功能,连接网络实现远程监控等等。希望这篇分享能给大家带来一些启发,一起打造更智能的养鱼环境!

过压保护:当蓄电池电压超过14V时,及时断开充电电路。过流保护:当充电电流超过0.7A时,及时断开充电电路。过温保护:当蓄电池温度超过40℃时,及时断开充电电路。实时显示:通过LCD1602实时显示蓄电池的电压、电流和温度。继电器控制:根据传感器检测的结果,控制继电器的状态。本设计通过STC89C52单片机的控制,结合多种传感器和保护电路,实现了蓄电池的全面保护。系统设计灵活,能够根据不同的蓄电池

基于51单片机的锅炉温控(PT100,热电偶)proteus1263-基于51单片机的锅炉温控(PT100,热电偶)proteus、原理图、流程图、物料清单、仿真图、源代码功能介绍:基于8051单片机的温度控制系统,要求:可实现2个电炉的温度控制,两个电炉的温度传感器分别为铂电阻和热电偶按键设置加热温度,显示当前温度值有哪些资料:1、仿真工程文件2、源代码工程文件3、原理图工程文件4、流程图5、功








