
简介
该用户还未填写简介
擅长的技术栈
可提供的服务
暂无可提供的服务
在命令窗口运行 Python 程序时,有时需要传入一些参数,就用到了argparse模块,它有非常强的解析命令行参数的能力。原始的命令行参数获取方式sys.argv;argparse的基本用法;背后的运作机制;shell编程;更好的方式;

紧的概念来源于欧式空间的有界闭集,在探索它的性质之后,想对其进行泛化推广。然而,到了一般拓扑空间中,就只能用 “有限开覆盖” 去定义紧了,而且相当抽象,引发了好几个关于紧的概念,一时难以接受。

本文翻译自Notes on Optimal Transport,原文以生动的故事简要阐述了 Optimal Transport 的基本概念、求解方法、具体应用等,没有太过复杂的公式,非常适合新手入门。本文将原文翻译成中文,并进行精简、添加自己的理解,改动较大,如有理解不当或错误之处,还请指出。由于简化的原因,可能失去一定的故事性,建议先阅读更生动的原文。

这篇博客在讲述切向量与切空间时太过简略,以至于把我困住,甚至让我的大脑内部产生激烈的矛盾而头疼,于是借了本书《微分流形初步》(第二版,陈维桓),加以辅助,才得以理解了切向量。

von Mises Fisher 分布的代码解析.

积分变换:通过积分将一个函数从它的原始函数空间映射到另一个函数空间,在新的函数空间中,原始函数的一些性质可能比在原始函数空间中更容易表征和操作。

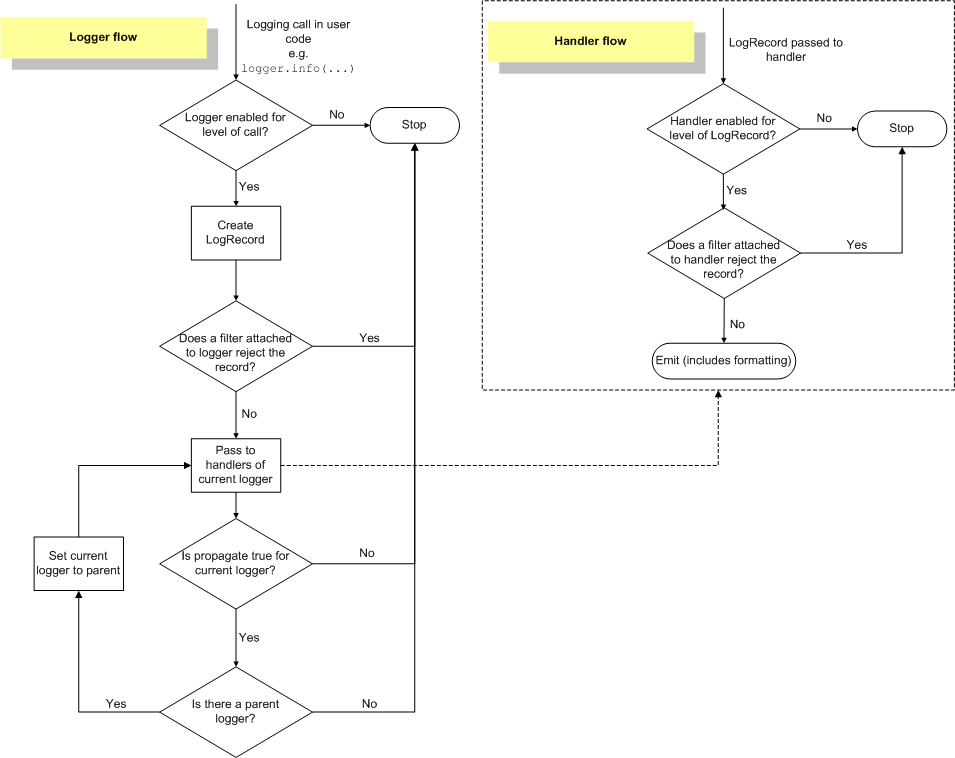
什么是 logging.StreamHandler()?它为什么将信息输出到控制台?logging.getLogger().addHandler(console) 到底做了什么?想解答这些问题,探索 logging 更丰富的用法,于是我去查看了官方文档教程,在这里对这次学习进行记录整理。本文不追究文档的细节,对基础的知识也默认已知,主要目的是建立对 logging 整体架构和工作方式的认识。








