
简介
该用户还未填写简介
擅长的技术栈
未填写擅长的技术栈
可提供的服务
暂无可提供的服务
2025年静态网站技术介绍与选型
摘要:针对静态产品宣传网站需求,推荐轻量级方案:1)Tailwind CSS + HTML/JS,无框架依赖,原子化CSS快速开发;2)Svelte,编译为原生JS,语法接近原生;3)Preact+HTM,轻量React替代方案;4)Astro,专注静态优化,支持局部交互;5)纯HTML/CSS/JS原生开发。优先推荐Tailwind CSS和Astro,前者适合极简开发,后者支持组件化优化,均避
服务器被DDoS攻击,怎么破?
网络安全之DDoS攻防

目前市面上知名的数据采集器
程序员爱自己动手打造一切,但这样离钱就会比较远。
uni-app自动化构建与应用打包
uni-app持续构建介绍

ffmpeg用法集锦
ffmpeg常见用法

历史回顾:移动开发技术的这几年发展
之前朋友访谈内容,分享出来
Mysql实用运维笔记
MySQL实用运维总结

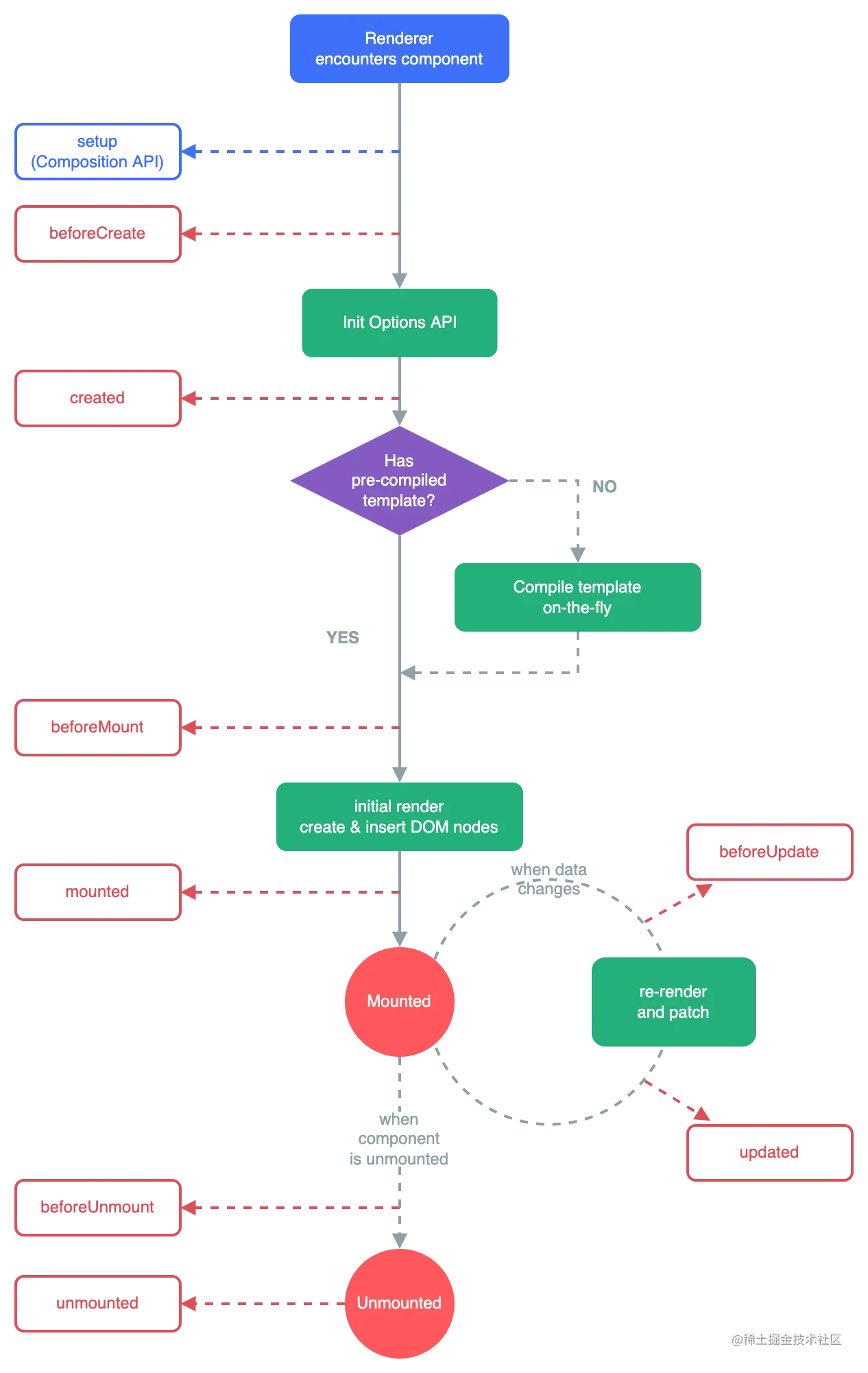
一文帮你掌握vue3这些核心知识点
vue3精华总结,最基础部分,方便大家入门

语雀、在线文档与知识库的陈年往事
关于语雀的架构分析以及富文本编辑器研发的体会

NVIDIA+PyTorch机器学习环境搭建手记
NVIDIA + pytorch使用记录








