
简介
该用户还未填写简介
擅长的技术栈
可提供的服务
暂无可提供的服务
原理图也是非常的详尽。4、提供了freeRTOS的例程下载,这样用户可以直接用例程进行开发,不需要自己去移植freeRTOS,快速实现多任务的开发。5、提供的IAP的升级例程,其中有IAP与用户APP都提供了,用户可以快速的实现IAP升级的开发。1、从开箱的第一眼到上电、资料、例程下载测试,感觉非常的良好,说明杰发的开发板质量非常过关。5、开发板正面,采用黑色的PCB板,丝印非常的清楚,用料非常好

后一种类型的优化同机器的硬件结构密切相关,最主要的是考虑是如何充分利用机器的各个硬件寄存器存放的有关变量的值,以减少对于内存的访问次数。链接程序的主要工作就是将有关的目标文件彼此相连接,也即将在一个文件中引用的符号同该符号在另外一个文件中的定义连接起来,使得所有的这些目标文件成为一个能够诶操作系统装入执行的统一整体。了解这四个过程中所做的工作,对我们理解头文件、库等的工作过程是有帮助的,而且清楚的

前两天吧定时器搞了,这次是想把串口搞定,因为串口是作为对外界通信的一个媒介,搞定了串口就可以随时随地的把板子的信息打印出来,查看程序运行的步骤以及调试的消息,虽然用Hall库还是不太熟练,但是还是在慢慢接纳这一程序的表现方式。完成了这一步,我们算是完成了差u纽扣的基本发送的函数,接下来就是printf的重定向的工作,这一步的话想对的简单得多,网上的例子也很多。由数据手册是UART4,所以,我们将这

使用w5500或者esp8266做mqtt的话,还需要自己移植相关的mqtt代码过来,或者下载mqtt的固件才能使用。MQTT是一种轻量级的、基于发布/订阅模式的通讯协议,它能够在带宽有限和延迟敏感的网络环境中提供可靠的消息传输服务。stm32使用NT1-B实现了远程的tcp和UDP的连接。之前都是使用w5500或者esp8266来做网络配置,需要实现的代码比较复杂,而且会占用比较多的内存。W55

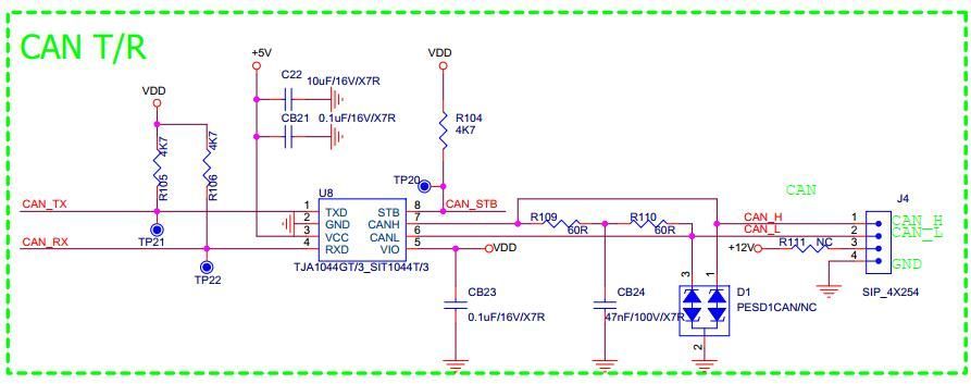
链接:https://bbs.21ic.com/icview-3350900-1-1.html。此文章已获得原创/原创奖标签,著作权归21ic所有,任何人未经允许禁止转载。打开CAN调试卡,收到开发板发送的数据。CAN接口连接到PE4和PE5端口。PE4和PE5映射到CAN0。串口打印CAN接收到的数据。1.1、CAN收发器电路。3.1、CAN接收测试。3.2、CAN接收测试。来源:21ic.co

链接:https://bbs.21ic.com/icview-3286366-1-1.html。此文章已获得原创/原创奖标签,著作权归21ic所有,任何人未经允许禁止转载。来源:21ic.com。作者:dql2015。

但学者少了并不代表他的需求就少了,并不代表他的薪资水平下降了,目前的一个嵌入式技术更倾向于与智能学科相结合的趋势,以百度机器人为例,机器人的核心是大脑,即是“数据和算法”,但机器人大脑想机器人身躯能够像人类一样活动,能说会道,行走自如,那么就必须得依靠嵌入式技术,这就是我所说的嵌入式+智能学科应用。目前的嵌入式开发更倾向于智能化,也就是我们所说的智能硬件(硬件+软件),从现在各种前沿的嵌入式产品来
然后就示波器探头比例设置在X1,当然探头上的比例也设置为X1.这是由于X10挡探头带宽大,测定的噪声要多很多,由于纹波测量的时候频域范围X1挡探头的带宽就够用,因此为了测量纹波噪声的精确,一般用X1就够了。但并不是所有场合X1挡探头都合适,比如测量晶振频率的时候,就要用X10挡探头.这是因为晶振频率都是高频信号,而X1探头的带宽小,其低通特性的截止频率低于晶振频率,就会将晶振的频率给滤除,所有就需

它基于Eclipse®/CDT™框架和用于开发的GCC工具链,以及用于调试的GDB。在开发过程的任何时间,用户均可返回外设或中间件的初始化和配置阶段,并重新生成初始化代码,期间不会影响用户代码。通过STM32CubeMX来集成服务:STM32微控制器、微处理器、开发平台和示例项目选择引脚排列、时钟、外设和中间件配置项目创建和初始化代码生成具有增强型STM32Cube扩展包的软件和中间件。总结:现在

打开例程的main.c,分析代码,在主函数开始,主要执行了串口端口定义、USB端口定义、USB虚拟串口初始化、相关的中断函数等功能,这里主要的函数有USB虚拟串口设置函数,在其中进行了相关的串口功能配置。保存设置,然后编绎,编绎成功后下载到开发板,然后用USB线连接开发板的USB从机接口与电脑,打开电脑的设备管理器后会发现电脑中出现了一个USB转串口的虚拟串口号出来。打开工程后,首先进入工程设置选








