
简介
该用户还未填写简介
擅长的技术栈
可提供的服务
暂无可提供的服务
本套MATLAB代码聚焦于区域综合能源系统的优化调度,以系统总收益最大化为核心目标,深度融合绿证交易机制、碳交易机制与综合需求响应策略,构建了电-热-冷多能互补的优化模型。代码基于MATLAB平台,结合YALMIP建模工具与CPLEX求解器,通过设置4种差异化场景(基础多能互补、多能互补+需求响应、多能互补+需求响应+碳交易、多能互补+需求响应+碳交易+绿证交易),量化分析不同机制对系统经济性与环

麻雀搜索算法优化用于分类 回归 时序预测麻雀优化支持向量机SVM,最小二乘支持向量机LSSVM,随机森林RF,极限学习机ELM,核极限学习机KELM,深度极限学习机DELM,BP神经网络,长短时记忆网络 LSTM,Bilstm,GRU,深度置信网络 DBN,概率神经网络PNN,广义神经网络GRNN,Xgboost .....以上有分类预测回归预测时序预测matlab代码,可直接替换数据使用,简单操

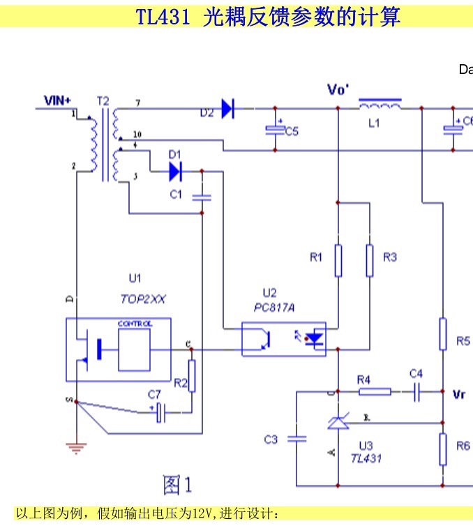
C箝位电容的经验公式是C=(Ipp^2*Lp)/(Vclamp^2 - Vout^2),但实际调试时用示波器抓漏感尖峰更直接。比如初级电感量计算公式Lp=(Vin_min。X电容选型这事儿别瞎折腾,安规要求漏电流小于0.35mA,直接套公式Cx=Ileak/(2πf*Vpeak)。uc3842 反激式开关电源 器件设计选型资料 开关变压器 RCD电容 X电容计算等资料,联系自动,开关电源视频。uc

锁相环纯代码(C语言),不平衡电压下的锁相环,采用双二阶广义积分器(DSOGI-PLL),整个系统由simulink中的s-function模块进行编写,采用C语言进行编写,包括整个系统离散化,PI离散化。1.系统离散化方法2.锁相环以及正负序分离原理3.通过stm32f407进行了验证,锁相精度较高,代码可以直接进行移植到ARM或者DSP中。

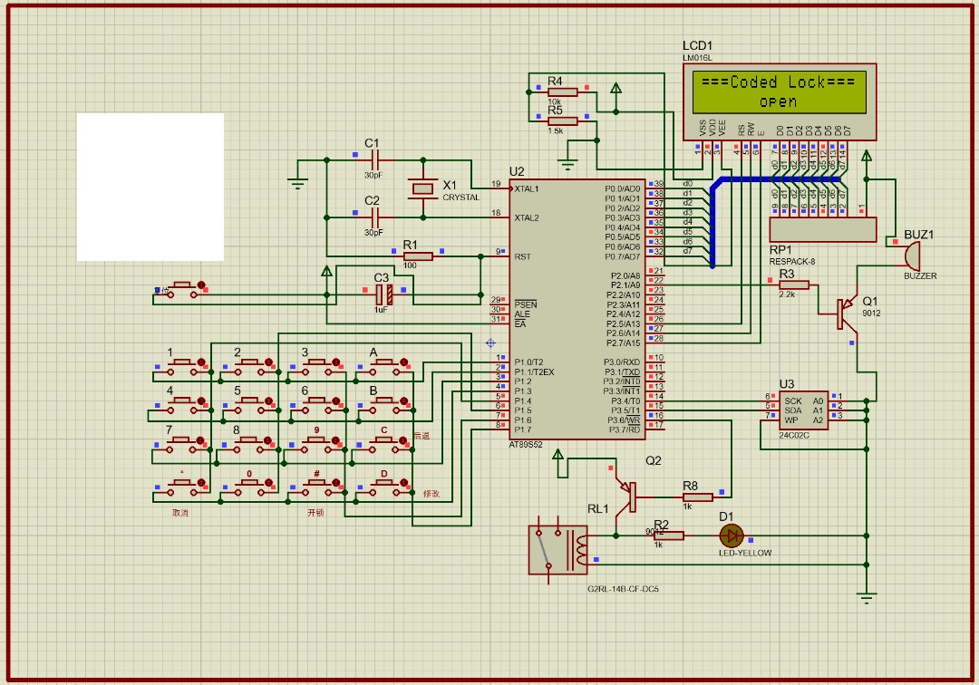
从待机界面到输密码、改密码、锁定状态这几个模式切换,稍不留神就出现界面卡死。有次仿真时死活按不出反应,后来才发现原理图里少画了4个10k的上拉电阻,加上去立马就活了。这里用了个简单粗暴的倒计时循环,实际跑起来发现DelayMs(1000)并不精确,后来改用了定时器中断来做计时。不过要注意数组越界的问题,密码长度固定6位是之前用#define设好的。有次忘了加这个延时,结果读出来的数据总不对,排查了

实测发现当设置阈值为20cm时,模拟距离低于这个值就会触发警报,LED开始狂闪。先上硬件方案:STC89C52主控,HC-SR04超声波模块,1602液晶显示,外加三个按键和报警用的LED、蜂鸣器。测距原理其实不复杂:给Trig脚发个10us以上的高电平,模块自动发射8个40kHz脉冲,Echo脚高电平持续时间就是超声波往返时间。完整工程里还有个彩蛋:超过量程显示"--",低于2cm显示"Err"

本文深入剖析龙讯半导体(Lontium)两款主流视频桥接芯片LT6911UXC与LT9611UXC的参考固件代码。这两款芯片广泛应用于视频采集、转换和传输领域,尤其在对接海思(HiSilicon)3519A/3559A等SoC平台时扮演关键角色。本文将从整体架构、核心功能模块、初始化流程以及与海思平台的集成方式等多个维度,详细解读其固件实现原理,为开发者提供一份高质量的技术参考。LT6911UXC

本项目是一款基于RISC-V指令集的五级流水线CPU设计,包含完整的硬件实现代码与验证相关文件,支持上板运行。设计采用Verilog硬件描述语言开发,涵盖CPU核心模块、存储模块、外设接口模块及时钟管理模块等,遵循RISC-V指令集架构规范,实现了基础指令的执行、数据处理、存储交互及外设控制等功能,可作为嵌入式系统、教学实验及轻量级计算场景的硬件基础。

Simulink联合单片机开发代码生成1.支持飞思卡尔16位/32位2.Simulink模块化编程3. 带有Bootloader底层,支持CAN上位机刷写4.matlab/Simulink基础m语言,Sfunction等基础资料5.模块化编程案例在嵌入式系统开发领域,Simulink联合单片机进行代码生成是一种强大且高效的方式。

Cortex-A系列SoC工程代码在嵌入式系统开发领域,Cortex - A系列SoC凭借其高性能,广泛应用于各类智能设备,从智能手机到工业控制终端。今天咱就唠唠围绕Cortex - A系列SoC的工程代码。








