
简介
该用户还未填写简介
擅长的技术栈
可提供的服务
暂无可提供的服务
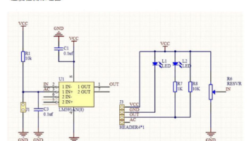
本文设计了一种基于STC89C52RC单片机的汽车尾灯控制器仿真系统,通过Multisim仿真平台实现了多工况尾灯控制功能。系统采用模块化设计,包含工况模拟、尾灯驱动和状态显示等模块,能够准确模拟转向、刹车、倒车和示廓等工况下的灯光状态切换。软件设计通过Keil C51实现精准控制逻辑,支持优先级处理和防误触发功能。仿真测试表明,系统响应迅速(延迟<10ms)、功能稳定,可有效验证尾灯控制逻

摘要: 本文设计了一套基于STM32与云平台的智能温室大棚控制系统,采用三层架构实现环境参数采集、本地智能调控与云端远程管理。系统硬件以STM32F103为核心,集成温湿度、光照等传感器及执行设备驱动模块,通过4G模块实现数据交互;软件层面开发本地嵌入式控制程序与云端可视化平台,支持阈值触发式自动调节与远程监控。测试表明,系统环境参数误差小(温度±1℃)、响应快(≤2秒),应用后水肥利用率提升20

本文介绍了一款专为农业物流仓储设计的微信小程序,采用轻量化架构实现全流程数字化管理。系统基于微信小程序生态开发,前端使用原生框架,后端采用Spring Boot,实现入库管理、库存监控、物流调度、质量溯源四大核心功能。通过多角色权限划分,满足农户、仓储企业、物流商等不同用户需求。测试表明系统能显著提升管理效率,入库登记时间缩短60%,库存盘点效率提高70%。未来可扩展AI预测和电商对接功能,进一步

本文设计了一种基于STM32单片机的便携式肺活量测量装置。系统采用STM32F103C8T6作为核心控制器,通过差压式流量传感器采集气流信号,经ADC转换后由积分算法计算肺活量值。装置具备数据存储、阈值预警、蓝牙传输等功能,OLED屏显示测量结果,支持历史数据查询。测试表明,测量误差≤±5%,续航8小时,适用于家用和校园场景。相比传统设备,本设计具有体积小、精度高、操作简便等优势。未来可增加语音播

本文设计了一种自动旋螺钉平台,通过集成送料、定位、旋拧和检测功能实现全流程自动化。平台采用模块化结构设计,包括振动盘送料、伺服驱动定位、扭矩控制旋拧和视觉检测单元,适配M2-M6螺钉,定位精度±0.02mm,扭矩控制精度±0.05N·m。测试显示装配效率较人工提升3倍,合格率≥99.5%。后续将优化多工位同步装配和AI视觉检测,拓展与MES系统对接,适用于电子、汽车等自动化装配场景。

本文设计了一种基于优化储能控制技术的无缝切换不间断交流电源系统(UPS),旨在解决传统UPS切换中断、储能效率低等问题。系统采用STM32+DSP双核心架构,通过模型预测控制算法优化锂电池充放电策略,利用快速锁相环实现电网与储能电源的毫秒级无缝切换(≤0.3ms)。测试表明,系统输出电压稳定(THD≤2%),充放电效率≥95%,保护响应时间≤10μs,显著提升了供电可靠性和储能利用率。未来将探索混

摘要: 智能温控系统集成传感、控制与通信技术,采用四层架构实现环境温度的精准调控。核心研究包括高精度温度采集(如DS18B20传感器)、智能控制算法(PID及模糊PID优化)及多模式通信技术(蓝牙/Wi-Fi)。系统广泛应用于工业、农业、医疗及智能家居领域,如半导体制造(±0.1℃精度)、温室种植等。未来发展方向聚焦算法自主学习(深度学习)、多参数协同控制及节能优化,结合物联网与AI技术提升智能化

智能卧室系统设计摘要 本文提出了一种基于物联网与AI技术的智能卧室系统,通过模块化硬件架构(感知层、控制层、执行层、交互层)和"云-边-端"协同软件设计,实现环境调节、睡眠监测、安全防护与智能交互功能。系统支持多场景联动(睡眠/起床/离家模式),具备温湿度自适应、安全预警、语音控制等特性,响应延迟≤1s。测试表明可有效提升舒适度与安全性,未来可通过融合健康监测传感器与强化学习算

本文设计了一款基于物联网技术的智能电子血压计,采用STM32单片机为核心处理器,集成气压传感器和脉搏传感器实现精准血压测量(误差≤±5mmHg)。系统通过Wi-Fi/蓝牙模块将数据上传至云端,支持手机APP远程查看、趋势分析和异常预警功能。硬件采用轻量化设计,配备语音播报和大屏显示,软件优化了测量算法和低功耗管理,单次充电可完成110次测量。测试表明系统操作简便,有效解决了传统血压计数据孤立问题,
本文设计了一套基于STM32单片机的智能家居温湿度监测系统,采用四层架构实现环境数据采集、处理、传输与应用。系统硬件由STM32F103C8T6主控、DHT11/DHT22传感器、OLED显示屏、ESP8266无线模块等组成;软件采用模块化设计,支持实时监测、阈值报警、远程查看及设备联动。测试表明系统运行稳定可靠,具备低功耗、易部署特点,有效解决了传统监测方式的孤立性问题。未来可扩展多参数监测与A








