
简介
该用户还未填写简介
擅长的技术栈
可提供的服务
暂无可提供的服务
IT6263是一款高性能单芯片De SSC LVDS到HDMI转换器。

透过已被广泛使用并可支援热插拔(Hot-Swap)、即插即用(Plug & Play)与大电流快速充电等便利功能的USB通信接口,超高速USB以太网解决方案必然可以快速成长,成为提供高速稳定有线连网功能的最佳解决方案。AX88179是最新此外ASIX的USB-到-LAN产品组合,提供一个小的形式因素的解决方案和插头-和-打法可用性,使嵌入式系统设计人员来提供千兆以太网连接,同时利用的增长和速度的U

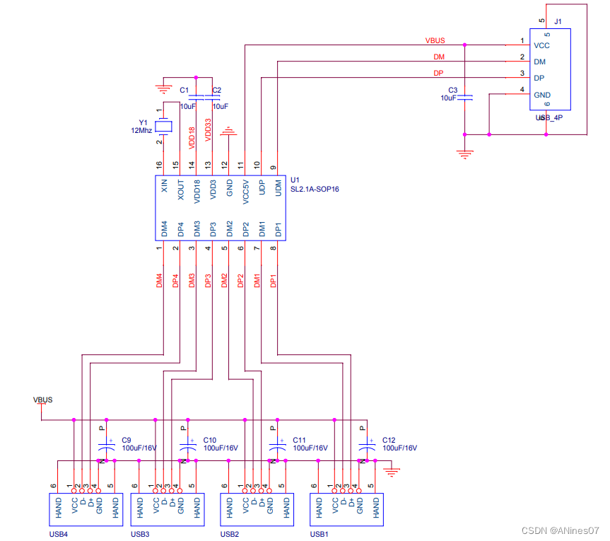
SL2.1A 是一颗高集成度,高性能,低功耗的 USB2.0 集线器主控芯片;该芯片 采用 STT 技术,单电源供电方式,芯片供电电压为 5v, 内部集成 5V 转 3.3V,只需 在外部电源添加滤波电容;芯片可以使用外部晶体,也可以使用内置晶体。建议您使用外部晶振,使用外部晶振更加稳定*。完美支持 USB2.0 高速(480MHz),USB2.0 全速(12MHz),和低速模式(1.5MHz)集

兼容 USB PD 和 QC 的通信芯片

怎么从PD充电器取9V/12V给产品供电快充?乐得瑞PD取电芯片概述:PD协议是目前比较流行的充电协议了,它大有取代QC的趋势,现在苹果、三星、小米、等公司都在主推PD协议的充电器。USB-PD全称是:Universal Serial Bus Power Delivery,PD协议一般都采用Type-C接口,支持正反插。PD协议要求Type-C接口的脚位需要有VBUS、GND、CC和D+D-(这个

透过已被广泛使用并可支援热插拔(Hot-Swap)、即插即用(Plug & Play)与大电流快速充电等便利功能的USB通信接口,超高速USB以太网解决方案必然可以快速成长,成为提供高速稳定有线连网功能的最佳解决方案。AX88179是最新此外ASIX的USB-到-LAN产品组合,提供一个小的形式因素的解决方案和插头-和-打法可用性,使嵌入式系统设计人员来提供千兆以太网连接,同时利用的增长和速度的U

乐得瑞 LDR6035 是针对 USB Type-C 标准中的 Bridge 设备而开发的 USB-C DRP 接口 USB PD 通信芯片。

LT6911C是一款高性能HDMI1.4到MIPI®DSI/CSI芯片,适用于VR/智能手机/显示应用。对于MIPI®DSI/CSI输出,LT6911C具有可配置的单端口或双端口MIPI®DSI/CSI,具有1个高速时钟通道和1~4个高速数据通道,最高运行速度为1.5Gb/ s/lane,可支持总带宽高达12Gbps。·内置CSC支持YCbCr 4:4:4和RGB、YCbCr 4:2:2和YCbC

LT8711HE集成了DP1.2兼容接收机和HDMI2.0兼容发射机。此外,还包括两个CC控制器,用于CC通信,以实现DP-Alt模式和电源输送功能,一个用于上游C型港,另一个用于下游港。LT8711HE是一款高性能C/DP1.2到HDMI2.0转换器,设计用于将USB C型源或DP1.2源连接到HDMI2.0接收器。符合DP Alt模式1.0,PD 2.0, 1.2 c型,HDMI1.4b A

Lontium 的 LT8619C 是一款基于 ClearEdge 技术的高性能HDMI/双模 DP接收器芯片,符合 HDMI 1.4 规范。TTL输出可支持RGB、BT656、BT1120,输出分辨率最高可达4Kx2K@30Hz分辨率。








